当前位置: 首页 > 政务公开 > 规范权力运行

宜章县交通运输局规范权力运行制度汇编

488-365.com www.cndxbg.com 2015-01-04 16:26:42 来源:县交通运输局
【字体: 打印本页

宜章县交通运输局规范权力运行

二〇一四年十二月

目   录

第一部分  部门行政职权、责任体系、权力行使依据、运行流程及风险防范

1.行政职权项目汇总表………………………………………………4

2.宜章县交通运输局机构设置和隶属管理单位一览表……………46

3.宜章县交通运输局行政权力运行一览表…………………………47

4.办公室………………………………………………………………48

5.行政审批股…………………………………………………………57

6.政策法规股…………………………………………………………62

7.计划基建统计股……………………………………………………78

8.财务审计股…………………………………………………………80

9.安全运输科技监督股……………………………………………83

10.政工股……………………………………………………………92

11.监察室……………………………………………………………98

第二部分  规范权力运行配套保障、监督制约、责任追究制度

1.宜章县交通运输局重大行政决策程序操作规定(试行)……105

2.宜章县交通运输局行政执法错案责任追究制度………………123

3.宜章县交通运输局行政执法重大案件审批备案制度…………130

4.宜章县交通运输局行政处罚说明制度…………………………132

5.宜章县交通运输局行政处罚听证制度…………………………134

6.交通行政执法案卷评查制度……………………………………137

7.交通行政法制文书制作程序制度………………………………140

8.宜章县交通运输局行政复议工作制度…………………………152

9.宜章县交通运输局财务管理办法………………………………156

10.全县交通行政执法人员法律、法规和规章学习制度………161

11.全县交通行政执法人员资格管理制度………………………162

12.宜章县交通运输行政处罚文书使用和管理制度……………165

13. 宜章县交通运输局重大事项社会稳定风险评估化解制度…167

14. 宜章县交通运输局机关工作人员首问责任制度……………171

15.治超执法“十条禁令”…………………………………………173

16.宜章县交通运输局行政处罚裁量权适用规定(试行)…………174

17.交通系统行政审批程序规定(试行)…………………………180

18.交通系统行政审批制度…………………………………………187

19.宜章县交通运输局公开办事制度………………………………194

20.宜章县交通运输局工作规则……………………………………196

21.宜章县交通运输局收文收件处理实施办法……………………212

22.宜章县交通运输局信息公开工作制度…………………………215

23.宜章县交通运输局规范性文件审查备案制度…………………218

24.宜章县交通运输局贯彻落实“三重一大”事项集体决策制度的具体规定………………………………………………………………220

25.宜章县交通运输局服务承诺制…………………………………223

第三部分  规范权力运行考核评价体系

1.宜章县交通运输局权力运行监督检查制度……………………224

2.宜章县交通运输局三项谈话制度和领导干部述职述廉制度…226

3.宜章县交通运输局规范行政权力运行工作考核评比暂行办法232

4.宜章县交通运输局各股室行政权力运行——月工作绩效考核表……………………………………………………………………236

行政职权项目汇总表

一、行政职权共有(97)项

1.行政许可权(12)项

2.行政确认权(2)项

3.行政处罚权(76)项

4.行政强制权(1)项

5.行政检查权(6)项

二、行政权力运行流程图(50)个

县交通运输局行政许可职权目录表

序号

项目

名称

类别

实施

依据

公开

形式

公开

范围

公开

时间

收费依据和标准

承办股室

备注

1

县级公路建设项目施工许可

行政

许可

《公路法》第 二十五条;《公路建设市场管理办法》第二十四条

网络

社会

公开

随时

公开

不收费

行政审批股

计划基建股

2

公路规划许可

行政

许可

《中华人民共和国公路法》第十五条

网络

社会

公开

随时公开

不收费

行政审批股

计划基建股

3

公路(桥梁)工程设计文件审批 许可

行政

许可

《建设工程勘察设计管理条例》 第三十三条

网络

社会公开

长期公开

不收费

行政审批股

计划基建股

4

《建设工程勘察设计管理条例》 第三十三条

行政

许可

1、《中华人民共和国航道管理条例》第二十一;2、《中华人民共和国航标条例》第六条第二款

网络

社会公开

长期公开

不收费

行政审批股

申报市海事局

5

修建与通航有关的设施或者治理河道、引水灌溉许可

行政

许可

1、《中华人民共和国航道管理条例》第十四条 ;2、《中华人民共和国航道管理条例实施细则》

网络

社会公开

长期公开

不收费

行政审批股

申报市海事局

6

过船、过木、过鱼建筑物设计任务书、设计文件和施工方案许可

行政

许可

1、《中华人民共和国航道管理条例》第十五条第三款 ;2、《中华人民共和国航道管理条例实施细则》

网络

社会

公开

随时

公开

不收费

行政审批股

申报市海事局

7

与通航有关的拦河、跨河、临河建筑物的通航标准和技术要求许可

行政

许可

1、《中华人民共和国航道管理条例》第十四条第一款;2、《中华人民共和国航道管理条例实施细则》

网络

社会

公开

随时公开

不收费

行政审批股

申报市海事局

8

因施工作业需要搬迁、拆除航标许可

行政

许可

1、《中华人民共和国航道管理条例》第二十一条;2、《中华人民共和国航标条例》第十二条;

网络

社会公开

长期公开

不收费

行政审批股

申报市海事局

9

桥区水上航标配布许可

行政

许可

1、《中华人民共和国航道管理条例》第二十一条;2、《中华人民共和国航标条例》第六条

网络

社会公开

长期公开

不收费

行政审批股

申报市海事局

序号

项目

名称

类别

实施

依据

公开

形式

公开

范围

公开

时间

收费依据和标准

承办股室

备注

10

变更通航桥孔或调整桥区航标配布许可

行政

许可

1、《中华人民共和国航道管理条例》第二十一条规定;2、《中华人民共和国航标条例》第六条规定;3、《内河航标管理办法》第三十七条第(二)项规定:

网络

社会

公开

随时

公开

不收费

行政审批股

申报市海事局

11

在通航河道内挖取沙石泥土、开采砂金、堆放材料许可

行政

许可

1、《中华人民共和国水法》第二十四条2、《中华人民共和国航道管理条例》第二十二条3、《中华人民共和国航道管理条例实施细则》第三十条第二款

网络

社会

公开

随时公开

不收费

行政审批股

申报市海事局

12

危险货物公路运输人员上岗资格证核发许可

行政

许可

《中华人民共和国道路运输条例》第二十四条二款;

网络

社会公开

长期公开

不收费

行政审批股

申报市运管处

县交通运输局行政处罚职权目录表

序号

项目

名称

类别

实施

依据

公开

形式

公开

范围

公开

时间

收费依据和标准

承办股室

备注

13

勘察、设计单位超越本单位资质等级承揽交通建设工程

行政处罚

《建设工程质量管理条例》第六十条

网络

社会

公开

长期公开

酬金1倍以上2倍以下的罚款

计划基建统计股

委托宜章县交通质监处

14

勘察、设计单位未取得资质证书承揽交通建设工程

行政处罚

《建设工程质量管理条例》第六十条

网络

社会

公开

长期公开

没收违法所得

计划基建统计股

委托宜章县交通质监处

15

勘察、设计单位以欺骗手段取得资质证书承揽交通建设工程

行政处罚

《建设工程质量管理条例》第六十条

网络

社会

公开

长期公开

没收违法所得

计划基建统计股

委托宜章县交通质监处

16

勘察、设计单位允许其他单位或者个人以本单位名义承揽交通建设工程

行政处罚

《建设工程质量管理条例》第六十一条

网络

社会

公开

长期公开

酬金1倍以上2倍以下的罚款

计划基建统计股

委托宜章县交通质监处

17

勘察设计单位未按照交通建设工程强制性标准进行勘察的

行政处罚

《建设工程质量管理条例》第六十三条

网络

社会

公开

长期公开

10万元以上30万元以下的罚款

计划基建统计股

委托宜章县交通质监处

18

设计单位未根据勘察成果文件进行交通工程设计

行政处罚

《建设工程质量管理条例》第六十三条

网络

社会

公开

长期公开

10万元以上30万元以下的罚款

计划基建统计股

委托宜章县交通质监处

19

交通建设项目的设计单位指定建筑材料、建筑构配件的生产厂、供应商

行政处罚

《建设工程质量管理条例》第六十三条

网络

社会

公开

长期公开

10万元以上30万元以下的罚款

计划基建统计股

委托宜章县交通质监处

20

设计单位未按照交通工程建设强制性标准进行设计

行政处罚

《建设工程质量管理条例》第六十三条

网络

社会

公开

长期公开

10万元以上30万元以下的罚款

计划基建统计股

委托宜章县交通质监处

21

交通建设项目法人将工程发包给不具有相应资质等级和资信登记的勘察、设计单位

行政处罚

《建设工程质量管理条例》第五十四条

网络

社会

公开

长期公开

50万元以上100万元以下的罚款

计划基建统计股

委托宜章县交通质监处

22

必须进行招标的项目而不招标的,将必须进行招标的项目化整为零或者以其他任何方式规避招标的

行政处罚

《中华人民共和国招标投标法》第四十九条

网络

社会

公开

长期公开

项目合同金额千分之五以上千分之十以下的罚款

计划基建统计股

委托宜章县交通质监处

序号

项目

名称

类别

实施

依据

公开

形式

公开

范围

公开

时间

收费依据和标准

承办股室

备注

23

泄露应当保密的与招标投标活动有关的情况和资料的,或者与招标人、投标人串通损害国家利益、社会公共利益或者他人合法权益的

行政处罚

《中华人民共和国招标投标法》第五十条

网络

社会

公开

长期公开

五万元以上二十五万元以下的罚款

计划基建统计股

委托宜章县交通质监处

24

招标人以不合理的条件限制或者排斥潜在投标人的,对潜在投标人实行歧视待遇的,强制要求投标人组成联合体共同投标的,或者限制投标人之间竞争的

行政处罚

《中华人民共和国招标投标法》第五十一条

网络

社会

公开

长期公开

一万元以上五万元以下的罚款

计划基建统计股

委托宜章县交通质监处

25

依法必须进行招标的项目的招标人向他人透露已获取招标文件的潜在投标人的名称、数量或者可能影响公平竞争的有关招标投标的其他情况的,或者泄露标底的

行政处罚

《中华人民共和国招标投标法》第五十二条

网络

社会

公开

长期公开

一万元以上十万元以下的罚款

计划基建统计股

委托宜章县交通质监处

26

投标人相互串通投标或者与招标人串通投标的,投标人以向招标人或者评标委员会成员行贿的手段谋取中标的

行政处罚

《中华人民共和国招标投标法》第五十三条

网络

社会

公开

长期公开

中标项目金额千分之五以上千分之十以下的罚款不收费

计划基建统计股

委托宜章县交通质监处

27

投标人以他人名义投标或者以其他方式弄虚作假,骗取中标的

行政处罚

《中华人民共和国招标投标法》第五十四条

网络

社会

公开

长期公开

中标项目金额千分之五以上千分之十以下的罚款不收费

计划基建统计股

委托宜章县交通质监处

28

评标委员会成员收受投标人的财物或者其他好处的,评标委员会成员或者参加评标的有关工作人员向他人透露对投标文件的评审和比较、中标候选人的推荐以及与评标有关的其他情况的

行政处罚

《中华人民共和国招标投标法》第五十六条

网络

社会

公开

长期公开

三千元以上五万元以下的罚款

计划基建统计股

委托宜章县交通质监处

29

招标人在评标委员会依法推荐的中标候选人以外确定中标人的,依法必须进行招标的项目在所有投标被评标委员会否决后自行确定中标人的

行政处罚

《中华人民共和国招标投标法》第五十七条

网络

社会

公开

长期公开

中标项目金额千分之五以上千分之十以下的罚款

计划基建统计股

委托宜章县交通质监处

序号

项目

名称

类别

实施

依据

公开

形式

公开

范围

公开

时间

收费依据和标准

承办股室

备注

30

中标人将中标项目转让给他人的,将中标项目肢解后分别转让给他人的,违反本法规定将中标项目的部分主体、关键性工作分包给他人的,或者分包人再次分包的

行政处罚

《中华人民共和国招标投标法》第五十八条

网络

社会

公开

长期公开

转让、分包项目金额千分之五以上千分之十以下的罚款

计划基建统计股

委托宜章县交通质监处

31

招标人与中标人不按照招标文件和中标人的投标文件订立合同的,或者招标人、中标人订立背离合同实质性内容的协议的

行政处罚

《中华人民共和国招标投标法》第五十九条

网络

社会

公开

长期公开

中标项目金额千分之五以上千分之十以下的罚款

计划基建统计股

委托宜章县交通质监处

32

中标人不履行与招标人订立的合同的

行政处罚

《中华人民共和国招标投标法》第六十条:

网络

社会

公开

长期公开

赔偿损失金额

计划基建统计股

委托宜章县交通质监处

33

招标人在发布招标公告、发出投标邀请书或者售出招标文件或资格预审文件后终止招标的

行政处罚

1、《工程建设项目施工招标投标办法》第七十二条

网络

社会

公开

长期公开

三万元以下的罚款

计划基建统计股

委托宜章县交通质监处

34

勘察、设计单位以欺骗手段取得资质证书承揽交通建设工程

行政处罚

《建设工程质量管理条例》第六十条

网络

社会

公开

长期公开

没收违法所得

计划基建统计股

委托宜章县交通质监处

35

招标人或者招标代理机构有(一)未在指定的媒介发布招标公告的;(二)邀请招标不依法发出投标邀请书的;(三)自招标文件或资格预审文件出售之日起至停止出售之日止,少于五个工作日的;(四)依法必须招标的项目,自招标文件开始发出之日起至提交投标文件截止之日止,少于二十日的;(五)应当公开招标而不公开招标的;(六)不具备招标条件而进行招标的;(七)应当履行核准手续而未履行的;(八)不按项目审批部门核准内容进行招标的;(九)在提交投标文件截止时间后接收投标文件的;(十)投标人数量不符合法定要求不重新招标的情形之一的

行政处罚

《工程建设项目施工招标投标办法》第七十三条

网络

社会

公开

长期公开

三万元以下的罚款

计划基建统计股

委托宜章县交通质监处

序号

项目

名称

类别

实施

依据

公开

形式

公开

范围

公开

时间

收费依据和标准

承办股室

备注

36

评标过程有(一)使用招标文件没有确定的评标标准和方法的;(二)评标标准和方法含有倾向或者排斥投标人的内容,妨碍或者限制投标人之间竞争,且影响评标结果的;(三)应当回避担任评标委员会成员的人参与评标的;(四)评标委员会的组建及人员组成不符合法定要求的;(五)评标委员会及其成员在评标过程中有违法行为,且影响评标结果的。

行政处罚

《工程建设项目施工招标投标办法》第七十九条

网络

社会

公开

长期公开

三万元以下的罚款

计划基建统计股

委托宜章县交通质监处

37

勘察、设计、施工、工程监理允许其他单位或者个人以本单位名义承揽工程的

行政处罚

《建设工程质量管理条例》第六十一条

网络

社会

公开

长期公开

酬金一倍以上二倍以下的罚款

计划基建统计股

委托宜章县交通质监处

38

承包单位将承包的工程转包或者违法分包的

行政处罚

《建设工程质量管理条例》第六十二条

网络

社会

公开

长期公开

合同价格百分之二十五以上百分之五十以下的罚款

计划基建统计股

委托宜章县交通质监处

39

施工单位在施工中偷工减料的,使用不合格的建筑材料、建筑构配件和设备的,或者有不按照工程设计图纸或者施工技术标准施工的其他行为的

行政处罚

《公路建设监督管理办法》第四十四条

网络

社会

公开

长期公开

五十万元以上一百万元以下的罚款

计划基建统计股

委托宜章县交通质监处

40

施工单位未对建筑材料、建筑构配件、设备和商品混凝土进行检验,或者未对涉及结构安全的试块、试件以及有关材料的取样检测的

行政处罚

《建设工程质量管理条例》第六十五条

网络

社会

公开

长期公开

十万元以上二十万元以下的罚款

计划基建统计股

委托宜章县交通质监处

41

施工单位不履行保修义务或者拖延履行保修义务的

行政处罚

《建设工程质量管理条例》第六十六条

网络

社会

公开

长期公开

十万元以上二十万元以下的罚款

计划基建统计股

委托宜章县交通质监处

42

工程监理单位有(一)与建设单位或者施工单位串通,弄虚作假、降低工程质量的;(二)将不合格的建设工程、建筑材料、建筑构配件和设备按照合格签字的行为之一的

行政处罚

《公路建设监督管理办法》第四十四条:

网络

社会

公开

长期公开

五十万元以上一百万元以下的罚款

计划基建统计股

委托宜章县交通质监处

序号

项目

名称

类别

实施

依据

公开

形式

公开

范围

公开

时间

收费依据和标准

承办股室

备注

43

工程监理单位与被监理工程的施工承包单位以及建筑材料、建筑构配件和设备供应单位有隶属关系或者其他利害关系承担该项建设工程的监理业务的

行政处罚

《建设工程质量管理条例》第六十八条

网络

社会

公开

长期公开

五万元以上十万元以下的罚款

计划基建统计股

委托宜章县交通质监处

44

依照《建设工程质量管理条例》第七十三条规定,给予单位罚款处罚的

行政处罚

《公路工程质量监督规定》第三十三条

网络

社会

公开

长期公开

单位罚款数额百分之五以上百分之十以下的罚款

计划基建统计股

委托宜章县交通质监处

45

项目法人指定分包和指定采购,随意压缩工期,侵犯他人合法权益的

行政处罚

《公路建设监督管理办法》第四十一条

网络

社会

公开

长期公开

二十万元以上五十万元以下的罚款

计划基建统计股

委托宜章县交通质监处

46

经营者不执行由城市的物价部门会同同级建设行政主管部门制定的收费标准,并且不使用由城市客运管理机构会同税务部门印制的车费发票;

行政处罚

《城市出租汽车管理办法》

网络

社会

公开

长期    公开

城市出租汽车管理办法第三十一条视其情节轻重,分别给予警告,并处以3000元以下罚款。

安全运输科技监督股

县运管所

47

经营者不按时如实向城市客运管理机构填报出租汽车统计报表;

行政处罚

《城市出租汽车管理办法》

网络

社会

公开

长期    公开

城市出租汽车管理办法第三十一条视其情节轻重,分别给予警告,并处以3000元以下罚款。

安全运输科技监督股

县运管所

48

经营者不按照规定缴纳税费和客运管理费;

行政处罚

《城市出租汽车管理办法》

网络

社会

公开

长期    公开

城市出租汽车管理办法第三十一条视其情节轻重,分别给予警告,并处以3000元以下罚款。

安全运输科技监督股

县运管所

49

经营者将出租汽车交给无客运资格证件的人员驾驶

行政处罚

《城市出租汽车管理办法》

网络

社会

公开

长期    公开

城市出租汽车管理办法第三十一条视其情节轻重,分别给予警告,并处以3000元以下罚款。

安全运输科技监督股

县运管所

序号

项目名称

类别

行使依据

公开形式

公开范围

公开时间

处罚依据

和标准

承办

部门

备注

50

经营者未经客运管理机构批准,将出租汽车转让或者移作他用;

行政处罚

《城市出租汽车管理办法》

网络

社会

公开

长期    公开

城市出租汽车管理办法第三十一条视其情节轻重,分别给予警告,并处以3000元以下罚款。

安全运输科技监督股

县运管所

51

出租汽车未装置由客运管理机构批的,并经技术监督部门鉴定合格的计价器;

行政处罚

《城市出租汽车管理办法》

网络

社会

公开

长期    公开

城市出租汽车管理办法第三十一条视其情节轻重,分别给予警告,并处以3000元以下罚款。

安全运输科技监督股

县运管所

52

出租汽车未固定装置统一的顶灯和显示空车待租的明显标志;

行政处罚

《城市出租汽车管理办法》

网络

社会

公开

长期    公开

城市出租汽车管理办法第三十一条视其情节轻重,分别给予警告,并处以3000元以下罚款。

安全运输科技监督股

县运管所

53

在车身明显部位未标设经营者全称及投诉电话,未张贴标价牌;

行政处罚

《城市出租汽车管理办法》

网络

社会

公开

长期    公开

城市出租汽车管理办法第三十一条视其情节轻重,分别给予警告,并处以3000元以下罚款。

安全运输科技监督股

县运管所

54

未携带交通统一样式的营运证正本。未在车前挡风玻璃处张贴交通统一样式的营运证副本;

行政处罚

《城市出租汽车管理办法》

网络

社会

公开

长期    公开

城市出租汽车管理办法第三十一条视其情节轻重,分别给予警告,并处以3000元以下罚款。

安全运输科技监督股

县运管所

55

出租汽车营业站向全行业开放。任何单位和个人不得独揽客运业务。进站营业的车辆,必须服从统一调度,接受管理

行政处罚

《城市出租汽车管理办法》

网络

社会公开

长期公开

城市出租汽车管理办法第三十一条视其情节轻重,分别给予警告,并处以3000元以下罚款。

安全运输科技监督股

县运管所

56

出租汽车营业站及相应的停车场地,未经批准,擅自关闭或者改变用途

行政处罚

《城市出租汽车管理办法》

网络

社会公开

长期公开

城市出租汽车管理办法第三十一条视其情节轻重,分别给予警告,并处以3000元以下罚款。

安全运输科技监督股

县运管所

57

出租汽车驾驶员未携带客运资格证件

行政处罚

《城市出租汽车管理办法》

网络

社会公开

长期公开

城市出租汽车管理办法第三十一条视其情节轻重,分别给予警告,并处以3000元以下罚款。

安全运输科技监督股

县运管所

58

出租汽车驾驶员未按照合理路线或者乘客要求的路线行驶,绕道和拒载;营运途中无正当理由中断服务。

行政处罚

《城市出租汽车管理办法》

网络

社会公开

长期公开

城市出租汽车管理办法第三十一条视其情节轻重,分别给予警告,并处以3000元以下罚款。

安全运输科技监督股

县运管所

59

出租汽车驾驶员未执行收费标准并且不出具车费发票;未按照规定使用顶灯、计价器等客运服务设施

行政处罚

《城市出租汽车管理办法》

网络

社会公开

长期公开

城市出租汽车管理办法第三十一条视其情节轻重,分别给予警告,并处以3000元以下罚款。

安全运输科技监督股

县运管所

60

出租汽车驾驶员将车辆交给无客运资格证件的人员使用

行政处罚

《城市出租汽车管理办法》

网络

社会公开

长期公开

城市出租汽车管理办法第三十一条视其情节轻重,分别给予警告,并处以3000元以下罚款。

安全运输科技监督股

县运管所

61

非出租汽车擅自安装顶灯、计价器等客运设施或者标识的

行政处罚

《城市出租汽车管理办法》

网络

社会公开

责令其改正,并处以3000元以下罚款

安全运输科技监督科

县运管所

62

未经批准非法从事出租汽车经营活动的单位和个人

行政处罚

《城市出租汽车管理办法》

网络

社会公开

责令停止违法行为,并处以5000元以上30000元以下罚款。

安全运输科技监督股

县运管所

63

从事道路危险化学品运输的驾驶员、押运人员、装卸管理人员未取得从业资格证的

行政处罚

《道路危险货物运输管理规定》第五十三条第(一)项

网络

社会

长期

处2万元以上10万元以下的罚款

安全运输科技监督股

县运管所

64

托运人托运危险化学品,不向承运人说明运输的危险化学品的品名、数量、危害、应急措施等情况;或者需要添加抑制剂或稳定剂,交付托运时未添加的

行政处罚

《道路危险货物运输管理规定》第五十三条第(二)项

网络

社会

长期

处2万元以上10万元以下的罚款

安全运输科技监督股

县运管所

65

道路危险货物运输企业或者单位运输、装卸危险化学品不符合国家有关法律、法规、规章的规定和国家标准,并未按照危险化学品的特性采取必要安全防护措施的

行政处罚

《道路危险货物运输管理规定》第五十三条第(三)项

网络

社会

长期

处2万元以上10万元以下的罚款

安全运输科技监督股

县运管所

66

从事危险化学品水路运输的驾驶员、船员、装卸管理人员、押运人员未经考核合格,取得上岗资格证的;

行政处罚

《危险化学品安全管理条例》

网络

社会

公开

长期

公开

危险化学品的安全管理条例第六十六条由交通部门处2万元以上10万元以下的罚款;

安全运输科技监督股

市海事局

67

在内河运输剧毒化学品和国家禁止运输的其他危险化学品的

行政处罚

《危险化学品安全管理条例》第六十六条(二)款

网络

社会

长期

危险化学品的安全管理条例第六十六条由交通部门处2万元以上10万元以下的罚款;

安全运输科技监督股

市海事局

68

未按照规定向交通部门办理水路运输手续,擅自通过水路运输剧毒化学品和国家禁止运输的其他危险化学品以外的危险化学品的;

行政处罚

《危险化学品安全管理条例》

网络

社会

公开

长期

公开

危险化学品的安全管理条例第六十六条由交通部门处2万元以上10万元以下的罚款

安全运输科技监督股

市海事局

69

托运人托运危险化学品,不向承运人说明运输的危险化学品的品名、数量、危害、应急措施等情况,或者需要添加抑制剂或者稳定剂,交付托运时未添加的;

行政处罚

《危险化学品安全管理条例》

网络

社会

公开

长期

公开

危险化学品的安全管理条例第六十六条由交通部门处2万元以上10万元以下的罚款

安全运输科技监督股

市海事局

70

运输、装卸危险化学品不符合国家有关法律、法规、规章的规定和国家标准,并按照危险化学品的特性采取必要安全防护措施的。

行政处罚

《危险化学品安全管理条例》

网络

社会

公开

长期

公开

危险化学品的安全管理条例第六十六条由交通部门处2万元以上10万元以下的罚款

安全股运输科技监督股

市海事局

71

运输危险化学品的船舶及其配载的容器未按照国家关于船舶检验的规范进行生产,并经检验合格的

行政处罚

《危险化学品安全管理条例》第五十九条(二)

网络

社会

长期

责令立即或者限期改正,处2万元以上20万元以下的罚款;逾期未改正的,责令停产停业整顿;

安全运输科技监督股

市海事局

72

船舶载运危险化学品的包装与所包装的危险化学品的性质和用体不相适应的

行政处罚

《危险化学品安全管理条例》第五十九条(三)

网络

社会

长期

责令立即或者限期改正,处2万元以上20万元以下的罚款;逾期未改正的,责令停产停业整顿;

安全运输科技监督股

市海事局

73

船舶配载和运输危险货物不符合国家有关法律、法规、规章的规定和国家标准,并按照危险化学品的特性采取必要安全防护措施的

行政处罚

《危险化学品安全管理条例》第六十六条(五)

网络

社会

长期

责令立即或者限期改正,处2万元以上20万元以下的罚款;逾期未改正的,责令停产停业整顿;

安全运输科技监督股

市海事局

74

侵占、破坏航道或者航道设施的

行政处罚

《中华人民共和国航道管理条例》《中华人民共和国航道管理条例实施细则》

网络

社会

长期

处以不超过损失赔偿费40%的罚款

安全运输科技监督股

市海事局

75

未经交通运输主管部门同意,擅自设置专用航标的

行政处罚

《中华人民共和国航道管理条例》《中华人民共和国航道管理条例实施细则》

网络

社会

长期

应当在主管部门规定的期限内补办手续,或者拆除标志,并处以1000元以上2000元以下罚款

安全运输科技监督股

市海事局

76

未按主管部门意见设置必要的航标

行政处罚

《中华人民共和国航道管理条例》《中华人民共和国航道管理条例实施细则》

网络

社会

长期

责令其限期补设外,并处以500元以上2000元以下罚款

安全运输科技监督股

市海事局

77

除疏浚、整治航道所必须的排泥、抛石外,禁止向河道倾倒泥沙、石块和废弃物

行政处罚

《中华人民共和国航道管理条例》《中华人民共和国航道管理条例实施细则》

网络

社会

长期

限期清除碍航物体,所需费用由违法者承担,并处以相当于清除费用2倍的罚款

安全运输科技监督股

市海事局

78

在通航河道内挖取砂石泥土、开采砂金、堆放材料,必须报河道主管部门会同航道主管部门批准,并按照批准的水域范围和作业方式开采,不得恶化通航条件

行政处罚

《中华人民共和国航道管理条例》《中华人民共和国航道管理条例实施细则》

网络

社会

长期

责令立即停止作业,补办手续,限期清除碍航物体,并处以1000元以上2000元以下罚款

安全运输科技监督股

市海事局

79

对沉船、沉物未按期捞除的,

行政处罚

《中华人民共和国航道管理条例》《中华人民共和国航道管理条例实施细则》

网络

社会

长期

除所有人丧失所有权,航道主管部门有权予以打捞清除外,其全部费用强制由沉船、沉物所有人或者经营人承担

安全运输科技监督股

市海事局

80

未经航道管理机构审查同意,擅自建设、设置与通航有关设施,或者未按照审查决定内容建设、设置的

行政处罚

《中华人民共和国航道管理条例》

网络

社会

长期

对违反本条例规定的单位和个人,视情节轻重给予警告、罚款的处罚

安全运输科技监督股

市海事局

81

对经依法批准在航道上拆除桥梁或者临时设置堤坝、围堰、护桩、沉箱、墩台等设施,施工单位在施工结束后未恢复航道原状的

行政处罚

《中华人民共和国航道管理条例》

网络

社会

长期

对违反本条例规定的单位和个人,视情节轻重给予警告、罚款的处罚

安全运输科技监督股

市海事局

82

对在航道上实施疏浚、清障作业,将废弃物弃置在航道内和航道边坡上的

行政处罚

《中华人民共和国航道管理条例》

网络

社会

长期

对违反本条例规定的单位和个人,视情节轻重给予警告、罚款的处罚

安全运输科技监督股

市海事局

83

对未按照规定设置、维护专设标志的

行政处罚

《中华人民共和国航道管理条例》

网络

社会

长期

对违反本条例规定的单位和个人,视情节轻重给予警告、罚款的处罚

安全运输科技监督股

市海事局

84

对侵占、损害航道行为的

行政处罚

《中华人民共和国航道管理条例》

网络

社会

长期

对违反本条例规定的单位和个人,视情节轻重给予警告、罚款的处罚

安全运输科技监督股

市海事局

85

对船舶超过航道等级限制使用航道行为的

行政处罚

《中华人民共和国航道管理条例》

网络

社会

长期

对违反本条例规定的单位和个人,视情节轻重给予警告、罚款的处罚

安全运输科技监督股

市海事局

86

未经批准,擅自设立水路运输企业、水路运输服务企业,或者水路运输企业以外的单位和个人擅自从事营业性运输的

行政处罚

水《水路运输

管理条例》

网络

社会

公开

长期

公开

中水路运输管理条例第二十六条第一款没收违法所得,并处违法所得1倍以上3倍以下的罚款;没有违法所得的,处3万元以上25万元以下的罚款;

安全运输科技监督股

市海事局

87

水路运输企业、水路运输服务企业超越经营范围从事经营活  动  的

行政处罚

《《水路运输

管理条例》

网络

社会

公开

长期

公开

水路运输管理条例第二十六条第二款没收违法所得,并处违法所得1倍以上3倍以下的罚款;没有违法所得的,处2万元以上20万元以下的罚款;

安全运输科技监督股

市海事局

88

违反国家有关规定收取运费或者服务费的

行政处罚

《《水路运输

管理条例》

网络

社会公开

长期

公开

水路运输管理条例第二十六条第三款没收违反规定收取的部分,并处2万元以上15万元以下的罚款;

安全运输科技监督股

市海事局

89

客货运车辆、船舶交通运输违法行为

行政强制

《行政处罚法》城《城市出租汽车管理办法》《危险化学品安全管理条例》水路运输管理条例》《道路危险货物运输管理规定》

网络

社会公开

长期

公开

对违法的车辆、船舶进行暂扣

安全运输科技监督股

县运管所市海事局

县交通运输局行政检查目录表

序号

项目

名称

类别

实施

依据

公开

形式

公开

范围

公开

时间

收费依据和标准

承办股室

备注

90

安全生产监督检查

行政检查

《中华人民共和国安全生产法》、 《湖南省安全生产条例》

网络

社会公开

长期

不收费

安全运输科技监督股

91

交通行政执法

行政检查

《交通行政执法监督规定》;第三条

网络

社会公开

长期

不收费

政策法规股

92

治理公路和水上“三乱”

行政检查

国务院关于禁止在公路上乱设站卡、乱罚款、乱收费的通知

网络

社会公开

长期

不收费

政策法规股

93

工程质量检查

行政检查

《建设工程质量管理条例》第四条;《公路建设监督管理办法》第三条、第五条

网络

社会公开

长期

不收费

计划基建统计股

94

工程建设项目建设程序检查

行政检查

《公路建设监督管理办法》第五条

网络

社会公开

长期

不收费

计划基建统计股

95

公路水运建设市场检查

行政检查

《公路建设市场管理办法》第九条;《水运工程建设市场管理办法》第七条

网络

社会公开

长期

不收费

计划基建统计股

县交通运输局行政确认职权目录表

序号

项目

名称

类别

实施

依据

公开

形式

公开

范围

公开

时间

收费依据和标准

承办股室

备注

96

公路、水运工程建设项目竣工验收

行政

确认

《公路建设市场管理办法》第四十一条;《港口工程竣工验收办法》第六条;《内河航运建设项目(工程)竣工验收办法》第二条

网络

社会

公开

随时

公开

不收费

计划基建统计股

97

招标文件、招标结果备案

行政

确认

《中华人民共和国招标投标法》第四十七条;《公路工程施工招标投标管理办法》第二十二条

网络

社会

公开

随时公开

不收费

计划基建统计股


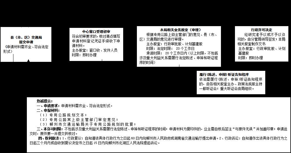
1、宜章县交通运输局县级公路项目建设施工许可流程图


2、宜章县交通运输局公路规划审核流程图


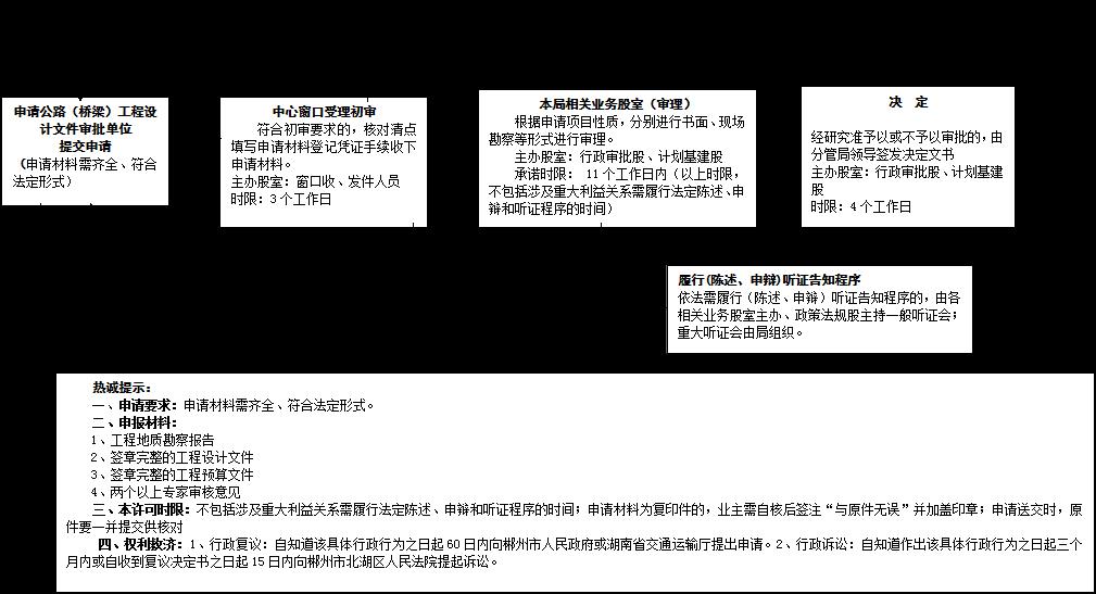
3、宜章县交通运输局公路(桥梁)工程设计文件行政审批流程图

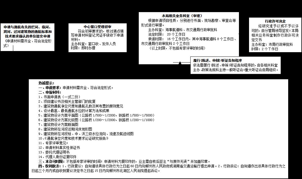
4、宜章县交通运输局在沿海和通航河流上设置专用标志行政许可流程图


5、宜章县交通运输局修建与通航有关的设施或者治理河道、引水灌溉行政许可流程图


6、宜章县交通运输局过船、过木、过鱼建筑物的设计任务书、设计文件和施工方案确认行政许可

流程图


7、宜章县交通运输局与通航有关的拦河、跨河、临河建筑物的通航标准和技术要求确认行政许可流程图


8、宜章县交通运输局因施工需要搬迁或拆除航标行政许可流程图


9、宜章县交通运输局桥区水上航标配布行政许可流程图


10、宜章县交通运输局变更通航孔或调整桥区航标配布行政许可流程图

11、宜章县交通运输局在通航河道内开采砂石、砂金、堆放材料行政许可流程图

12、危险货物驾驶人员、装卸管理人员、押运人员上岗资格认定审批流程图

13、县交通运输局行政审批办事流程图

14、宜章县交通运输局公路、水运工程建设项目竣工验收工作流程图

15、宜章县交通运输局招标文件、招标结果备案工作流程图


权力运行风险表现:

风险①:行政许可、行政审批过程中,对重大质疑点,疏忽或故意隐瞒、未及时录入质疑档案管理系统,产生行政处罚未到位或难以到位的后果;行政许可、行政审批过程中,因业务不熟,不能做到一次性告知,给申请人带来不便,使其产生不满情绪,导致其向市局或上级进行投诉;行政许可、行政审批过程中,违反工作流程,简化审批手续,出现失职行为,引起行政复议被撤销或行政诉讼败诉的后果。

防范措施:

1、严格执行《中华人民共和国行政许可法》及交通运输部;法规、规章。

2、加强责任意识教育。

3、设立行政许可监督岗,强化岗位监督。

4、强化效能监察,严格责任追究。

5、加强廉政教育,加强制度建设,落实“首问责任制”,规范工作人员行为,强化内外监督,严格落实责任追究制度。

6、建立和完善行政许可检查制度和责任追究制度,对监督检查中发现的问题依据“谁签字、谁负责”的原则严格追究有关人员责任,完善内部管理制度。

7、设立群众举报热线及举报信箱,接受群众和纪检监察部门的监督检查,严格落实责任追究制度。

8、加强政治和业务培训,提升工作人员业务能力和服务水平,加强内部管理,大力推进形象建设和窗口建设,健全为民服务规范,强化服务意识。

9、完善政务公开制度,将交通运输行政许可办事指南及需提交的材料清单、格式样板、事项、依据、条件、程序、期限、收费标准公开,使申请人做到心中有数。

10、强化风险意识和责任意识;完善行政许可制度,进一步规范许可程序,建立材料实质审查规范,规范审查的事项、内容、程序,完善行政许可方式、明确人员责任;完善举报制度,加强明察暗访,认真处理发现的各种问题。

11、完善交通运输行政许可责任制,量化、细化各环节、各岗位职责和责任;完善“一审一核”制,实行“谁办理、谁签字、谁负责”的原则,促进工作人员的责任心加强。

行政执法一般程序工作流程图

权力运行风险表现:

风险①:违反国务院三定方案规定和国家法律法规的规定,超越职权办理案件;未经批准,违反地域管辖规定,跨地域办案;以立案为由索要财物;通过巡查、投诉、举报、申诉、其他机关移送、上级交办等途径发现违法行为,应该立案调查而不予立案。风险②:未获得执法资格的人员进行案件调查。风险③:未经法定程序,对不符合法定条件的当事人擅自作出减免处罚决定;已作出行政处罚决定的案件,涉嫌犯罪的,未依照相关规定及时移送司法机关。风险④:未履行告知而作出行政处罚决定。风险⑤:处罚案件相关法律文书采取直接送达方式,当事人未在送达回证上签收;或者签收人员未经当事人委托授权。风险⑥:收缴罚没款或者没收物资,不出具有效票据。风险⑦:案卷归档后,擅自违规修改、增加、抽取案卷材料。

防范措施:

1、严格执行《行政处罚法》、《交通行政处罚程序规定》。

2、加强执法人员法律法规教育,加强风险意识。

3、强化效能监察,严格责任追究。

宜章县交通运输局主要职责内设机构和人员编制规定

根据《中共郴州市委郴州市人民政府关于郴州市人民政府机构设置的通知》(郴委〔2010〕5号)和《中共郴州市委郴州市人民政府关于印发<郴州市人民政府机构改革方案的实施意见>的通知》(郴委〔2010〕6号),设立宜章县交通运输局(以下简称“县交通运输局”),为县人民政府工作部门。

一、职责调整

(一)取消已由省、市人民政府公布取消的行政审批事项。

(二)将原县交通运输局的职责、原县城市管理和行政执法局指导城市客运的职责、原县经济委员会承担的国防交通战备的职责、原县公路管理局承担的行政管理职责,整合划入县交通运输局。

(三)取消公路养路费、航道养护费、公路运输管理费、公路客货运附加费、水路运输管理费、水运客货运附加费等六项交通规费的管理职责。

(四)加强综合运输体系的规划协调职责,优化交通运输布局,促进各种运输方式相互衔接,加快形成便捷、通畅、高效、安全的综合运输体系。

(五)加强统筹区域和城乡交通运输协调发展职责,优先发展公共交通,大力发展农村交通,加快推进区域和城乡交通运输一体化。

二、主要职责

(一)承担涉及综合运输体系的规划协调工作,会同有关部门组织编制全县综合运输体系规划,指导交通运输枢纽规划和管理。

(二)组织拟订并监督实施全县公路、水路等行业规划。负责交通运输行政执法检查和监督。参与拟订物流业发展规划并监督实施。指导全县公路、水路行业有关体制改革工作。

(三)承担道路、水路运输县场监管责任。监督实施全县道路、水路运输执行相关政策、技术标准和运营规范。指导全县城乡客运及有关设施规划和管理工作,指导出租车行业管理工作。

(四)承担水上交通安全监管责任。负责水上交通管制、船舶及相关水上设施检验、登记和防止污染、水上消防、救助打捞、通信导航、危险品运输监督管理等工作。负责船员管理有关工作。负责水上交通安全事故的应急处置,依法组织或参与事故调查处理工作。

(五)负责提出全县公路、水路固定资产投资规模和方向、县级财政性资金安排建议,按规定权限审批、核准全县规划内和年度计划规模内固定资产投资项目。负责公路、桥梁、渡口、隧道的行业管理。

(六)承担公路、水路建设县场监管责任。监督实施全县公路、水路工程建设执行相关政策、制度和技术标准。组织实施县重点公路、水路交通工程建设,负责公路、水路交通建设工程造价控制和工程质量、安全生产的监督管理。指导交通运输基础设施管理和维护,承担有关重要设施的管理和维护。

(七)指导全县公路、水路行业安全生产和应急管理工作。按规定组织协调全县重点物资和紧急客货运输,负责全县重点干线路网运行监测和协调,承担国防交通战备工作。

(八)制定全县交通运输行业科技发展规划并监督实施。指导全县交通运输信息化建设,监测分析运行情况,开展相关统计工作,发布有关信息。指导公路、水路行业环境保护和节能减排工作。

(九)负责对全县公路路政管理工作的指导和监督管理。

(十)指导交通运输行业开展对外交流与合作工作。

(十一)承办县人民政府交办的其他事项。

三、内设机构

根据上述职责,县交通运输局设7个内设机构:

(一)办公室

综合协调局机关日常政务;起草重要材料和综合性文件,负责有关重要会议的组织;负责文秘、综合调研、政务公开、政务信息、督查、机要、保密、信访、档案、修史编志和机关后勤行政管理、接待工作;负责局机关及指导直属单位的安全、保卫工作。

(二)行政审批股

根据授权,统一受理、承办局机关行政许可、行政服务等事项;监管、组织、协调所属单位集中统一受理、承办相关行政许可、行政服务、年审年检、行政事业性收费等事项。

(三)政策法规股

负责交通运输行业政策、法规的研究、咨询工作;制定贯彻执行国家、省有关交通运输政策、法规的实施办法并组织实施;承担局机关有关规范性文件的合法性审核和管理工作;承办相关行政执法、行政复议和行政应诉工作;负责局机关和指导所属单位普法教育、执法人员培训管理、社会治安综合治理工作;负责全县公路、水路治理“三乱”工作。

(四)计划基建统计股

组织编制全县综合运输体系规划,承担有关协调工作;组织编制、报审公路、水路、站场、码头等交通运输设施年度投资计划并监督实施;负责公路、水路建设项目立项、工程可行性研究、初步设计、施工图设计等的审查、报批工作;负责公路水毁补助经费的核定工作;负责交通运输行业统计、调查、预测、信息引导工作。

负责全县公路、水路交通基础设施建设的管理和监督工作;负责管理和监督全县公路、水路交通建设县场,维护平等竞争秩序;负责对公路、水路交通建设工程招投标实施管理与监督;负责组织实施县级以上公路工程项目建设;监督管理公路、水路交通建设工程质量和定额、造价控制、竣工验收等有关工作。

(五)财务审计股

负责指导、监督全县交通运输行业的财务会计工作;承担局机关财务会计工作;组织制定有关规章制度并监督执行;负责交通国有资产管理和交通投、融资管理工作;负责交通基础设施产权转让的审查、报批工作;负责交通运输系统内部审计工作。

(六)安全运输科技监督股

监督全县道路、水路运输、公路水路工程建设和已运营交通基础设施按安全生产相关政策、法规实施;承担有关交通运输企业和有关建设工程、企业安全生产监督管理工作;依法组织或参与有关事故调查处理工作。

负责全县道路、水路客货运输(包括公共汽车、城县出租汽车、旅游客车运输和大件、危险货物运输等)和车船修造、搬运装卸、运输服务县场的行业管理;负责全县汽车综合性能检测、机动车驾驶员培训的行业管理;按规定承担物流县场有关管理工作;组织拟订交通科技发展规划和计划;归口管理交通运输行业的标准、计量、科技信息和学会工作;指导全县交通运输行业节能减排工作。

(七)政工股

负责局机关和指导直属单位干部人事、劳动工资、机构编制、职工养老保险和医疗保险、人事档案、职工教育、考工定级、计划生育管理工作;按干部管理权限,承办考核、培训、任免、奖惩、调配局机关和直属单位领导干部和工作人员有关事宜;负责局机关和指导直属单位退(离)休人员管理、服务工作;指导交通行业精神文明建设工作;归口管理党务、工会、共青团工作。

机关党组织按章程设置。

纪检(监察)机构按有关规定设置。

四、人员编制

县交通运输局机关行政编制为23名,机关后勤服务人员编制核销1名,暂保留1名,待空编后再予以核销。其中:局长1名,副局长4名,纪检组长1名,总工程师1名;内设机构正科级领导职数8名(含纪检监察机构负责人1名),副科级领导职数2名。

纪检(监察)机构行政编制在局机关行政编制总额内单列。

五、其他事项

(一)管理县公路管理局、县道路运输管理处、县交通建设质量安全监督管理处、县地方海事局。指导、监督有关法规政策和工作任务的贯彻落实;统筹组织、指导、协调干部队伍建设和精神文明建设,并按规定协助有关部门做好有关工作。

(二)郴州县国防动员委员会交通战备办公室(简称县交通战备办),为县国防动员委员会主管国防交通战备工作的办事机构,正科级,核定行政编制2名,其中正科级领导职数1名。

(三)河道采砂管理的职责分工。由县水利局牵头,会同县国土资源局、县交通运输局等部门负责河道采砂监督管理工作,统一编制河道采砂规划和计划。县水利局对河道采砂影响防洪安全、河势稳定、堤防安全负责,县国土资源局对保障河道内砂石资源合理开发利用负责,县交通运输局对河道采砂影响通航和桥梁安全负责。河道采砂的水上执法监管,充分发挥交通运输部门执法机构的作用。

(四)物流管理的职责分工。县交通运输局参与拟订全县物流业发展战略和规划并监督实施。县发展和改革委员会牵头负责全县物流发展工作,拟订现代物流业发展战略、规划和政策,协调物流业发展重大布局。县经济和信息化委员会负责指导生产企业的物流外包工作,促进企业内部物流社会化。县商务局负责物流配送、电子商务等现代流通方式的发展。

六、附则

本规定由中共宜章县委机构编制委员会办公室负责解释,其调整由中共宜章县委机构编制委员会办公室按规定程序办理。

宜章县交通运输局机构设置和隶属管理单位

一览表

宜章县交通运输局行政权力运行一览表

宜章县交通运输局办公室

一、行使职权(职能职责)及责任体系

1.综合协调局机关日常政务;

2.起草重要材料和综合性文件,负责有关重要会议的组织;

3.负责文秘、综合调研、政务公开、政务信息、督查、机要、保密、信访、档案、修史编志和机关后勤行政管理、接待工作;

4.负责局机关及指导直属单位的安全、保卫工作。

办公室实行主任负责下的岗位分工责任制,主任主持全面工作,并对科内工作负全面责任,其他同志按照岗位分工,分别承担各自的工作职责。

二、行使权力依据

1、《中华人民共和国保守国家秘密法》

2、《中华人民共和国档案法》

3、《中华人民共和国信息公开条例》

4、《国家行政机关公文处理办法》

5、《信访条例》

6、其他法规

三、主要工作流程、办理程序和时限及风险防范

宜章县交通运输局收文办理流程

运行风险表现:

风险①:工作人员收文不及时,漏登收到文件;

风险②:文件流向不明,纸质文件流转慢,阅文时间超过办理时限;

风险③:不能按文件要求完成任务

防范措施:

1、认真学习保密法,对涉密文件单独登记流向,单独存放;

2、加强教育与学习,增强工作责任心;

3、利用宜章县政府协调办公OA系统平台加快公文流转速度;

4、加大督查督办力度。

宜章县交通运输局发文办理流程

运行风险表现:

风险①:与上级相关政策法规相抵触,公文写作水平低,不能完整表达发文目的;不符合公文写作相关要求;校稿不认真。

风险②:核稿时只着重核内容,容易忽略公文格式及错别字的审核。

风险③:工作责任心不强,只发文件,不抓落实。

防范措施:

1.加强学习,全面把握上级相关政策法规,提高公文写作水平;

2.做到细心、耐心,增强工作责任心;

3.安排两个以上人员校稿;

4.主办股室针对每一件事要安排专人跟踪,抓落实。

宜章县交通运输局

办理人大代表建议政协委员提案工作流程图

运行风险表现:

风险①:接收不及时,遗失交办材料。

风险②:承办股室对所承办的建议、提案起草的答复件不认真,不符合要求。

风险③:承办股室未完成兑现承诺,未对办理情况进行全面的总结。

防范措施:

1.加强学习,增强工作责任心,提高干部职工素质;

2.严格工作程序,提高规范化办公水平;

3.加大督查督办力度。

宜章县交通运输局信访工作流程图

运行风险表现:

风险①:书信投诉受理不及时,电话投诉记录不详细,来人上访接待不热情。

风险②:承办股室未在规定时限办结信访件;需会办的信访件存在推脱现象。

防范措施:

1.加强学习,增强工作责任心,提高干部职工素质;

2.严格工作程序,提高规范化办公水平;

3.强化行政效能监察,严格追究责任。

宜章县交通运输局行政审批股

一、行政职权(职能职责)及责任体系

(1)根据授权,统一受理、承办局机关行政许可、行政服务等事项;

(2)监管、组织、协调所属单位集中统一受理、承办相关行政许可、行政服务、年审年检、行政事业性收费等事项。

行政审批股实行股长负责下的岗位分工责任制,股长主持全面工作,并对股内工作负全面责任,其他同志按照岗位分工,分别承担各自的工作职责。

二、权力行使依据

(一)《中华人民共和国行政许可法》

(二)《中华人民共和国公路法》

(三)《中华人民共和国道路运输条例》

(四)《交通行政处罚程序规定》

(五)《湖南省行政处罚听证程序规定》

(六)《湖南省行政程序规定》

(七)《湖南省规范行政裁量权办法》

(八)其他法规

三、主要审批项目、办理程序流程和时限

1、办理时限:

行政许可的审核和审批;受理—审核和审批的时间在15个工作日内,最长不超过20工作日;

2、行政许可项目共12项;

3、办理程序流程图13个;

4、权力运行风险表现、防范措施。


县交通运输局行政审批办事流程图


权力运行风险表现:

风险①:行政许可、行政审批过程中,对重大质疑点,疏忽或故意隐瞒、未及时录入质疑档案管理系统,产生行政处罚未到位或难以到位的后果;行政许可、行政审批过程中,因业务不熟,不能做到一次性告知,给申请人带来不便,使其产生不满情绪,导致其向市局或上级进行投诉;行政许可、行政审批过程中,违反工作流程,简化审批手续,出现失职行为,引起行政复议被撤销或行政诉讼败诉的后果。

防范措施:

1、严格执行《中华人民共和国行政许可法》及交通运输部;法规、规章。

2、加强责任意识教育。

3、设立行政许可监督岗,强化岗位监督。

4、强化效能监察,严格责任追究。

5、加强廉政教育,加强制度建设,落实“首问责任制”,规范工作人员行为,强化内外监督,严格落实责任追究制度。

6、建立和完善行政许可检查制度和责任追究制度,对监督检查中发现的问题依据“谁签字、谁负责”的原则严格追究有关人员责任,完善内部管理制度。

7、设立群众举报热线及举报信箱,接受群众和纪检监察部门的监督检查,严格落实责任追究制度。

8、加强政治和业务培训,提升工作人员业务能力和服务水平,加强内部管理,大力推进形象建设和窗口建设,健全为民服务规范,强化服务意识。

9、完善政务公开制度,将交通运输行政许可办事指南及需提交的材料清单、格式样板、事项、依据、条件、程序、期限、收费标准公开,使申请人做到心中有数。

10、强化风险意识和责任意识;完善行政许可制度,进一步规范许可程序,建立材料实质审查规范,规范审查的事项、内容、程序,完善行政许可方式、明确人员责任;完善举报制度,加强明察暗访,认真处理发现的各种问题。

11、完善交通运输行政许可责任制,量化、细化各环节、各岗位职责和责任;完善“一审一核”制,实行“谁办理、谁签字、谁负责”的原则,促进工作人员的责任心加强


宜章县交通运输局政策法规股

一、行政职权(职能职责)及责任体系

(1)负责交通运输行业政策、法规的研究、咨询工作;

(2)制定贯彻执行国家、省有关交通运输政策、法规的实施办法并组织实施;

(3)承担局机关有关规范性文件的合法性审核和管理工作;

(4)承办相关行政执法、行政复议和行政应诉工作;

(5)负责局机关和指导所属单位普法教育、执法人员培训管理、社会治安综合治理工作;

(6)负责全市公路、水利治理“三乱”工作。

政策法规股实行股长负责下的岗位分工责任制,股长主持全面工作,并对股内工作负全面责任,其他同志按照岗位分工,分别承担各自的工作职责。

二、权力行使依据

(一)《中华人民共和国行政处罚法》

(二)《中华人民共和国行政复议法》

(三)《中华人民共和国行政许可法》

(四)《中华人民共和国公路法》

(五)《交通行政处罚程序规定》

(六)《湖南省行政处罚听证程序规定》

(七)《湖南省行政程序规定》

(八)《湖南省规范行政裁量权办法》

(九)其他法规

三、主要工作流程、办理程序和时限及风险防范

办理时限:

(1)行政处罚案件的核审,受理—核审时间在7个工作日内,最长不超过10工作日;

(2)行政复议案件,受理—审核—复议决定时间在60日内,最长不超过90日。

(一)案件检查工作流程图

权力运行风险表现:

风险①:无故不受理和举报。风险②:在初步核实情况后,没有视情况进行分类处理;在调查过程中,接受被调查人的好处。风险③:对党内违纪案件和行政案件线索未进行初查,造成错误立案。风险④:违反规定与被检查人见面或暗中通风报信,帮助涉案人员逃脱处理。风险⑤:对反映失实,或者不应给予党纪政纪处分的已立案的案件,未按应该程序报请撤销案件。风险⑥:借案件打击报复被调查人员或索取财物,存在不正之风。风险⑦:对经调查核实,发现被检查人不仅违反了党纪政纪,而且触犯了刑律,有犯罪嫌疑的,未按有关规定和程序将案件移交司法机关处理。

防范措施:

1、加强责任意识教育,对无故不受理的行为要严肃处理。2、严格执行《督察督办工作制度。3、设立监督岗,加大监督力度。4、强化效能监察,严格责任追究。

(二)行政处罚简易程序工作流程图

权力运行风险表现:

风险①:不具有执法资格的人员作出的当场处罚决定;适用简易程序作出行政处罚决定,办案人员少于2名;没有出示行政执法证件就进行调查取证。风险②:依照简易程序,对当事人作出走出法定幅度的行政处罚;适用简易程序作出处罚,未告知当事人作出行政处罚决定的事实、理由及依据;适用简易程序作出行政处罚决定,未给当事人陈述、申述的权利;当场处罚决定书没有当场作出;没有取得违法证据就对相对人实施处罚;无法律依据当场收缴罚款。

防范措施:

1、加强学习教育,提高业务素质。2、加强宣传教育,增强责任意识和风险意识。3、严格执行《行政处罚法》、《交通行政处罚程序规定》。4、强化政务公开,全方位接受社会监督。5、强化效能监察,严格责任追究。

(三)行政执法一般程序工作流程图

权力运行风险表现:

风险①:违反国务院三定方案规定和国家法律法规的规定,超越职权办理案件;未经批准,违反地域管辖规定,跨地域办案;以立案为由索要财物;通过巡查、投诉、举报、申诉、其他机关移送、上级交办等途径发现违法行为,应该立案调查而不予立案。风险②:未获得执法资格的人员进行案件调查。风险③:未经法定程序,对不符合法定条件的当事人擅自作出减免处罚决定;已作出行政处罚决定的案件,涉嫌犯罪的,未依照相关规定及时移送司法机关。风险④:未履行告知而作出行政处罚决定。风险⑤:处罚案件相关法律文书采取直接送达方式,当事人未在送达回证上签收;或者签收人员未经当事人委托授权。风险⑥:收缴罚没款或者没收物资,不出具有效票据。风险⑦:案卷归档后,擅自违规修改、增加、抽取案卷材料。

防范措施:

1、严格执行《行政处罚法》、《交通行政处罚程序规定》。

2、加强执法人员法律法规教育,加强风险意识。

3、强化效能监察,严格责任追究。

(四)行政强制措施工作流程图

权力运行风险表现:

风险①:未经立案和主管局长批准,擅自实施行政强制措施;未经主管局长批准,擅自解除行政强制措施。风险②实施行政强制措施时,未开具有效票据或者物品清单;实施行政强制措施时,未将相关文书送达当事人或者当事人未在相关文书上签名确认。风险③:对于依据采取的强制措施,超期扣押;对依法解除强制措施的,未按规定退还当事人。

防范措施:

1、严格执行《行政处罚法》、《交通行政处罚程序规定》。2、加强执法人员法律法规教育,增强风险意识。3、强化效能督察,严格责任追究。

(五)实行先行登记保存措施工作流程图

风险①:实行先行登记保存证据时,未开具有效票据或者物品清单。风险②:实行先行登记保存证据时,未将相关文书送达当事人或者当事人未在相关文书上签名确认。

防范措施:

1、严格执行《行政处罚法》、《交通行政处罚程序规定》。2、加强执法人员法律法规教育,增强风险意识。3、强化效能督察,严格责任追究。

(六)行政处罚听证工作流程图

权力运行风险表现:

风险①:不允许当事人提出口头听证申请;不按法律规定受理或不受理听证申请。风险②:听证主持人或参加人员资格不符有关规定。风险③听证前不按规定时间通知当事人、案件调查人员及相关人员;在听证举行前不告知当事人相关权利、义务,导致听证失效。风险④:听证不按规定程序执行。风险⑤:听证结束后不将结果上报局分管负责人并将陈述申辩情况记入处罚决定审批表,导致部分新案件事实未予考虑接受、重新调查,从而造成案件处理与实际情况不符。

防范措施:

1、加强学习教育,全方位提高服务水平。2、加强政务公开,主动接受社会监督。3、依规定受理当事人口头申请,并做好要关记录工作。4、按规定对听证申请资格、条件、期限等进行审查后,严格依法受理。5、依法确定听证主持人与相关人员,不得让办案人员及其他无合法资格人员主持或听证过程。6、听证举行7日交须通知当事人、案件调查人员及相关人员,并确保上述人员对听证日期无异议。7、听证开始前须告知听证双方(三方)相关的权利及义务,确保听证合法、顺利举行。8、严格按照湖南省行政处罚听证程序。9、对听证过程写出详细的听证报告,并将相关申辩内容写入处罚决定审批表,作为处罚决定审批参考之用。10、加强效能监察,严格责任追究。

(七)行政处罚案件核审监督工作流程图

权力运行风险表现:

风险①遗失材料、不据实登记、私自篡改案件证据,从而造成案件材料与实际查处情况不符。风险②:案件核审时对相关核审事项未逐一核对,核审过程马虎敷衍;对犯罪或走出管辖权的案件不能依法移送;不能据实提出案件同意、修改补正、纠正、销案、不予行政处罚的核审意见。风险③不能及时退卷或退回材料不齐全,造成案件无法及时结案。

防范措施:

1、加强教育,增强风险责任意识。2、接收材料如实登记,并经由提交案件人员确认。3、案件审理过程中,以事实清楚、处罚适当、程序合法为标准,逐一对案件处理情况进行核对。4、加强监督检查,对犯罪或走出管辖权的案件移送司法机关或有管辖权的单位。5、严格按照《交通行政处罚程序规定》认真核审案件,清楚区分及合理使用同意、变更、撤销、销案、不予行政处罚的核审意见。6、严格工作程序,退卷由办案人员核对相关案件材料,并签收确认。

7、加强效能监察,严格责任追究。

(八)行政复议工作流程图

权力运行风险表现:

风险①:不按法律法规受理或不受理复议申请。风险②:经审查后,发现应当属于其他行政复议机关受理的申请不按规定进行转送或未告知申请人。风险③:未在规定的时间内要求被申请人提交相关证据材料。风险④:在对复议材料进行审查时,马虎敷衍不坚持原则。风险⑤:不能公平公正的作出复议决定。

防范措施:

1、认真学习法律法规,努力提高业务水平。2、严格按照《行政复议法》、《行政复议法实施条例》的规定进行复议工作。3、强化效能监察,严格责任追究。

宜章县交通运输局计划基建统计股

一、行政职权(职能职责)及责任体系

(一)组织编制全市综合运输体系规划,承担有关协调工作;

(二)组织编制报审公路、水路、站场、码头等交通运输设施年度投资计划并监督实施;

(三)负责公路、水路建设项目立项、工程可行性研究、初步设计、施工图设计等的审查、报批工作;

(四)负责公路水毁补助经费的核定工作;

(五)负责交通运输行业统计、调查、预测、信息引导工作。

(六)负责全县公路、水路交通基础设施建设的管理和监督工作;

(七)负责管理和监督全县公路、水路交通建设市场,维护平等竞争秩序;

(八)负责对公路、水路交通建设工程招投标实施管理与监督;

(九)负责组织实施县级以上公路工程项目建设;

(十)监督管理公路、水路交通建设工程质量和定额、造价控制、竣工验收等工作。

二、权力行使依据

(一)《中华人民共和国公路法》

(二)《湖南省实施〈中华人民共和国公路法〉办法》

(三)《中华人民共和国招标投标法》

(四)《公路工程施工招标投标管理办法》

(五)《建设工程质量管理条例》

(六)《公路建设市场管理办法》

(七)《公路工程质量监督规定》

(八)《公路建设监督管理办法》

(九)《建设工程勘察设计管理条例》

(十)《交通部农村公路建设管理办法》

(十一)《湖南省农村公路建设管理试行办法》及实施细则

(十二)《湖南省干线公路建设管理试行办法》及实施细则

(十三)《公路工程竣(交)工验收办法》

(十四)中华人民共和国《行政许可法》

(十五)中华人民共和国《行政处罚法》

三、主要审批项目、办理程序流程和时限

1、办理时限:行政确认的办理时限:竣工验收为90个工作日,招标文件、招标结果备案为7个工作日。

2、行政确认项目2个,行政处罚33项。

3、办理程序流程图2个。

宜章县交通运输局财务审计股

一、行政职权

1、 负责指导、监督全市交通运输行业的财务会计工作。

2、 承担局机关财务会计工作。

3、 组织制定有关规章制度并监督执行。

4、 负责交通国有资产管理和交通投、融资管理工作。

5、 负责交通基础设施产权转让的审查、报批工作。

6、 负责交通运输系统内部审计工作。

财务审计股实行股长负责下的岗位分工责任制,股长主持全面工作,其他同志按照岗位分工,分别承担各自的工作职责。

二、权力行使依据

1、 《中华人民共和国会计法》

2、 《中华人民共和国审计法》以及审计署《关于内部审计工作的规定》

3、 《行政单位财务规则》、《内部审计准则》

4、 《行政单位国有资产管理暂行办法》、《公路经营权有偿转让管理办法》、《收费公路管理条例》

5、  其他相关的法律法规和内部管理制度

三、主要工作流程、办理程序及风险防范

(一)财务管理工作流程图

财务管理工作流程图

根据规定编制年度财务预算,  经局领导审定

按照批准的年度预算指标,编制年度财务计划并经党组会审定通过

承办人或经办人请示预算开支项目

↓                 ↓

一般支出用款计划由财务股编制报局领导批准

重大预算支出由局党组会研究批准

单位财务人员向财政申请用款计划

经办人按程序办理预算开支项目、取得符合国家财经

管理规定的原始凭证

经办人按照财务管理办法规定报账

统计财务收支情况进行公开,接受职工监督

做好年终决算

(二)权力运行风险表现

风险①:在财务预算方面,未严格执行年初的财务预算,导致开支不合理,造成挪用、误用资金,影响经费正常运转。

风险②:支出未按规定权限签批,大额资金的使用上,未经集体讨论,导致资金使用不当,给工作造成不利,公款私存,私设“小金库”。

风险③:在会计核算管理方面,会计人员贪污、挪用公款、职务侵占;对印鉴保管不善出现丢失、被盗用;会计资料保管不善发生丢失、损坏;年终财务预算决算时,由于帐表不符,造成财务数据不准。

(三)防范措施:

1、严格执行《预算法》、《会计法》、《审计法》等法律法规。2、加强学习教育,提高业务能力。

3、加强责任意识教育。

4、强化效能监察,严格责任追究。

宜章县交通运输局安全运输科技监督股

一、行使职权(职能职责)及责任体系

1、监督全市道路、水路运输、公路水路工程建设和已运营交通基础设施按安全生产相关政策、法规实施;

2、承担有关交通运输企业和有关建设工程、企业安全生产监督管理工作;依法组织或参加有关事故调查处理工作。

3、负责全市道路、水路客货运输(包括公共汽车、城市出租汽车、旅游客车运输和大件、危险货物运输等)和车船修造、搬运装卸、运输服务市场的行业管理

4、负责全市汽车综合性能检测、机动车驾驶员培训的行业管理;

5、按规定承担物流市场有关管理工作;

6、组织拟定交通科技发展规划和计划;

7、归口管理交通运输行业的标准、计量、科技信息和学会工作;

8、指导全市交通运输行业节能减排工作。

实行股长负责下的岗位分工责任制,股长主持全面工作,并对股内工作负全面责任,其他同志按照岗位分工,分别承担各自的工作职责。

二、行使权力依据

1、《中华人民共和国安全生产法》

2、《湖南省安全生产条例》

3、国务院《中华人民共和国道路运输条例》

4、交通运输部《道路危险货物运输管理规定》

5、交通运输部《道路运输从业人员管理规定》

6、《中华人民共和国水路运输管理条例》

7、《中华人民共和国危险化学品安全管理条例》

8、《道路旅客运输及客运站管理规定》

9、《机动车维修管理规定》

10、《道路运输行政处罚规定》

11、《机动车驾驶员培训管理规定》

12、《中华人民共和国港口法》

13、《中华人民共和国内河交通安全管理条例》

14、《中华人民共和国航道管理条例》

15、《中华人民共和国船舶和海上设施检验条例》

16、《中华人民共和国内河船舶适任考试发证规则》

17、《中华人民共和国船舶登记条例》

18、《中华人民共和国航标条例》

19、县委、县政府《关于进一步加强安全生产工作的决定》

20、其他法规

三、主要工作流程、办理程序和时限及风险防范

1、办理时限:行政处罚办理时限:1-5个工作日。

2、行政处罚43项,行政检查1项,行政强制1项,总计45项。

3、办理程序流程图3个。

宜章县交通运输局安全生产监督检查流程

运行风险表现:

风险①:不能按文件要求全部完成检查任务;

风险②:受检查时间、设备和专业技术知识的限制,有时不能全部发现安全隐患和问题;

风险③:责任单位受主观意识、资金、设备和人力物力的限制,安全隐患不能完成整改到位。

防范措施:

1、认真学习安全生产的有关法律法规,提高安全意识;

2、加强教育与学习,不断提高安全管理工作水平;

3、增强工作责任心,及时查找安全隐患和问题,防范于未然;

4、加大督查督办力度和安全隐患整改监督力度,确保安全隐患整改到位。

全县交通运输系统安全责任事故调查工作

流   程

运行风险表现:

风险①:受调查设备、专业技术知识、取证手段和其它客观原因的限制,有时不能将事故原因完全调查清楚;

风险②:受管理权限的限制,责任单位受主观意识、资金、设备和人力物力的限制,安全责任追究不能完全到位。

防范措施:

1、认真学习安全生产的有关法律法规,提高安全意识;

2、增强工作责任心,加强教育与学习,不断提高安全管理工作水平;

3、加大安全责任追究力度,确保安全事故责任追究到位。

责令车辆(船舶)停驶并停放在指定场所

行政强制流程图

权力运行风险表现:

风险①:无行政执法资格的人员执法,不下达《责令车辆(船舶)停驶通知书》或不告知停车、停船地点,执法人员不签名。风险②:造成当事人随车、随船货物变质或丢失贵重物品。风险③:不按程序调查处理或在处理过程中所取当事人财务,滥用行政处罚裁量权。风险④:不依法定程序拍卖车辆(船舶)及货物,拍卖所得不按规定上缴国库。

防范措施:

1.加强对执法人员法律法规教育,强化风险意识;

2.严格执行《行政处罚法》、《交通行政处罚程序规定》;

3.强化监督检查,严格责任追究。

宜章县交通运输局政工股

一、行政职权(职能职责)及责任体系

(一)负责局机关和指导直属单位干部人事、劳动工资、机构编制、职工养老保险和医疗保险、人事档案、职工教育、考工定级、计划生育管理等工作;

(二)按干部管理权限,承办考核、培训、任免、奖惩、调配局机关和直属单位领导干部和工作人员有关事宜。

政工股实行股长负责下的岗位分工责任制,股长主持全面工作,并对股内工作负全面责任,其他同志按照分工,分别承担各自的工作职责。

二、权力行使依据

(一)《中华人民共和国公务员法》

(二)《党政领导干部选拔任用工作条例》

(三)《行政机关公务员处分条例》

(四)《中华人民共和国劳动合同法》

(五)《中国共产党纪律处分条例》

(六)《地方各级人民政府机构设置和编制管理条例》

(七)《职工带薪年休假条例》

三、主要工作流程、办理程序及风险防范

(一)人事任免程序

权力运行风险表现:风险:考察不全面、深入、细致,造成用人失当;风险‚:人事档案材料不及时归档。

防范措施:增强责任意识,多方面听取意见;‚须入个人人事档案的材料及时入档,特别是《干部任免审批表》不能丢失。

(二)人事调配程序

权力运行风险表现:风险:不及时上报计划,造成计划落空;风险‚:遗失有关调配手续依据。

防范措施:增强责任意识,随时掌握办理动态;‚有关调配手续及时归档。

(三)公务员年度考核评优工作程序

权力运行风险表现:风险:未及时上报公务员人数核定优秀等次人数;风险‚ :提出建议等次时,未结合平时考核情况;风险ƒ:年度考核表未及时归档。

防范措施:认真核算参加年度考核的公务员人数,并及时上报市人事局;把平时考核情况作为考核的重要依据;及时将年度考核情况通知被考核公务员,要求被考核人签署是否同意考核结果的意见;及时将年度考核表存入公务员本人档案。

(四)工资福利办理程序

权力运行风险表现:风险:对新的工资福利政策理解不透,造成误差;工作不细心,造成漏员或漏项。

防范措施:加强政策及业务知识的学习,增强工作责任心。

(五)公休假办理程序

1、

2、

3、

(六)评先评奖工作程序

权力运行风险表现:风险:情况收集不全面,造成不公平、公正的后果;风险‚:在综合评定时不能实事求是、公平公正,存在徇私包庇现象。

防范措施:加强学习教育,严格执行各项规章制度。

权力运行风险表现:

风险①:初步审查工作不细,应予立案的不及时立案。风险②:调查不深入,证据收集不足。风险③:错误事实认定不准,处分或处理不恰当。

防范措施:

1、加强学习教育,增强责任意识。2、讲究工作方法,深入细致地开展调查取证工作。3、对查处的情况必须形成书面材料,向局领导汇报。4、认真分析研究违纪违法问题和原因,依法依规作出处分或处理。

宜章县监察局驻市交通运输局监察室

一、行政职权(职能职责)及责任体系

根据《中华人民共和国行政监察法》之规定,负责对监察对象执法、廉政、效能情况进行监察,履行下列职责:

(一)检查驻在部门及归口管理单位在遵守和执行法律、法规和人民政府的决定、命令中的问题;

(二)受理对驻在部门及归口管理单位工作人员违反行政纪律行为的控告、检举;

(三)协助调查处理驻在部门及归口管理单位工作人员违反行政纪律的行为;

(四)受理驻在部门及归口管理单位工作人员不服主管行政机关给予处分决定的申诉,以及法律、行政法规规定的其他申诉;

(五)法律、行政法规规定的其他职责,并承办宜章县监察局交办的其他事项。

监察室实行主任负责下的岗位分工责任制,主任主持全面工作,并对室内工作负全面责任,其他同志按照岗位分工,分别承担各自的工作职责。

二、权力行使依据

(一)《中华人民共和国行政监察法》

(二)《中华人民共和国公务员法》

(三)《行政机关公务员处分条例》

三、主要工作流程、办理程序及风险防范

检查工作流程图

权力运行风险表现:

风险①:发现问题不及时立项检查。风险②:不按规定程序实施检查。风险③:监察决定或监察建议缺乏针对性。

防范措施:

1、加强学习教育,增强责任意识。2、通过多种方式加大监督力度,及时发现问题。3、严格执行监督检查的有关制度和规定。4、认真分析和研究检查发现的问题及原因,找准解决问题和改进工作的办法及措施。

受理控告检举流程图

权力运行风险表现:

风险①:没按要求保证工作日举报电话畅通,接待工作不细。风险②:对收到的信访事项不按规定登记或者不按规定程序办理。风险③:未按规定报主管领导批示擅自处理。风险④:对信访投诉互相推诿,久拖不办;在查处违纪案件中,坚持原则不够,泄露检举人、投诉人相关信息。风险⑤:答复意见未经主管领导审批擅自处理,造成不良后果。风险⑥:没按要求及时将信访处理材料归档。

调查处理违纪行为流程图

权力运行风险表现:

风险①:初步审查工作不细,应予立案的不及时立案。风险②:调查不深入,证据收集不足。风险③:错误事实认定不准,处分或处理不恰当。

防范措施:

1、加强学习教育,增强责任意识。2、讲究工作方法,深入细致地开展调查取证工作。3、对查处的情况必须形成书面材料,向局领导汇报。4、认真分析研究违纪违法问题和原因,依法依规作出处分或处理。

受理申诉流程图

权力运行风险表现:

风险①:复查工作不认真细致,没有及时作出复查决定。风险②:对复查结果的处理不恰当。风险③:不履行告知义务。

防范措施:

1、加强学习教育,增强责任意识。2、讲究工作方法,深入细致地开展调查取证工作。3、对复查情况必须形成书面材料,向局领导汇报。4、认真分析研究复查结果,依法依规作出处理,并向申诉人履行告知义务。

党风廉政建设责任制和领导干部廉洁自律工作领导小组及其办公室工作职责

一、党风廉政建设责任制和领导干部廉洁自律工作领导小组

局党风廉政建设责任制和领导干部廉洁自律工作领导小组由局党政领导班子成员组成,在局党组领导下,局党政主要负责人作为第一责任人牵头抓好交通系统党风廉政建设责任制和领导干部廉洁自律工作。具体工作职责是:

(一)认真贯彻落实中央、省市有关党风廉政建设责任制和领导干部廉洁自律各项规定及工作要求,研究部署交通系统党风廉政建设责任制和领导干部廉洁自律工作任务;

(二)研究和协调解决交通系统党风廉政建设责任制、领导干部廉洁自律和作风建设工作中的重大问题和重要事项;

(三)检查、指导和督促交通系统有关党风廉政建设责任制和领导干部廉洁自律工作任务的落实;

(四)研究审议交通系统有关党风廉政建设责任制和领导干部廉洁自律工作的制度、规定等政策性文件;

(五)听取交通单位和局机关股室就党风廉政建设责任制和领导干部廉洁自律工作有关情况的汇报;

(六)听取领导小组成员及办公室的工作情况汇报,督促其抓好工作落实。

二、党风廉政建设责任制和领导干部廉洁自律工作领导小组办公室

局党风廉政建设责任制和领导干部廉洁自律工作领导小组办公室由局纪检组牵头,局机关各股室共同参与,在局党风廉政建设责任制和领导干部廉洁自律工作领导小组的领导下,注重信息沟通,细化工作任务,加强督促检查,协调部门关系,组织开展办公室日常工作。具体工作职责是:

(一)负责领导小组会议活动的安排,决定事项的承办、督办和有关综合文秘工作;

(二)承担党风廉政建设责任制和领导干部廉洁自律工作中的组织协调、宣传教育、制度规范、监督检查、纠正惩处、改革创新等具体工作任务;

(三)承办领导小组和有关领导交办的其他事项。

第二部分  规范权力运行配套保障、

监督制约、责任追究制度

宜章县交通运输局重大行政决策程序操作规定

第一章 总则

第一条  为进一步规范县交通运输局决策行为,推进科学民主依法决策,根据《中华人民共和国地方各级人民代表大会和地方各级人民政府组织法》、《国务院关于加强县县政府依法行政的决定》(国发〔2008〕17号)、《湖南省行政程序规定》等有关法律法规和规章,结合我县交通实际,制定本规定。

第二条  以邓小平理论和“三个代表”重要思想为指导,全面贯彻落实科学发展观,坚持中国共产党的领导,以建设法治政府、服务政府、开放型政府为目标,按照依法行政、民主集中制和“公开、公平、公正”的原则和要求,推进县交通运输局行政决策的科学化、民主化、制度化。

第三条  建立健全科学民主决策制度,规范重大行政决策的规则和程序;完善公众参与、专家咨询和局务会决策相结合,集体决策与分工负责相结合,民主与集中相结合的决策机制;建立和完善重大行政决策集体决定制度、法律论证制度、专家咨询和评估制度、决策听证制度、决策公示制度、决策公开制度、决策监督制度、决策责任追究制度,实行依法决策、科学决策和民主决策。

第四条  县交通运输局采取有效措施,落实科学民主决策制度,提高决策水平,使决策更好地兼顾国家利益、社会公共利益与公民个人合法权益,促进全县交通建设又好又快发展。

第二章  适用范围

第五条  县交通运输局作出重大行政决策、县交通运输局及其工作部门制定规范性文件,适用本规定。

第六条  本规定所称的重大行政决策是指县交通运输局作出的涉及本县交通发展全局、社会涉及面广、专业性强、与人民群众利益密切相关的下列行政决策事项:

(一)制定交通建设发展重大政策措施,编制交通建设发展规划、年度计划;

(二)编制全县交通总体规划、重要的区域规划和专项规划;

(三)编制交通财政预决算,100万元以上的重大工程资金安排;

(四)500万元以上的重大交通投资项目;

(五)200万元以上的重大国有资产处置;

(六)行政管理体制改革的重大措施,县交通运输局重要机构的设立、撤并和职能调整;

(七)制定重要规范性文件和决定;

(八)重要奖惩事项的确定;

第七条  法律、法规、规章和上级文件已经明确规定的重大行政事项的决策,从其规定。

第三章  决策程序

第一节  重大行政决策

第八条  局长代表县交通运输局对重大行政事项行使决策权,并对县交通运输局重大行政决策负责。

县交通运输局分管负责人协助局长决策。

县交通运输局(股室)、交通所属各单位以及公民、法人或者其他组织认为重大事项需要提请县交通运输局决策的,可以提出决策建议。

县交通运输局建立健全行政决策咨询机制,建立健全公众参与重大行政决策的规则和程序,完善行政决策信息和智力支持系统,增强行政决策透明度和公众参与度。

决策承办单位(股室)依照法定职权确定或者由局长指定。

第九条  局长提出的重大行政决策事项,由局长交决策承办单位(股室)承办,启动决策程序。

县交通运输局分管负责人、县交通运输局工作股室提出的重大行政决策事项的建议,由局长确定是否进入决策程序。

第十条  拟决策事项确定后,县交通运输局有关领导和工作部门应当深入调查研究,充分了解和掌握有关情况。

第十一条  决策承办单位(股室)对拟决策事项应当深入调查研究,全面、准确掌握决策所需信息,结合实际拟定决策方案,并按照决策事项涉及的范围征求有关方面意见,充分协商协调,形成决策方案草案。

决策承办单位(股室)可以委托专家、专业服务机构或者其他有相应能力的组织完成专业性工作。

决策承办单位(股室)应当根据决策事项的要求对重大行政决策方案进行成本效益分析。

第十二条  决策承办单位(股室)应当组织专家或者研究咨询机构对重大行政决策方案草案进行必要性、可行性、科学性论证。

第十三条  决策承办(股室)应当对重大行政决策方案草案进行合法性论证。对涉及有关法律的重大行政决策事项,必须经县交通运输局法制股或者组织有关专家进行合法性审查,出具书面审查意见。未经合法性审查或者经审查不合法的,不得进入决策程序作出决策。

第十四条  除依法不得公开的事项外,决策承办单位(股室)应当向社会公布重大行政决策方案草案,征求公众意见。

第十五条  重大行政决策方案草案公布后,决策承办单位(股室)应当根据重大行政决策对公众影响的范围、程度等采用座谈会、协商会、开放式听取意见等方式,广泛听取公众和社会各界的意见和建议。

决策承办单位(股室)征求公众意见时,应当公布重大行政决策方案草案及其说明,公众提交意见的途径、方式和起止时间,以及联系部门、联系方式。

决策承办单位(股室)公布重大行政决策方案征求公众意见的时间不得少于20日。

决策承办单位(股室)应当将公众对重大行政决策方案草案的意见和建议进行归类整理,对公众提出的合理意见和建议应当予以采纳;未予采纳的,应当说明理由。公众意见和建议及采纳情况应向社会公布。

第十六条  重大行政决策方案草案经县交通运输局分管负责人审核后,由局长决定提交县交通运输局局务会议讨论。

县交通运输局局务会议必须有过半数应出席人员到会方可举行,其中局长、县交通运输局分管负责人应当到会。县交通运输局分管负责人因事不能到会的,除必须立即决策的紧急事项外,相关议题应当留待下次会议审议。

县交通运输局局务会议可以根据重大行政决策议题需要,邀请县人大代表、县政协委员、有关专家学者、县民代表列席或者旁听。

县交通运输局局务会议审议重大行政决策方案草案,应遵循以下程序:

(一)决策承办单位(股室)作决策方案草案说明,其中,组织了专家论证、向社会公开征求了意见、举行了听证会的,应当说明专家、社会公众、听证代表的意见及采纳或未予采纳的情况;

(二)县交通运输局法制股作合法性审查或者论证说明;

(三)会议其他组成人员发表意见;

(四)决策事项的县交通运输局分管负责人发表意见;

(五)局长发表意见。

第十七条  重大行政决策在集体审议的基础上由局长作出决定。

局长可以对审议的事项作出同意、不同意、修改、暂缓或者再次审议的决定。

作出暂缓决定超过1年的,方案草案退出重大决策程序。

局长的决定与会议组成人员多数人的意见不一致的,应当说明理由。

县交通运输局局务会议应当记录重大行政决策方案的讨论情况及决定,对不同意见应当特别载明。

县交通运输局局务会议作出重大行政决策后,应当形成会议纪要。

第十八条  重要紧急情况必须由县交通运输局立即决策的,可以由局长或者县交通运输局分管负责人按职权临时决定,并及时在县交通运输局局务会议上通报或者向局长报告。

有关突发事件应对的行政决策程序,适用《中华人民共和国突发事件应对法》等有关法律、法规、规章的规定。

第十九条  法律、法规和规章对重大行政决策事项有明确时限要求的,县交通运输局应当在规定的时间内作出决策。

第二十条  重大行政决策事项依法需要报县人民政府批准或者依法应当提请县人民代表大会及其常务委员会审议决定的,县交通运输局提出决策意见后,应当按程序报县人民政府批准,依法提请县人民代表大会及其常务委员会审议决定。

第二十一条  由县交通运输局作出决定的重大行政决策,县交通运输局应当在作出决定之日起20日内,向社会公布重大行政决策结果。

第二节  专家咨询制度

第二十二条  凡涉及全县交通建设、社会事业发展中专业性、技术性较强的重大行政决策,应当邀请相关行业的专家或者研究咨询机构参与,进行专家论证、技术咨询和决策评估,作为县交通运输局决策的重要依据。

第二十三条  县交通运输局建立重大行政决策咨询专家库,从县内外党政机关、企事业单位、群众团体、大专院校和科研院所中确定在行业或者专业领域具有代表性和权威性的专家组成。

重大行政决策咨询专家的主要职责是参与县交通运输局有关重大政策、重大问题、重要规划等咨询工作。

对重大行政决策咨询专家库实行动态管理,必要时进行调整和补充,并可以根据交通建设和社会发展需要,建立若干个专家库。

县交通运输局设立重大行政决策咨询专家库联络工作机构,负责与专家开展工作联系。

第二十四条  决策承办单位(股室)在制定重大行政决策方案草案的过程中,应当从与重大行政决策相关的专家中随机确定或者选定3名以上专家或者委托研究咨询机构进行论证,保证参加论证的专家具有代表性和均衡性。

专家进行论证后,应当出具书面论证意见,由专家签名确认。专家对论证意见的科学性负责。

决策承办单位(股室)应当对专家论证意见归类整理,对合理意见应当予以采纳;未予采纳的,应当说明理由。专家论证意见及采纳情况应当向社会公布。

第二十五条  县交通运输局建立和完善多种形式的重大行政决策咨询机制。

完善县交通运输局内部决策咨询系统,建立统一管理、资源共享、运转协调、便捷高效的内部决策咨询体系。

涉及多学科、多领域的有关全县交通建设发展战略性或者专业性较强的决策事项,可以采取公开招标的方式,委托国内外专业研究咨询机构进行研究论证。

第二十六条  任何单位和个人不得干涉专家的咨询论证工作,保持专家咨询论证意见的独立性,确保重大行政决策方案草案的可行性、科学性和客观公正性。

第三节 行政决策听证制度

第二十七条  实行重大行政决策听证制度。重大行政决策有下列情形之一的,应当举行听证会:

(一)涉及公众重大利益的;

(二)公众对决策方案草案有重大分歧的;

(三)可能影响社会稳定的;

(四)法律、法规、规章规定应当听证的。

第二十八条  除涉及国家秘密和依法受到保护的商业秘密、个人隐私外,重大行政决策听证应当公开举行,确保听证会参加人对有关事实和法律问题进行平等、充分地听证和辩论。

第二十九条  决策承办单位(股室)举行行政决策听证会,应当在听证会举行前15日公告举行听证会的时间和地点、听证事项、报名时间、报名方式等事项。

第三十条  听证会参加人应当通过自愿报名的方式产生,并具有广泛的代表性。报名参加听证会的公众人数较多,需要选择听证代表的,决策承办单位(股室)应当科学合理地遴选听证代表参加听证会,在确定、分配听证代表名额时充分考虑听证事项的性质、复杂程度及影响范围。

报名参加听证会的公众人数不多的,决策承办单位(股室)应当让所有报名者参加听证会,决策承办单位(股室)可以邀请有关公众代表参加听证会。

听证代表确定后,应当将名单向社会公布。

第三十一条  听证会举行前10日,决策承办单位(股室)应当告知听证代表拟做出行政决策的内容、理由、依据和背景资料。

第三十二条  听证会主持人由决策承办单位(股室)负责指定。决策承办单位(股室)直接参与行政决策方案草案制定的人员不得担任该行政决策听证会的主持人。

听证会主持人应当具备相应的法律知识和专业知识。

第三十三条  听证会按照《湖南省行政程序规定》规定的程序和步骤进行。

第三十四条  听证会参加人陈述意见应当遵守合理的时间要求,在规定时间内未能详尽发表的意见,可以以书面形式提交决策承办单位(股室)。

第三十五条  听证会应当制作笔录,如实记录发言人的观点和理由,也可以同时进行录音和录像。听证会笔录应当经听证会参加人确认无误后签字或者盖章。

决策承办单位(股室)应当充分考虑、采纳听证会参加人的合理意见;不予采纳的,应当说明理由。意见采纳情况应当以书面形式告知听证代表,并向社会公布。

第四节 制定规范性文件

第三十六条  本规定所称规范性文件是指除政府规章以外,上级行政机关和法律、法规授权的县交通运输局制定的,涉及公民、法人和其他组织权利义务,在一定时期内反复适用,具有普遍约束力的行政公文。

第三十七条  县交通运输局制定规范性文件涉及群众切身利益、社会关注度高的事项及重大涉外事项,应当事先请示县人民政府;重要规范性文件发布前应当经县人民政府批准。

第三十八条  制定规范性文件必须严格遵守法定权限和程序,符合法律、法规、规章和国家的方针政策,不得创设行政许可、行政处罚、行政强制、行政收费等行政权力,不得违法增加公民、法人或者其他组织的义务。

第三十九条  制定规范性文件应当采取多种形式广泛听取意见,并经县交通运输局法制科进行合法性审查,由县交通运输局局务会审议决定。未经听取意见、合法性审查并经集体讨论决定的,不得发布施行。

规范性文件涉及重大行政决策的,还应当适用重大行政决策程序。

第四十条  实行规范性文件登记制度。对县交通运输局制定的规范性文件,按规定实行统一登记、统一编号、统一公布。

第四十一条  县交通运输局制定涉及公民、法人或者其他组织合法权益的规范性文件,应当通过《郴州政报》、县政府门户网站等向社会统一公布。未经统一公布的规范性文件,不得作为行政管理的依据,对公民、法人或者其他组织没有约束力。

在《郴州政报》上公布的规范性文件文本为标准文本。

第四十二条  规范性文件应当自公布之日起30日后施行;但是公布后不立即施行将有碍规范性文件施行的,可以自公布之日起施行。

第四十三条  完善规范性文件备案制度。县交通运输局发布规范性文件后,应当自发布之日起15日内报上县人民政府法制机构备案,同时报县人大常委会备案。

县交通运输局法制科具体负责规范性文件备案的日常工作,对报备的规范性文件要严格审查,发现与法律、法规、规章和国家方针政策相抵触或者超越法定权限、违反制定程序的,应当予以纠正,切实维护法制统一和政令畅通。

第四十四条  建立规范性文件定期清理制度。规范性文件有效期为5年。标注“暂行”、“试行”的,有效期为2年。有效期满的,规范性文件自动失效。制定机关应当在规范性文件有效期届满前6个月内进行评估,认为需要继续施行的,应当重新公布;需要修订的,按制定程序办理。

县交通运输局按规定每隔两年应当进行一次规范性文件清理工作,对不符合法律、法规、规章规定,或者相互抵触、依据缺失以及不适应经济社会发展要求的规范性文件,特别是对含有地方保护、行业保护内容的规范性文件,要予以修改或者废止。清理后要向社会公布继续有效、废止和失效的规范性文件目录;未列入继续有效的文件目录的规范性文件,不得作为行政管理的依据。

第四十五条  建立受理和处理公民、法人或者其他组织提出的审查规范性文件建议的制度。

公民、法人或者其他组织认为规范性文件违法的,可以向县政府法制部门提出审查申请。

第四章  决策执行

第四十六条  县交通运输局班子成员应当带头执行县交通运输局作出的决策,交通有关单位和人员应当严格执行县交通运输局决策。

第四十七条  决策执行单位(股室)应当全面、及时、正确地贯彻执行县交通运输局作出的重大行政决策,制定决策实施方案,明确负责领导及具体承办机构和责任人,确保县交通运输局决策及时落实到位。

决策执行单位(股室)应当根据县交通运输局决策的执行要求和实际情况,对有关决策执行情况进行总结,并向县交通运输局报告。

因不可抗力或者决策依据、客观条件发生变化而导致决策目标部分或者全部不能实现的,应当及时向县交通运输局报告,提出处置请示,由县交通运输局分管负责人报局长决定。但在县交通运输局未决定调整或终止决策执行之前,不得擅自调整或者中止决策的执行。

第四十八条  县交通运输局应当采取有效措施对重大行政决策的执行情况进行督促检查。

县交通运输局分管负责人对县交通运输局决策的贯彻执行情况负有督促检查职责,应当定期检查决策执行情况,及时协调解决决策执行过程中出现的问题;涉及多位局领导分管工作且问题复杂的,可以提请局长召开专题会议协调解决。

县交通运输局办公室具体负责县交通运输局重大行政决策实施的督促检查工作,定期收集汇总有关情况,对决策实施过程中出现的重要情况和重大问题,应当及时向县交通运输局有关领导报告。

负责决策具体执行的县交通运输局各单位(股室),应当搜集有关信息,及时向县交通运输局反馈。

第四十九条  建立重大行政决策实施情况后评价制度。县交通运输局做出的重大行政决策实施后,应当通过抽样检查、跟踪调查、评估等方式,及时发现并纠正决策存在的问题,减少决策失误造成的损失。

县交通运输局应当完善政府信息网络系统,畅通社情民意反映渠道,建立反应灵敏、运行快捷、协调有效、覆盖全县的决策执行情况跟踪反馈机制。

县交通运输局应当定期对重大行政决策执行情况进行评估,并将评估结果向社会公开。

第五十条  决策执行机关、监督机关及公民、法人或者其他组织认为重大行政决策及执行有违法或者不适当的,可以向县交通运输局提出。

经县交通运输局办公室审查,认为重大行政决策确需调整或重新研究的,报局长按决策程序进行研究。并根据实际情况作出继续执行、停止执行、暂缓执行或者修订决策方案的决定。

县交通运输局决定停止执行、暂缓执行重大行政决策或者修订重大行政决策方案的,应当责成决策执行单位及有关方面依法采取有效措施,尽量避免或者减少损失。

第五章  决策监督

第五十一条  县交通运输局应当加强重大行政决策及执行的内部监督,健全完善监督制度。

监察、审计等专门监督股(室)应当切实履行法定职责,依法加强专门监督。交通各单位机关应当自觉接受监察、审计等专门监督机关的监督。

第五十二条  县交通运输局对有关贯彻执行上级方针政策的重大行政决策,或者依照法律、法规和政策规定应当向上级报告的重大行政决策,应当及时报告。

第五十三条  县交通运输局重大行政决策及执行应当按照有关规定,向县人民政府报告,或受人民政府委托,向县委、县人大常委会、县政协报告,自觉接受领导和监督。

第五十四条  县交通运输局重大行政决策及执行,依照有关法律规定接受司法机关的监督,接受新闻舆论和人民群众的监督。

第五十五条  县交通运输局应当以《郴州政报》和县政府门户网站为信息发布平台,畅通信息渠道,加强与社会各界的联系。

县交通运输局重大行政决策除依法应当保密的外,应当通过《郴州政报》、县政府门户网站、新闻发布会以及报刊、广播、电视等便于公众知晓的方式公开,接受社会各界的监督。

第五十六条  县交通运输局应当建立重大行政决策及其执行效果的社会评议机制。对重大行政决策及执行,允许公民、法人或者其他组织向县交通运输局提出意见和建议。县交通运输局对社会各界提出的意见和建议应当重视并及时处置,处置情况应当以适当方式作出书面说明并向社会公布。

第六章  决策责任追究

第五十七条  按照“谁决策、谁负责”的原则,坚持决策权与决策责任的统一,实行行政决策失误问责制度。

第五十八条  在实施行政决策及执行过程中,因执行单位及其工作人员故意或者重大过失,导致行政决策及执行违法且产生危害后果,有下列情形之一的,依据《行政机关公务员处分条例》、《宜章县行政问责暂行办法》等有关规定,追究行政机关及其工作人员的相关责任:

(一)不履行或者拖延履行法定职责的;

(二)依法应当做出决策而不做出决策,玩忽职守、贻误工作的;

(三)对做出的决策不执行或者执行不力、擅自改变或者违背,造成重大损失或者严重不良影响的;

(四)超越法定权限、违反法定程序实施行政决策行为的;

(五)重大行政决策未经调查研究、专家论证、公众参与、合法性审查、集体研究的;

(六)不依法举行听证会,或者采取欺骗、贿赂、胁迫等不正当手段,操纵听证会结果的;

(七)因违法实施行政决策及执行导致行政赔偿的;

(八)违反程序制定和发布规范性文件的;

(九)其他行政决策及执行的违法行为。

第五十九条  执行单位违反法定程序实施行政行为,侵犯公民、法人或者其他组织合法权益造成损害的,依法承担行政赔偿责任。

执行单位履行赔偿义务后,应当责令有故意或者重大过失的工作人员,承担部分或者全部赔偿费用。

第六十条  执行单位和工作人员在行政决策及执行中违反法定程序,擅权专断、滥用权力、玩忽职守、徇私舞弊,严重侵害公民、法人或者其他组织的合法权益,涉嫌犯罪的,移送司法机关依法追究其刑事责任。

第七章  附则

第六十一条  本规定由县交通运输局办公室负责解释。

第六十二条  本规定自  年  月  日起施行。

宜章县交通运输局行政执法错案责任追究

制   度

第一条 为加强对交通运输行政执法中的错案追究工作,规范行政执法行为,保护公民、法人或者其他组织的合法权益,促进交通运输行政管理部门依法行政,根据有关法律、法规和规章的规定,制定本制度。

第二条 本制度适用于全县各级交通运输行政管理部门、机构及其执法人员。

第三条 本制度中交通运输行政管理部门是指具有行政执法权的下列部门或者机构:

(一)县级以上人民政府的交通运输主管部门;

(二)法律、法规授权的交通运输管理机构;

(三)县级以上人民政府的交通运输主管部门依法委托的交通运输管理机构。

第四条 本制度所称错案,是指交通运输行政管理部门、机构及其执法人员在执法过程中因故意或过失作出的违法或者不当的具体行政行为,并对行政管理相对人造成损害的案件。

第五条 错案追究制度,是指交通运输行政管理部门、机构对本单位作出错案的有关责任人员或者上级交通行政管理部门、机构对作出错案的单位或有关责任人员追究行政和经济责任的制度。

第六条 错案追究应当坚持以下原则:

(一)公正、公平、公开;

(二)实事求是,有错必究;

(三)重证据,重调查研究;

(四)错案追究与提高行政执法质量相结合;

(五)惩处与教育相结合。

第七条 交通运输行政管理部门、机构不得因责任人陈述、申辩或者直接向上级有关部门申诉而加重其责任追究,不得随意减轻或停止对责任人过错的追究。

第八条 县级以上交通运输行政管理部门、机构应当成立以行政主要领导任组长,有法制、人事和纪检监察等部门负责人参加的行政执法错案责任追究领导小组,具体负责行政执法错案的认定、责任追究等方面的实施工作。

第九条 上级交通运输行政管理部门、机构可以直接追究下级交通行政管理单位及其执法人员的错案责任,交通运输行政管理部门、机构可以追究本单位执法人员的错案责任,但同一错案责任只追究一次。

第十条  错案的认定:

(一)经过行政复议或者行政诉讼,行政复议机关或者人民法院认定有下列情形之一,被决定或者判决撤销、部分撤销行政执法中已作出的具体行政行为,并重新作出具体行政行为的:

1、主要证据不足的;

2、适用法律、法规、规章错误的;

3、违反法定程序的;

4、超越职权的;

5、滥用职权的。

(二)经过行政复议或者行政诉讼,行政复议机关或者人民法院认定交通运输行政管理部门、机构不履行或者拖延履行法定职责,判决其在一定期限内履行的;

(三)经过行政复议或者行政诉讼,行政复议机关或者人民法院认定交通运输行政管理部门、机构的行政处罚显失公正,判决变更的;

(四)上级交通运输行政管理部门、机构通过调阅执法案卷、受理当事人申诉等途径,审查认定为错案的;

(五)本单位行政执法错案追究领导小组,通过复核执法案卷、受理当事人申诉等途径,审查认定为错案的。

第十一条 交通运输行政执法错案责任追究领导小组在行政执法错案认定时,对行政复议决定或者人民法院的判决有歧义的,可以向上一级交通运输行政主管部门申报。

第十二条 错案责任的承担:

(一)承办人的过失导致错案的,由承办人承担主要责任,单位直接分管领导承担连带责任;

(二)承办人索贿受贿、徇私舞弊、枉法裁决,造成公民、法人或其他组织财产损失或使违法者逃避行政处罚而导致错案的,由承办人负主要责任,单位直接分管领导承担连带责任;

(三)承办人的领导索贿受贿、徇私舞弊、利用职权命令、指使承办人枉法裁决,造成公民、法人或其他组织财产损失或使违法者逃避行政处罚而导致错案的,由下达命令的领导承担主要责任,承办人承担连带责任;

(四)承办人办案正确,而主管领导予以否决导致错案的,由主管领导承担错案全部责任;

(五)承办人办案错误,主管领导予以否决,而承办人坚持错误决定导致错案的,由承办人承担错案全部责任;

(六)经集体合议研究、行政首长决定造成错案的,由单位负责人或行政首长承担主要责任,参与研究人员承担连带责任,但持反对意见的除外;

(七)鉴定部门错误的鉴定结论导致错案的,交通运输行政管理部门承担错案责任后,可以向提供结论的鉴定部门追偿;

(八)执法人员以交通运输行政管理部门的名义私自结案等非职务行为造成错案的,由执法人员承担全部责任;

(九)承办人在行政执法中按程序应当由主管领导审查的事项,而未经审查,擅自下结论导致错案的,由承办人承担全部责任。

第十三条 对造成错案的交通行政执法部门及其执法人员,在责令立即纠正错误的具体行政行为的同时,应当分别根据情节和后果采取下列措施,追究其过错责任:

(一)对因过失造成执法错案的责任人员,给予通报批评,并扣发本季度奖金,取消本年度评先资格,停职待岗3个月;

(二)对一年内因过失造成执法错案3次以上的责任人员,除按第(一)项处理外,还要给予警告或者记过的行政处分,并取消行政执法资格,调离执法岗位;

(三)对因重大过失造成执法错案的责任人员,给予警告以上的行政处分,扣发本年度奖金,取消行政执法资格,调离执法岗位,并承担本单位因错案作为赔偿义务机关的全部赔偿费用的10%至50%;

(四)对因故意造成的执法错案的责任人员,给予记过以上的行政处分,扣发本年度奖金,停职待岗6个月,取消行政执法资格,调离执法岗位,并承担本单位因错案作为赔偿义务机关的全部赔偿费用的50%至100%。

第十四条 对因重大过失或者故意发生执法错案的责任单位,按下列情况追究过错责任:

(一)通报批评;

(二)取消单位本年度评先资格;

(三)建议有关部门、机构给予单位主要负责人行政处分;

(四)按照《行政执法目标责任书》的规定处理。

第十五条 有下列情形之一的责任人员应当从重追究其过错责任,直至给予开除公职的行政处分:

(一)隐瞒事实真相,伪造、隐匿、毁灭案件有关资料的;

(二)无理阻挠交通行政执法部门对错案进行调查的;

(三)因错案造成不良社会后果,严重影响执法形象,情节严重,构成犯罪的,应当依法追究刑事责任。

第十六条 有下列情形之一的责任人员应当从轻追究其过错责任:

(一)情节轻微,没有造成危害后果的;

(二)发现错案,自觉纠正执法过错的;

(三)发现错案,主动向行政执法错案责任追究领导小组申报的;

(四)当行政执法错案责任追究领导小组追究过错责任时,能积极配合,主动承担过错责任的。

第十七条 上级交通运输行政管理部门、机构通过调阅执法案卷、受理当事人申诉或者通过新闻媒体曝光等途径发现错案的追究程序:

(一)建议错案单位对案件进行立案,组织全面准确的调查,认定责任,并提出处理意见;

(二)对错案单位上报的处理结果进行审查;

(三)认定为错案的,将审查结果反馈给错案单位或者其上级主管部门,建议追究错案责任人或者主要负责人的过错责任;

(四)将审查及处理结果备案归档。

第十八条 交通运输行政管理部门、机构错案追究领导小组对本单位错案的追究程序:

(一)由错案追究领导小组的工作人员对错案进行初审,将初审意见及相关材料报行政执法错案责任追究领导小组集体审议;

(二)对通过审议决定立案的错案进行查证落实,认定责任;

(三)建议单位人事、纪检监察部门对责任人追究过错责任;

(四)报上一级交通行政管理部门备案。

第十九条 行政执法错案责任追究领导小组中的工作人员与案件有直接利害关系的应当主动回避。

第二十条 错案责任单位对错案追究不服的,可以在错案责任追究之日起15日内向追究单位及上一级行政主管单位提出申诉。

第二十一条 错案责任人对错案责任追究不服的,可以在错案责任追究之日起15日内向作出决定的单位及上一级交通运输行政管理单位提出申诉。

第二十二条 接到申诉的部门,应当自受理之日起30日内作出复议决定,并告知当事人如对决定不服的申诉时限和申诉机关。

第二十三条 本制度自下文之日起施行

宜章县交通运输局行政执法重大案件

审批备案制度

第一条  为加强对交通行政执法重大案件管理工作,规范行政执法行为,保护公民、法人或者其他组织的合法权益,促进交通运输行政管理部门依法行政,根据有关法律、法规和规章的规定,制定本制度。

第二条  交通行政执法重大案件是指交通运输行政管理机构作出吊销证照、责令停业整顿、2000元以上罚款的重大行政执法处罚决定的案件。

第三条  基层交通行政执法机构查办行政执法重大案件,应坚持事实清楚,证据确凿,定性准确,处理恰当,手续完备的原则,严禁采取非法手段查办案件。

第四条  交通运输行政主管部门委托交通运输行政执法机构查办的重大案件,在案件调查终结后,必须经案件单位集体研究提出建议和上一级行业管理机构审核同意,再呈报交通运输行政主管部门法制机构审核,由法制机构负责人将审核情况及意见报分管局领导或者局领导集体研究,提出交通运输行政处罚建议,再按规定报告省交通运输厅或下达处罚决定。

第五条  上报重大案件审核材料,应包括:案件线索材料、执法单位领导批准查办意见、证据、当事人交待或检讨、立案报告、调查报告、单位集体研究建议、上一级行业机构审核建议等。

第六条  交通运输法制机构收到基层交通行政执法机构上报的交通运输行政执法重大案件后,应当及时审核案件材料,制作审核报告,提请单位领导集体研究。

第七条  重大交通运输行政处罚案件办结后,具体行政执法机构办案人员应当将案件材料组卷归档,及时上报交通运输主管部门法制机构或其他部门备案。即立案报告、主要证据、调查报告、审批或研究意见、处罚决定书、罚没款收据复印件等。

第八条  交通运输行政执法重大案件不按以上规定上报审批和备案的,对具体实施行政处罚的行政执法机构给予通报批评,造成严重后果的,要追究单位主要负责人和有关责任人的责任。

第九条 本制度自公布之日起施行。

宜章县交通运输局行政处罚说明制度

第一条  为加强交通运输执法部门的执法监督,规范行使行政处罚自由裁量权,保障当事人的知情权,促进执法人员依法行政,根据《中华人民共和国行政处罚法》及相关规定,制定本制度。

第二条  本制度适用于交通运输执法部门简易程序和一般程序处罚的案件。

第三条  交通运输执法部门及其执法人员按照简易程序当场作出行政处罚决定时,应当口头或者书面告知行政相对人行政处罚事实、理由、依据以及自由裁量的理由。

第四条  交通运输执法部门执法机构及执法人员依据《宜章县交通运输局行政处罚自由裁量权实施意见》对案件提出行政处罚建议并报送法制机构审核时应当详细说明案件的事实情况以及行政处罚自由裁量的理由。

第五条  交通运输执法部门法制机构审核案件并提出行政处罚建议时,应当向交通运输执法部门负责人或案件评议机构详细说明案件的法律适用情况以及行政处罚自由裁量的理由。

第六条  交通运输执法部门作出行政处罚决定之前,应当告知当事人作出行政处罚的事实、理由及依据,当事人有权进行陈述和申辩。交通运输执法部门应当充分听取当事人的陈述、申辩意见。

第七条  交通运输执法部门作出行政处罚决定时应当有法律依据和事实依据,综合考虑违法情节、违法手段、违法后果、改正措施等因素。对加重、减轻处罚的依据应当在行政处罚决定书中予以体现。

第八条  本制度由宜章县交通运输局负责解释。

第九条  本规定从公布之日起施行。

宜章县交通运输局行政处罚听证制度

第一条  为提高交通运输行政决策的民主性、科学性,规范交通运输行政行为,保障交通运输部门依法行使职权,正确实施行政处罚,依法保护当事人的合法权益,根据《中华人民共和国行政处罚法》和《交通行政处罚程序规定》,制定本制度。

第二条  凡本机关作出的关系群众切身利益,关系公众生命财产安全的行政决策,重大的行政处罚,均适用本制度。

第三条  作出责令停业整顿、吊销收费许可证、较大数额罚款等行政处罚决定之前,应当向当事人送达《行政处罚听证告知书》。当事人要求听证的,应当在交通运输主管部门告知后3日内提出,交通运输主管部门应当组织听证,本行政机关认为需要听证的可以组织听证。

第四条  听证由各级交通运输管理部门组织。

第五条  听证会设3至5名听证人。听证人由交通运输主管部门指定的工作人员担任,部分听证人也可以聘请社会知名人士担任。听证会主持人由听证人中的法制机构工作人员兼任。

第六条  听证会参加人由案件调查执法人员、当事人、经营者以及与听证项目有关的其他利益相关方、相关领域的专家、学者及交通运输主管部门认为有必要参加听证会的政府部门、社会组织和其他人员构成。

第七条  行政许可听证程序

(一)交通运输管理部门决定召开听证会。

(二)听证会举行30日前,交通运输部门应当通过政府网站、新闻媒体向社会公告听证会相关事宜。

(三)听证会举行15日前,交通运输部门应当通过政府网站、新闻媒体向社会公告听证会举行的时间、地点,听证方案要点,听证会参加人和听证人名单,送达听证通知书。

(四)听证会按照下列议程进行:

1、主持人宣布听证事项和听证会记录,介绍听证会参加人、听证人;

2、听证方案提出人陈述相关的事实理由;

3、听证会参加人对听证事项发表意见,进行询问;

5、主持人总结发言。

(五)听证会参加人审阅涉及本人的听证笔录并签字;

(六)听证会举行后,相关业务科(室)根据听证笔录制作听证报告;

(七)听证会举行后15日内,相关业务科(室)将听证笔录、听证报告一并提交许可机关、许可机关作出许可或不予许可的决定。

第八条  行政处罚听证由交通运输部门指定的非本案调查人员主持。

当事人认为主持人与本案有直接利害关系的,有权申请回避。

第九条  交通运输部门应当在听证7日前,将《行政处罚听证通知书》送达当事人。

第十条  当事人可以亲自参加听证,也可以委托1至2人代理;委托代理人参加听证的,应当提交授权委托书。

第十一条  行政处罚听证有调查人员提出当事人违法的事实、证据和行政处罚建议,当事人进行申辩和质证,主持人根据听证的主要问题对双方进行询问。

第十二条  行政处罚听证应当制作《听证笔录》,交当事人核阅无误后签名或者盖章。

第十三条  行政处罚听证结束后,交通运输部门根据不同情况分别作出行政处罚、不予行政处罚、不得给予行政处罚决定;违法行为严重的,移交监察机关,依法追究行政责任;违法行为已构成犯罪的,移送司法机关。

第十四条  行政许可听证或行政处罚听证结束后,相关业务科(室)或检查应将听证会有关资料装订成卷,归档保存。

第十五条  本规定从公布之日起施行。

全县交通行政执法案卷评查制度

第一条  为严格依法行政,规范行政执法行为,根据《交通行政执法监督规定》的要求,结合全县交通行政执法工作实际,制订本制度。

第二条  本制度所称行政执法案卷,是指全县交通行政执法单位已办结的一般程序、简易程序案件的行政处罚案件、行政许可、行政收费、行政确认、行政奖励、行政复议案件等行政执法活动形成的依法需要归档或者应当提供当事人查阅的案卷。

第三条  县交通运输局负责全县交通行政执法案卷的监督评查工作。

第四条  行政执法案卷的评查每年不少于一次。案卷评查以随机抽查方式进行,一般抽查数量不少于20件。实际案卷少于20件的按实际数量检查。

第五条  行政处罚案卷应对以下内容进行评查:

(一)处罚主体是否合法;

(二)事实认定是否清楚,证据是否确凿,证据与事实是否有直接因果关系;

(三)适用法律法规是否正确;

(四)程序是否合法;

(五)是否存在超越职权和滥用职权;

(六)案卷内容、装订质量是否合格。

第六条  行政许可案卷应对以下内容进行评查:

(一)主体是否合法;

(二)法律依据是否准确;

(三)材料是否真实、合法、齐全;

(四)收费标准是否符合法律法规规定;

(五)办理程序、时限是否合法;

(六)对被许可人是否已依法履行事后监督职责;

(七)案卷内容、装订质量是否合格。

第七条  行政监督检查案卷应对以下内容进行评查:

(一)日常检查是否有相关台账记录;

(二)主体是否合法,法律依据是否准确,是否符合法定程序;

(三)对于检查发现的违法行为是否有相应的处理措施;

(四)案卷内容、装订质量是否合格。

第八条  行政收费案卷应对以下内容进行监督评查:

(一)主体是否合法;

(二)适用法律法规依据是否准确;

(三)收费依据是否真实、合法;

(四)办理程序、时限是否合法;

(五)对被许可人是否已依法履行事后监督职责;

(六)案卷内容、装订质量是否合格;

第九条  行政复议案卷应对以下内容进行评查:

(一)复议主体是否合法;

(二)复议确认的事实认定是否清楚,证据是否确凿,证据与事实有是否直接因果关系;

(三)适用法律法规是否正确;

(四)程序是否合法;

(五)是否存在超越职权和滥用职权;

(六)案卷内容、装订质量是否合格。

第十条  本制度从公布之日起施行。

全县交通行政执法文书制作程序制度

第一条  为加强交通行政执法文书程序规范管理,规范交通行政执法行为,促进交通行政执法队伍建设,特制定本制度。

第二条 本制度所称行政执法文书包括交通行政许可文书和交通行政处罚文书。

第三条  交通行政许可文书一律使用原交通部《交通行政许可实施程序规定》(交通部2004年第10号令)规定的许可文书。

交通行政处罚文书一律使用原湖南省交通厅2008年统一规范的处罚文书。

第四条 制作交通运输行政执法文书,应做到格式统一、内容完整、表述清楚、用语规范。

第五条 文书应当按照规定的格式印制后填写。有条件的,可以按照上级规定的格式用计算机打印制作,但对其中有“省交通运输厅监制”印章的文书,只能使用印制好的文书进行套打。

第六条 文书应当使用黑色水笔填写,做到字迹清楚、文字规范、文面整洁。

文书应当使用公文语体,语言规范、简练、严谨、真实。应当正确使用标点符号,避免产生歧义。

第七条  文书设定的栏目,应当逐项填写,不得遗漏和随意修改。摘要填写的,应简明、完整、准确。签名和注明日期必须清楚无误。无需填写的,应当用斜线划去。

文书中除编号、数量和小字金额等必须使用阿拉伯数字的外,应当使用汉字。

文书因书写错误需要进行修改的,可以用杠线划去修改处,在其上方或者接下处写上正确内容,并在改动处加盖印章,或者由当事人签名、盖章或按指印确认。

第八条  文书中“案由”填写为“违法行为定性+案”,在立案和调查取证阶段文书中的“案由”应当填写为:“涉嫌+违法行为定性+案”。

第九条  《交通行政(当场)处罚决定书》、《交通行政处罚立案审批表》、《证据登记保存清单》、《抽样取证凭证》、《听证会通知书》、《交通行政处罚案件听证会报告书》、《交通违法行为调查报告》、《交通违法行为告知书》、《交通行政处罚决定书》、《交通行政处罚文书送达回证》、《交通行政处罚结案报告》应当编注案号(罚字)。

“案号”为“行政区划简称+处罚机关简称+执法类别+(简)罚+年份+序号”。如宜章县交通运输局制作的文书,“案号”可编写为湘郴交+(简)罚〔2010〕000001号。

第十条  文书中当事人情况应当按如下要求填写:

(一)根据案件情况确定“个人”或者“单位”,“个人”、“单位”两栏不能同时填写。

(二)当事人为个人的,姓名应填写身份证或户口簿上的姓名;住址应填写常住地址或居住地址;“年龄”应以公历周岁为准。

(三)当事人为法人或者其他组织的,填写的单位名称、法定代表人(负责人)、地址等事项应与工商登记注册信息一致。

(四)当事人名称前后应一致。

第十一条  文书中的审核或审批意见应表述明确,没有歧义。

第十二条  需要交付当事人的文书中设有签收栏的,由当事人直接签收;也可以由其成年直系亲属代签收。没有设签收栏的,应当使用送达回证。

第十三条  文书中注明加盖处罚机关印章的地方必须加盖印章,加盖印章应当清晰、端正,要“骑年盖月”。

第十四条  询问笔录、现场勘验、检查笔录、听证会笔录等文书,应当场交当事人阅读或者向当事人宣读,当事人认为记录有遗漏或者有差错的,应当面进行补充和修改,并由当事人在改动处签章或按指印确认。

当事人对笔录审阅无误后,由当事人在笔录上书写“以上笔录属实”并逐页签章或按指印确认。当事人拒绝签字盖章或拒不到场的,执法人员应当在笔录中注明,并可以邀请在场的其他人员签字。没有其他人员在场的,应当在笔录中说明情况并由两名调查人员在笔录上进行签字。

首页不够记录的,可以附纸记录,但首页及附页均应由当事人签章或按指印。

记录应具体详细,涉及案件关键事实和重要线索的,应尽量记录原话。禁止使用推测性词句,防止发生词句歧义。

第十五条  《交通行政(当场)处罚决定书》是指交通行政处罚机关适用简易程序,现场作出处罚决定的文书。

“违法事实”栏应当写明违法行为发生的时间、地点、违法行为的事实、性质、情节及危害后果等情况。

“处罚依据”及“处罚内容”栏应当写明作出处罚所依据的法律、法规和规章的全称并具体到条、款、项、目;处罚内容应当具体、明确、清楚。

第十六条  《交通行政处罚立案报告》是指交通行政处罚机关在办理一般程序案件中,用以履行立案报批手续的文书。

“案件来源”栏应当按照检查发现、群众举报、上级交办、有关部门移送、媒体曝光、违法行为人陈述等情况据实填写。

“简要案情”栏应当写明当事人涉嫌违法的事实、证据等简要情况以及涉嫌违反的相关法律、规章。

第十七条  《询问笔录》是指为查明案件事实,收集证据,而向相关人员调查了解有关案件情况的文字记载。

《询问笔录》应当记录被询问人提供的与案件有关的全部情况,包括案件发生的时间、地点、情形、事实经过、因果关系及后果等。

询问时应当有两名以上执法人员在场,并做到一个被询问人一份笔录,一问一答。询问人提出的问题,如被询问人不回答或者拒绝回答的,应当写明被询问人的态度,如“不回答”或者“沉默”等,并用括号标记。

被询问人拒绝签字的,应有两名以上执法人员签名并说明情况。

第十八条  《勘验检查笔录》是指执法人员对与涉嫌违法行为有关的物品、场所等进行检查或者勘验的文字图形记载和描述。

《勘验检查笔录》要对所检查的物品名称、数量、包装形式、规格或所勘验的现场具体地点、范围、状况等作全面、客观、准确的记录。

需要绘制勘验图的,则配合使用文书《现场勘验图》。

对现场绘制的勘验图、拍摄的照片和摄像、录音等资料应当在笔录中注明。

笔录应当有当事人的意见及签名,当事人不在场或拒绝签名的,应有见证人或两名以上执法人员签名并说明原因。

第十九条  《抽样取证凭证》是指执法人员在执法过程中,抽取涉嫌违法物品样品保存作证据或送交有关部门鉴定而制作的文书。

抽取样品应当按照有关技术规范要求进行。抽样送检的样品应当在现场封样,由当事人和执法人员共同签字或盖章。

《抽样取证凭证》中各栏目信息,应当按照物品(产品)包装、标签上标注的内容填写。

第二十条  《证据登记保存清单》是指交通行政处罚机关在查处案件过程中,对可能灭失或者以后难以取得的证据进行登记保存时使用的文书。

采取先行登记保存措施须经交通管理部门负责人批准,并在七日内及时作出处理决定。

文书中应当对被保存物品的名称、规格、数量作详细记录。由被取证人签名或者盖章,被取证人不在场或拒绝签章的,应由见证人或两名以上执法人员签名并说明原因。

第二十一条  《交通违法行为调查报告》是指案件调查结束后,执法人员就案件调查经过、证据材料、调查结论及处理意见报请负责人审批的文书。

“案件调查经过”栏,应当由调查人员详细地记载违法行为的发现、立案、调查取证过程、确认的主要事实、性质、情节、社会危害程度、证据等。

“调查结论及处理意见”栏应当由执法人员根据案件调查情况和有关法律、法规的规定提出处理意见。根据已立案的违法事实,应当写明建议终结调查并结案等内容;对依法应给予行政处罚的,应当写明给予行政处罚的种类、幅度及法律依据等。

“负责人审批意见”栏,由交通行政处罚机关负责人写明意见。对重大、复杂或者争议较大的案件,应当注明处罚机关集体讨论决定。

第二十二条  《责令改正通知书》是指交通行政处罚机关依据有关法律、法规的规定,责令违法行为人立即或在一定期限内纠正违法行为的文书。

《责令改正通知书》应当写明具体的法律依据和责令改正违法行为的期限。

第二十三条  《交通违法行为告知书》是指交通行政处罚机关在作出行政处罚决定前,告知当事人拟作出的行政处罚决定的事实、理由、法律依据以及当事人依法享有权利的文书。

《交通违法行为告知书》应当写明当事人的违法事实、违反的法律条款、拟作出行政处罚的种类、幅度及法律依据,并告知当事人享有的陈述和申辩的权利、要求举行听证的权利及法定期限,并注明联系人、联系电话和行政处罚机关地址等。

对违法事实的描述应当完整、明确、客观。

第二十四条  《听证会通知书》是指交通行政处罚机关决定举行听证会并向当事人告知听证会事项的文书。

《听证会通知书》中应当告知当事人举行听证会的时间、地点、方式(公开或不公开)、主持人的姓名、工作单位及职务以及可以申请回避和委托代理人等事项。

第二十五条  《交通行政处罚案件听证会笔录》是指记录听证过程和内容的文书。

“听证记录”应当写明案件调查人员提出的违法事实、证据和处罚意见,当事人陈述、申辩的理由和以及是否提供新的证据,证人证言、质证过程等内容。

案件调查人员、当事人或其委托代理人应当在笔录上逐页签名并在尾页注明日期;证人应当在记录其证言之页签名。

第二十六条  《交通行政处罚案件听证会报告书》是指听证会结束后,听证主持人向处罚机关负责人报告听证会情况并提出案件处理意见的文书。

“听证会基本情况摘要”栏应当填写听证会的时间、地点、案由、听证参加人的基本情况、听证认定的事实、证据。并提出听证结论及处理意见。“听证结论及处理意见”应当由听证人员根据听证情况,对拟作出的行政处罚决定的事实、理由、依据做出评判并提出倾向性处理意见。

听证主持人向处罚机关负责人提交报告书时,应当附听证笔录。

第二十七条  《交通行政处罚决定书》是指交通行政处罚机关依法适用一般程序,对当事人作出行政处罚决定时使用的文书。

对违法事实的叙述应当全面、客观,阐明违法行为的基本事实,即何时、何地、何人、采取何种方式或手段、产生何种行为后果等。做到事实清楚、证据确凿。

应当对当事人陈述、申辩意见的采纳情况及理由予以说明;对经过听证程序的,文书中应当载明。

作出处罚决定所依据的法律、法规、规章应当写明全称,列明适用的条、款、项、目。

有从轻或者减轻情节,依法予以从轻或者减轻处罚的,应当写明。

第二十八条  《交通行政处罚文书送达回证》是指交通行政处罚机关将执法文书送达当事人的回执证明文书。

“送达单位”指处罚机关;“送达人”指处罚机关的执法人员或处罚机关委托的有关人员;“受送达人”指案件当事人;“收件人”不是当事人时,应当在备注栏中注明其身份和与当事人的关系。

第二十九条  《交通行政处罚结案报告》是指案件终结后,执法人员报请负责人批准结案的文书。

结案报告应当对案件的办理情况进行总结,对给予行政处罚的,写明处罚决定的内容及执行情况;不予行政处罚的应当写明理由;予以撤销案件的,写明撤销的理由。

“执行情况”写明执行的结果。分期、暂缓缴纳罚款的,应当详细记录缴纳的情况。

第三十条  一般程序案件应当按照一案一卷进行组卷;材料过多的,可一案多卷。跨年度的案件,应当在结案年度立卷归档。

简易程序案件可以多案合并组卷。

第三十一条 交通行政处罚文书案卷,按一案一号的原则统一编案卷号。案卷号由结案年度加顺序号组成。

第三十二条  卷内文书材料应当齐全完整,无重复或多余材料。

第三十三条  案卷应当制作封面、卷内目录。

封面题名应当由当事人和规定的案由组成。

卷内目录应当包括序号、文件材料名称、页号和备注等内容,按卷内文书材料排列顺序逐件填写。

第三十四条  案件文书材料按照下列顺序整理归档:

(一)案卷封面;

(二)卷内目录;

(三)案件检查、初步调查等案件来源材料;

(四)交通违法行为立案报告;

(五)询问笔录、勘验检查笔录、抽样取证凭证、鉴定意见书、证据登记保存清单等;

(六)交通违法行为调查报告;

(七)交通违法行为告知书;

(八)当事人陈述、申辩笔录等材料;

(九)听证会通知书、听证会笔录、听证会报告书等听证文书;

(十)交通行政处罚决定书;

(十一)执行的票据等材料;

(十二)罚没物品处理记录等;

(十三)送达回证等其他有关材料;

(十四)行政处罚结案报告;

(十五)证据袋;

(十六)卷底。

第三十五条  不能随文书装订立卷的录音、录像等证据材料应当放入证据袋中,并注明录制内容、数量、时间、地点、制作人等,随卷归档。

第三十六条  当事人申请行政复议、提起行政诉讼或者行政机关申请人民法院强制执行的案卷,可以在案件办结后附入原卷归档。

第三十七条  卷内文件材料应当用阿拉伯数字从“1”开始依次编号;页号编写在有字迹页面正面的右上角和背面的左上角;大张材料折叠后应当在有字迹页面的右上角编写页号;A4横印材料应当字头朝装订线摆放好再编写页号。

第三十八条  案卷装订前要做好文书材料的检查。文书材料上的订书钉等金属物应当去掉。对破损的文书材料应当进行修补或复制。小页纸应当用A4纸托底粘贴。纸张大于卷面的材料,应当按卷宗大小先对折再向外折叠。对字迹难以辨认的材料,应当附上抄件。

第三十九条  案卷应当整齐美观固定,不松散、不压字迹、不掉页、便于翻阅。

第四十条  案件处理机构的办案人员完成立卷后,应当及时交由法制工作机构审查、归档。

第四十一条  经归档的案卷不得私自增加或者抽取案卷材料,不得修改案卷内容。

第四十二条  交通行政执法文书归档后,按照交通运输部《交通档案管理办法》的规定进行管理。

第四十三条  本制度自公布之日起施行

宜章县交通运输局行政复议工作制度

第一条  为做好交通系统行政复议案件的复议工作,保证行政复议遵循合法、及时、准确、便民的原则,根据《行政复议法》的有关规定,结合本县交通实际,制定本制度。

第二条  本局政策法规科为具体办理交通系统行政复议事项的工作机构,履行下列职责。

(一)受理行政复议申请;

(二)调查取证,查阅文件和资料;

(三)审查申请行政复议的具体行政行为是否合法与适当,拟制行政复议决定;

(四)处理或者转送对《行政复议法》第七条所列有关规定的审查申请;

(五)对县县区级交通部门违反《行政复议法》规定的行为依照规定的权限和程序提出处理建议;

(六)办理因不服行政复议决定提起行政讼诉的应诉事项;

(七)法律、法规规定的其他职责。

第三条  本局行政复议受理范围:对交通部门的具体行政行为不服;申请行政复议的。

第四条  本局复议工作机构设3名兼职复议人员负责受理复议申请,并对申请人的复议申请进行审查,处理意见经复议工作机构负责人审核后报局领导审批。

第五条  本局复议工作机构应在收到复议申请书之日起5个工作日内,作出受理、不予受理或限期补正的决定。

第六条  行政复议工作机构应当自行政复议申请受理之日起7个工作日内,将行政复议申请书副本或者行政复议申请笔录复印件发送被申请人。

第七条  复议工作机构负责人应指定2名复议人员为案件承办人,具体审查复议案件。

第八条  申请人认为复议人员与本案有利害关系或者其他应回避的情况,有权申请要求回避。复议人员认为自己与本案有利害关系或者其他关系,应当主动申请回避。复议人员的回避,由复议工作机构负责人决定;复议工作机构负责人的回避,由局领导决定。

第九条  复议人员接案后,应进行阅卷,并写出阅卷笔录。阅卷笔录应包括以下几项内容:

(一)案件来源:

(二)申请人、被申请人和第三人的基本情况;

(三)基本案情及有关证据;

(四)双方争议的焦点及存在的疑点;

(五)下一步审理工作方案。

第十条  在复议决定作出之前,需要第三人参加复议的,复议人员应提出意见,报复议工作机构负责人审批后,将《第三人参加行政复议通知书》及申请书和答辨书(副本)各一份,发送第三人。

第十一条  复议申请停止执行具体行政行为的,经复议工作机构负责人审批后,复议人员将《停止执行通知书》发送申请人和被申请人。

第十二条  在复议决定作出前,对申请人申请撤回复议申请,复议人员应进行审查,审查内容如下:

(一)申请人撤回复议申请,是否完全出于自愿;

(二)申请人或被申请人是否有回避法律的行为。

审查结果必须记录在案。符合条件的,经报复议工作机构负责人审批后,由复议人员将《准予撤回复议申请裁决书》发送给申请人和被申请人。

第十三条  申请人在申请行政复议时,一并提出对《行政复议法》第七条所列有关规定的审查申请的,本局对有权处理的,应当在30日内依法处理;无权处理的,应当在7日内按照法定程序转送有关行政机关处理。处理期间,中止对具体行政行为审查。

第十四条  审理复议案件,应深入调查取证,调查取证时,调查人员不少于2人。

第十五条  复议工作机构应对被申请人的具体行政行为进行全面审查,审查内容如下:

(一)具体行政行为认定事实是否清楚、证据是否确凿、充分;

(二)具体行政行为适用依据是否正确;

(三)具体行政行为是否符合法定程序;

(四)具体行政行为是否超越职权、是否滥用职权;

(五)具体行政行为是否明显不当;

(六)被申请人是否不履行法定职责。

第十六条  对于复议案件应当自受理之日起60日内作出复议决定。因案情复杂,未能在法定期限内作出行政复议决定的,在报局领导批准后,可适当延长期限,并告知申请人和被申请人,但延长期限最多不超过30日。

第十七条  复议人员在案件审理后,应提出初步处理意见。重大复议案件,复议工作机构应组织有关人员对案件进行讨论,并将讨论情况记录在案。复议工作机构最后提出处理意见,经局长签字同意后,作出行政复议决定。

第十八条  本制度自公布之日起施行。

宜章县交通运输局2010年度财务管理办法

成品油税费改革后,我局经费来源和财务管理体制发生重大变化,根据2010年财务状况,按照“量入为出,保证需要,杜绝浪费”的原则,特制定2010年局机关财务管理办法。局全体干部职工,要以主人翁的精神,提倡过紧日子,树立勤俭节约的新思维,进一步加强纪律性、组织性,严格公务活动的规范化,保证“办法”贯彻实施。

一、管理原则

为确保机关工资和各项工作正常运转,2010年机关行政经费、农村办工作经费、三年大会战工作经费实行“统一管理,调剂使用,限额开支,分账核算”的办法,即农村办、三年大会战办公室工作经费和局机关经费捆绑使用,统筹安排,所有费用在年初预算额度内开支。

二、报销方式和审批权限

(一)按照“先审批,后使用”的原则,一切开支必须事先征得批准,严禁先斩后奏,各行其事,否则发生的费用自行负责。

(二)报销方式和审批权限:所有需要报销的票据由经办人和相关股室(含农村办和三年大会战办公室)报分管的局领导审核后,再报分管财务的局领导审批,但单项费用超过2000元以上开支,均需局长审批签字方能报销。

三、具体管理办法

(一)车辆使用费管理办法

1、局里的车辆除党政一把手相对固定用车外,其余车辆均由办公室统一安排,办公室要确定一名车辆专管员负责车辆的调度和管理,登记派车记录和行驶里程。

2、车辆油料费:取消“现金加油,凭票报销”的办法,一律实行IC卡定点加油。司机每加完油后,IC卡交车辆专管员保管并进行登记。如遇特殊情况需要现金加油的,发票上要有一同出差领导(人员)和车辆专管员的签字,并注明开票日期,方可报账。

3、每季终了,办公室会同财审科对每台车的行驶里程和耗油量进行公布。对于循私舞弊、贪污油款的,给予5倍处罚。

4、汽车修理由司机提出修车申请和经费概算,经办公室车辆专管员审核后,由分管办公室和财务的局领导同意后由办公室安排在定点修理厂维修,统一由办公室结账,维修清单和发票上要有司机、车辆专管员、办公室负责人和财审科负责人签字。

5、汽车保险:汽车保险由办公室统一办理。

(二)会议费管理办法

1、实行“先批后用,限额报账”的原则。召开会议必须下发正式会议通知,会议通知必须经分管领导签字同意报局长审批后方可印发,召开会议的业务股室负责在会前编制好《会议预算表》,连同会议通知交财务审计科审核后,由分管财务的局领导审批。

2、一般业务会议控制在半天之内,全县交通工作会议由局长确定会议期,会议开支标准:各类会议除会议室费用外在,按会议通知所列参会人员每天每人70元包干(县内参会人员不安排住宿)。

3、全局工作会议会务由办公室统一办理,业务工作会议会务一般由相应股室负责办理。会议结束后由财审科统一结算会议支出,对于无会议预算和超预算会议,财审科有权拒绝支付,其责任由承担会议部门承担。

(三)差旅费管理办法

1、出差实行严格的审批制度,所有人员出差前必须填制“公务差旅审批单”,按规定审批后方可外出。

2、严格审批制度。各股室一般人员出差,由股室负责人审批,股室负责人出差由分管领导审批,局领导出差由局长审批。

3、经批准出差人员只按规定报住宿费、交通费、伙食补助和公杂费,其他一切费用不予报账。有关差旅费住宿及伙食费和公杂费补助标准等内容,严格执行《宜章县单位差旅费管理办法》中的各项规定。出差结束后,及时填制“差旅费报账单”连同“公务差旅审批单”到财审科报账,逾期一个月不予受理。

(四)业务招待费管理办法

1、业务招待费实行事先报告、审批、事后审核报账的管理办法,做到勤俭节约,杜绝浪费。

2、因工作需要必须招待的由相关股室事先填制“接待审批单”报分管局领导审批后,再报局长或党组书记审批同意后方可办理。

3、严格业务招待范围和标准,按照“上下有别,内外有别”的原则从严控制。接待省交通运输厅及县委、县政府、县人大、政协副厅级以上领导,接待标准由局长、书记确定;接待省厅、部办委局处级及以下领导控制在每餐800元内;接待县(县区)交通运输局用餐控制在每餐300元内,接待一般不上烟、少上白酒。

4、业务接待费结算一般由办公室负责,报账时要附上原始结账单和业务审批单,发票上要有陪同领导、经手人、审核人签字。

(五)机关日常维修费、水电费、办公用品费、固定资产购置管理办法

1、局机关日常维修是指办公室公共场所的水电维修、房屋公共部分维修。局机关日常维修,实行“单项维修单项审批单次结算”,事前由后勤服务中心提出申请,办公室审核,分管办公室局领导和分管财务局领导批准后实施。

2、水电费按水电表计费收取。由局后勤服务中心统一抄表向各家各户、各有关单位收取。由局负责的办公室,部分公用水电费由办公室和财审科核定后报分管财务局领导审批后拨付后勤服务中心。

3、办公用品的购买。办公用品既要保证正常办公的需要,又要杜绝浪费,要按照办公用品的范围实行严格的审批和购买、验收、发放制度。每季初由各股室向办公室申报所需办公用品,再由办公室汇总报分管办公室和财务的局领导审核后统一购买,购回后由办公室确定专人验收,发放时要有经手人签字。

4、固定资产购置。局机关固定资产购置由需要股室向办公室提出申请,经分管办公室和财务的局领导审核后报局长审批,由办公室财审科统一政府采购,按规定办理有关手续。

四、其他事项要求

(一)县局一切对外活动要严格控制,事先须报局长或党组书记同意。

(二)本办法未明确的费用开支由业务股室提出申请,报主管局长和分管财务的局领导审核后报局长审批。

(三)因工作借支。严格控制各种借款,因工作需要确定要借支的,1000元以下由财审科负责人审批,1000元以上,由分管财务的局领导审批。借款应及时归还,原借款未归还的,财审科有权拒绝再次借款。

(四)报账时间。为了提高财务人员工作效率,所有费用报账时间定在每星期一进行,如遇节假日或重大活动则顺延,其他时间不予受理。

(五)本办法从公布之日起施行。

全县交通行政执法人员法律、法规和规章

学  习  制  度

第一条 为提高全县交通行政执法人员行政执法水平和行政管理能力,加强交通法律、法规、规章的学习宣传,特制定本制度。

第二条 学习的主要内容为交通法律、法规、规章及相关规范性文件。

第三条 各交通行政执法单位要督促本单位交通行政执法人员自学法制理论,每月定期采取专业人员讲课、专题发言等方式组织集中学习。学习内容要着眼于理论掌握和实践运用。

第四条  各县县区交通运输主管部门每年应组织不少于两次的法律法规培训活动。

第五条  法制学习活动列入个人年度岗位目标管理,要有具体的学法计划和安排,以及法律法规学习教材、学习检查记录和心得体会。

第六条  各单位要做好学习资料的征订、发放工作,做到重要学习资料人手一份。

第七条  各单位每年要利用各类普法宣传活动组织宣传交通部门法律、法规及规范性文件。

第八条  本制度从公布之日起施行。

全县交通行政执法人员资格管理制度

第一条  为规范全县交通行政执法人员资格管理,加强促进交通行政执法队伍建设,根据《交通行政执法证件管理规定》,特制定本制度。

第二条  全县交通行政执法人员录用应具备以下条件:

(一)年龄在20周岁以上,但一线行政执法人员的年龄不得超过45岁;

(二)身体健康;

(三)大专毕业以上文化程度;

(四)持有符合交通运输部规定的岗位培训考试合格证书。

第三条  交通行政执法人员应当分别持有交通运输部统一制发的交通行政执法证件和宜章县人民政府统一制发的行政执法证。

第四条  交通部交通行政执法证、宜章县人民政府行政执法证是全县交通行政执法人员依法从事行政许可、公路路政、道路运政、水路运政、航道行政、船舶检验、港口行政、水上安全监督、工程质量安全监督等行政执法工作的资质和身份证明。

第五条  对符合下列条件的人员可以办理交通行政执法证件:

(一)在县级以上交通运输行政主管部门或其依法委托的交通管理机构、法律法规授权的交通管理机构直接从事具体的交通行政执法工作;

(二)经交通行政执法岗位培训并取得合格证书;

(三)符合《交通行政执法岗位规范》的资质条件。

第六条  各交通行政执法单位应将本单位符合条件的人员登记造册,经县交通运输局审核后,分别报上级交通主管部门和县法制机构审批、颁发《交通部行政执法证》、《宜章县人民政府行政执法证》;

第七条  交通行政执法人员在执行公务时,应当随身携(佩)戴《交通运输部行政执法证》、《宜章县人民政府行政执法证》。

第八条  持证人员应当按照所持行政执法证中注明的执法门类在法定职责和辖区范围内从事行政执法工作。

第九条  持证人员应当妥善保管证件,不得损毁、涂改或者转借他人。

第十条  持证人员遗失证件的,应当立即向所在单位报告,由该单位按证件颁发渠道逐级报请发证机关注销和补办。

第十一条  持证人员调离交通行政执法岗位的,其所在单位应当立即收回有关执法证并报发证机关注销。

第十二条  对不按规定使用证件的,由其所在单位给予批评教育;对利用证件牟取私利、从事违法活动的,报发证机关吊销其证件。

第十三条  《交通运输部行政执法证》、《宜章县人民县政府行政执法证》实行年度审验制度。

第十四条  未按规定经发证机关年度审验的《交通运输部行政执法证》、《宜章县人民县政府行政执法证》自行失效。

第十五条  本制度自公布之日起施行。

宜章县交通运输行政处罚文书使用和管理制   度

第一条  为加强对交通运输行政处罚文书的申领、发放、使用、核销等管理,促进依法行政,根据交通运输部《交通行政处罚程序规定》,制定本制度。

第二条  县交通运输局的法制工作机构负责处罚文书的管理,归口管理和检查监督处罚文书的使用。文书管理人员应负责登记文书领发核台帐,指导文书使用,检查并反映文书使用中的问题,总结文书使用工作经验。

第三条  处罚文书的印制及申领、发放

(一)处罚文书由省交通运输厅统一组织印制。县交通运输局所需处罚文书的种类和数量应提前15天向省厅申报印制计划;各县(县)交通运输局、有关单位所需处罚文书的种类和数量应提前20天向县交通运输局申报。

(二)各县、县(县)交通运输局以县局为单位向省厅申领处罚文书。

(三)申领文书由文书管理机构工作人员填写“交通行政处罚文书申领单”,注明所需处罚文书的种类及数量等,经局分管领导或法制部门负责人签字同意后领取。

第四条  处罚文书的使用及核销

(一)各类处罚文书必须规范使用,不得串用、混用。处罚文书应填制的内容必须填写正确、齐全、完整、字迹清楚。

(二)对需要报备的处罚文书应严格按照规定的期限报备存档。

(三)县(县)交通运输局及各执法管理机构申领的处罚文书应妥善保管,要做到文书申领数与已发放及库存数相一致。处罚文书使用后,应一案一卷装订,以卷归档。文书核以有利于备查不原则,各执法管理机构备存的文书一般存档二年后核销;各级交通运输主管部门管理报备的文书一般存档三年后核销。销毁的文书均应抄列清册。

第五条  处罚文书使用和管理的违章处罚

(一)不按规定申领处罚文书和自行印制处罚文书的;不按要求明确专门机构或专职人员管理处罚文书致使文书管理混乱的;不及时报备处罚文书的,县交通运输局可给予通报批评,情节严重的将取消部门、单位年度评比文明执法先进单位的资格。

(二)对串用、乱用或不按规范填制处罚文书的执法人员,给予批评教育,并责令改正,情节严重的,可暂时中止其执法资格,限期培训,培训合格后方能上岗;两次被中止执法资格的执法人员,应调离执法岗位,取消执法资格。

第六条  本制度自公布之日起施行。

宜章县交通运输局重大事项社会稳定风险

评估化解制度

第一章 总 则

第一条  为深入贯彻落实科学发展观,进一步提高县交通运输局决策科学化、民主化水平,从源头上预防、减少和消除社会稳定风险,推进和谐郴州交通运输建设发展,制定本制度。

第二条 本制度所称重大事项是指县交通运输局涉及较大范围人民群众切身利益的重大决策、重要政策、重要改革举措、重点项目建设及重大活动等。

第三条 社会稳定风险评估化解是指对重大事项可能引发的影响社会稳定的因素进行超前预测、超前评估、超前化解的行为。

第二章 职责分工

第四条 社会稳定风险评估化解的责任主体,按照“谁决策、谁负责”、“谁主管、谁负责”、“属地管理、分级负责”原则确定,分别为重大事项对应的决策推出股室、政策出台贯彻实施股室、改革牵头股室或项目报建股室等。

第五条 县交通运输局决策的重大事项,由牵头股室负责。涉及多股室、责任主体难以界定的,由局长指定。

第六条 县局办公室、政策法规科负责对评估化解工作进行协调。

第三章 评估范围及标准内容

第七条 评估以下重大事项可能引发的社会稳定风险:

(一)涉及企业方面的重大事项,包括重大投资、融资、重组改制、收购兼并、破产清算等。

(二)涉及交通运输建设发展方面的重大事项,包括交通规划调整、公用事业管理、重要工程选址、房屋拆迁安置、交通服务价格调整等。

(三)涉及机构和人事管理方面的重大事项,包括机构改革、人员分流、劳动工资待遇等。

(四)涉及处理信访突出问题及群体性事件联席会议方面的重大事项。

(五)涉及人员多、敏感性强,可能对社会稳定产生影响的重大活动。

(六)其他可能引发社会稳定风险的重大事项。

第八条 评估标准内容:

(一)合法性方面。主要评测:是否符合党和国家的大政方针;是否具有法律、法规、规章或政策依据;是否与现行法律、法规、规章或政策相抵触。

(二)合理性方面。主要评测:是否符合社会发展规律;是否做到改革力度、发展速度和社会可承受程度的有机统一;是否以人为本,符合大多数人民群众的利益需求。

(三)程序性方面。主要评测:是否经过严谨科学的可行性论证;是否经过专业的、严格的决策审批程序。

(四)稳定性方面。主要评测:能否引发其他群众攀比或不满情绪;是否存在潜在不安定因素,可能引发越级访、集体访或群体性事件等;化解措施是否完善,能否彻底化解社会稳定风险。

(五)有可能引发社会稳定风险的其他方面。

第四章 工作程序

第九条 评估化解责任主体按照以下程序评估化解社会稳定风险:

(一)确定评估事项。凡涉及本制度六条规定内容之一的,应确定为评估事项。

(二)分析预测。对评估事项可能引发的社会不稳定因素逐项进行科学分析预测。

(三)编制报告。编制有情况、有分析、有化解措施、有应急处置预案的全面的社会稳定风险评估化解报告。

(四)报送审查。社会稳定风险评估化解报告作为审批要件之一,报送重大事项的决策审批机构审查。存在社会稳定风险且化解措施不完善、不到位的,应暂缓实施或暂不实施。

(五)跟进化解。跟进落实各项工作措施,妥善化解社会稳定风险。

第十条 社会稳定风险评估化解报告抄送县维稳、信访部门备案。

第五章 考核与责任追究

第十一条 社会稳定风险评估化解工作情况,列入维稳、信访工作年度考核内容。

第十二条 对不认真履行职责,应评估而未评估或在评估过程中弄虚作假、社会稳定风险化解不到位,造成不良影响的,按照相关规定,追究有关股室、及其分管责任人、直接责任人的责任。

第六章 附 则

第十三条 各县县区交通运输局各单位应参照本制度制定具体的实施办法。

第十四条 本制度由县交通运输局政策法规科负责解释。

第十五条 本制度从公布之日起施行。

宜章县交通运输局机关工作人员首问责任

制   度

一、首次接触本单位以外的来人来访、来信及电话、传真者,为单位接待首问者,首问者是第一责任人。

二、首问者应热情接待来访人员,对来访反映的问题要弄清事由,妥善提出处理意见,该自办的应当及时自办,该转办的应当及时转办,凡重要问题或重要信访应及时呈报单位有关领导。

三、首问责任人受理的重要、重大事项,必须在《首问登记本》做好首问记录。首问登记的主要内容包括:来电来信来访人的姓名、性别及单位(住址),询问、办理、反映等主要事由,首问者承办方式、办理结果等。

四、首问者对紧急情况突发事件,要果断处理,并及时将处理结果向分管领导或主要领导汇报,不得延误时间,引起事态扩大。

五、不能及时答复和解决的问题,要按照有关规定,在规定的时间内予以答复。首问者答复不了的,要向来访者说明原因,并指明其它办理方法及途径。

六、首问者对来访问题在办理过程中要全程负责,直至问题得到妥善解决,严禁推诿、回避问题发生。凡推诿、回避、扣压、遗忘向主办人交待清楚或拒绝群众来访来电(不含商品推销、无理取闹者)而造成不良后果的,要追究首问者和单位主要负责人的责任。

七、将首问责任制度纳入单位党风廉政建设责任制和个人年终考评内容,严格考核和检查。

八、本制度自公布之日起施行。

治超执法“十条禁令”

宜章县交通运输局

一是严禁刁难、辱骂、殴打驾驶人员;

二是严禁在治超工作时间饮酒;

三是严禁伙同社会闲散人员通过收费带车放车或以其他约定形式擅自放行超限超载车辆;

四是严禁接受与治超执法有关的吃请或馈赠;

五是严禁对同一超限超载违法违章行为进行重复罚款;

六是严禁利用职权参与或者让其亲属、朋友参与对超限超载车辆实施卸载的经济活动;

七是严禁对超限超载车辆不卸载而只实施罚款和收取赔(补)偿费的行政处罚;

八是严禁将超限超载车辆长时间扣留而不处理;

九是严禁将罚款和收取的公路(补)偿费纳入小金库或者中饱私囊;

十是严禁违法扣留运输车辆、车辆行驶证、道路运输证。

十一本禁令自公布之日起实施。

宜章县交通运输局行政处罚自由裁量权

适用规定(试行)

第一条 为规范交通行政处罚行为,保障公平、公正地行使自由裁量权,促进依法行政,根据《中华人民共和国行政处罚法》、《交通行政处罚程序规定》等法律、法规和规章的有关规定,结合实际,制定本规定。

第二条 本县各级交通行政主管部门及其法律法规授权的组织、受委托的组织(以下统称交通行政执法机构)实施行政处罚,适用本规定。

本规则所称自由裁量权,是指交通行政执法机构实施行政处罚时,在法律、法规或者规章规定的处罚种类、处罚幅度内,综合考虑违法情节、违法手段、违法后果等因素,合理确定处罚种类、处罚幅度或从轻、减轻、不予处罚的权限。

第三条 适用行政处罚自由裁量权,应当遵循以下原则:

(一)过罚相当原则

实施行政处罚必须以事实为依据,以法律为准绳,在行使自由裁量权时应当考虑违法行为的事实、性质、情节以及社会危害程度等,作出的行政处罚要与违法行为相当。

(二)公平公正原则

对于性质相同、情节相近、危害后果基本相当、违法主体同类的违法行为,在实施行政处罚行使自由裁量权时,适用的法律依据、处罚种类及处罚幅度应当基本一致。

(三)处罚与教育相结合原则

在行使行政处罚自由裁量权时,既要制裁违法行为,又要教育当事人自觉遵守法律,维护法律尊严。对情节轻微的违法行为以教育为主、处罚为辅。

(四)程序正当原则

严格遵守《中华人民共和国行政处罚法》、《交通行政处罚程序规定》规定的法定程序。充分听取当事人的意见,依法保障当事人的知情权、参与权和救济权。

(五)综合裁量原则

在行使行政处罚自由裁量权时,应当综合分析违法行为的主体、客体、主观、客观及社会危害后果等因素,对违法行为是否处罚以及处罚的种类和幅度进行判断,并作出相应的处罚决定。

第四条 法律、法规、规章规定的处罚种类中可以单处也可以并处的,可以选择适用;规定应当并处的,不得选择适用。

第五条 当事人有下列情形之一的,不予行政处罚:

(一)不满十四周岁的人有违法行为的;

(二)精神病人在不能辨认或者不能控制自己行为时有违法行为的;

(三)违法行为轻微并及时纠正,没有造成危害后果的;

(四)违法行为在二年内未被发现的,但法律另有规定的除外。

第六条 当事人有下列情形之一的,应当依法从轻或者减轻行政处罚:

(一)已满十四周岁不满十八周岁的人有违法行为的;

(二)主动消除或者减轻违法行为危害后果的;

(三)受他人胁迫、诱骗、教唆实施违法行为的;

(四)积极配合行政机关查处违法行为有立功表现的;

(五)法律、法规、规章规定的其他应当从轻或者减轻行政处罚的情形。

第七条 当事人有下列情形之一的,可以依法从轻行政处罚:

(一)能够主动改正或者及时中止违法行为的;

(二)违法行为社会危害性较小或者尚未产生社会危害后果的;

(三)在共同违法行为中起次要或者辅助作用的;

(四)残疾、下岗失业等生活确实困难的人。

第八条 当事人有下列情形之一的,应当依法从重处罚:

(一)直接危及公民人身健康、生命财产安全的交通违法行为;

(二)群众多次举报,严重扰乱交通管理秩序的;

(三)多次实施违法行为,或者在违法行为被行政处罚后继续实施同一违法行为的;

(四)情节恶劣,造成严重后果的;

(五)逃避、妨碍或者暴力阻碍交通行政执法人员检查的;

(六)转移、隐匿、销毁证据或者有关材料的;

(七)不配合交通行政执法人员调查取证,或者故意提供虚假证据的;

(八)不听执法人员劝告或者拒不改正,继续实施违法行为的;

(九)扰乱交通管理秩序,且因此引发群体事件的;

(十)违法行为社会影响恶劣,造成影响面较广的;

(十一)对举报人或者执法人员实施打击报复,查证属实的;

(十二)其他依法应当从重处罚的。

第九条 当事人的违法行为没有减轻、从轻、从重情节的,应当对其予以一般处罚。但法律法规有规定必须先责令改正的,应当先责令改正,逾期不改的再进行一般处罚。

第十条 对当事人减轻或者不予行政处罚的,应当经执法机关法制机构审查,由执法机关集体研究决定。

第十一条 在告知当事人后,行政处罚进行变更的,应当经执法机关法制机构审查,主要负责人审批。重大、情节复杂或者对违法行为给予较重处罚的,应当集体研究决定。

第十二条 对当事人不予处罚、减轻处罚、从轻处罚、从重处罚、变更处罚以及暂缓执行或者分期缴纳罚款的,执法机关及其工作人员必须说明理由并收集或者提供相应的证据材料。

第十三条 当事人违法行为已构成犯罪的,应当按法定权限、程序将案件移交司法机关处理。

第十四条 办案机关应当定期对本机关作出的行政处罚案件进行复查,发现自由裁量权行使不当的,应当按照本规则主动纠正。

上级交通主管部门应当不定期对下级执法部门的行政处罚自由裁量权执行情况进行检查,发现自由裁量权行使不当的,有权按照本规则责令纠正。

第十五条 执法部门违反本规则规定实施行政处罚,当事人不服申请行政复议的,上级交通行政主管部门在审理复议案件时,有权依照法律、法规、规章直接予以变更。

第十六条 有下列情形之一的,构成执法过错,依照相关规定追究有关人员的过错责任:

(一)因行使自由裁量权不当,造成行政处罚案件被人民法院终审判决撤销、变更或者确认违法的;

(二)因行使自由裁量权不当,造成行政处罚案件被复议机关撤销、变更或者确认违法的;

(三)行政处罚案件在行政执法检查中被确认为超出法定自由裁量权范围的;

(四)因行使自由裁量权不当,给当事人造成重大损失,或者在社会上造成不良影响的。

第十七条 本规则中的减轻处罚是指在法定的处罚种类或处罚幅度最低限以下,对违法行为人适用的行政处罚;从轻处罚是指在法定的处罚种类和处罚幅度内,对违法行为人在数种处罚种类内选择较轻的处罚方式,或者在同一种处罚种类中法定幅度内选择低限至中限进行处罚;从重处罚是指在法定处罚种类和幅度内,对违法行为人在数种处罚种类内选择较重的处罚方式,或者在同一种处罚种类中法定幅度内选择中限至高限进行处罚。

第十八条  本规定有关自由裁量权的规定,所称“以下”不包括本数,所称“以上”包括本数;所称“至”,下限数包括本数,上限数不包括本数,若是最高一档行政处罚则包括上限数。

第十九条 本规则由宜章县交通运输局负责解释。

第二十条 本规则自公布之日起施行。

交通系统行政审批程序规定(试行)

第一章  总则

第一条  为进一步规范交通系统行政审批程序,保护公民、法人和其他组织的合法权益,加强监督检查,根据国家有关法律、法规,结合本县交通实际,制定本规定。

第二条  本规定所称行政审批,是指交通系统各单位根据公民、法人或者其他组织的申请,经依法审查,准予其从事特定活动的行为,包括交通系统各单位所有行政审批事项的许可、认定、验收、初审、备案、延续等。

第三条  本规定只适用于交通系统各单位的行政审批事项的办理。

第四条  交通系统各单位依法赋予的行政审批职能,由县交通运输局行政审批科负责集中管理,未经法律、法规的授权,其他部门不得实施行政审批。

第五条  行政审批应遵循依法受理、审查和决定三大基本程序,按照便民、高效的要求,做到公开、公平、公正。

第二章  职责分工

第六条  行政审批科成建制进入县政府行政审批服务中心办公,设立窗口,统一受理行政审批事项的申请、接受咨询、审查申请材料、听取申请人或利害关系人陈述,现场勘查,组织论证、认定、验收、联审,提出行政审批建议,经征求相关股室意见和报局分管领导同意后,或提交局务会讨论决定后,制作并送达加盖各单位行政审批专用章的各类证件和准予审批意见书,需要上级部门审批的负责将全部申请材料报上级行政部门,并负责行政审批信息采集、汇总等工作。

第七条  县交通运输局各相关职能股室负责有关行政审批的监督,制定并监督实施有总量、结构和布局及其他政策要求的行政审批事项的具体规划,并配合行政审批科做好相关行政审批事项的论证、认定、验收,根据行政审批科的建议,对有关行政审批事项提出审核意见,并于3日内反馈至行政审批科,超期既不说明理由又不反馈的,视作同意行政审批科建议。

第八条  政策法规科负责行政审批规范性文件和政策的审核,行政审批的监督、听证、举报、投诉的查处和反馈,对拟提交局长办公会议研究决定的重大行政审批事项进行合法性、合理性审核,以及行政审批信息的汇总、上报工作。

第九条  交通系统各单位根据法律和上级行政部门要求,依法保留对行政审批的调整和管辖、分工权限。

第三章  受理

第十条  行政审批科接到申请材料后,首先进行形式审查,对符合法定形式的依法受理。

形式审查主要包括以下:是否属于交通系统各单位的审批范围;申请材料是否齐全;申请内容是否符合法定的要求。

第十一条  行政审批科对申请材料依法进行形式审查后,应根据不同情况分别作出如下处理:

(一)对依法不需要取得行政审批的申请事项,应即时告知申请人不予受理,并出具加盖各单位行政审批专用章的不予受理决定书;

(二)对依法不属于交通系统各单位的行政审批职权的申请事项,应即时告知申请人不予受理,并出具加盖各单位行政审批专用章的不予受理决定书,告知申请人向有关行政部门申请;

(三)对依法属于交通系统各单位的行政审批职权的申请事项,申请材料中存在可以当场更正错误的,应允许申请人当场更正,窗口工作人员不得擅自修改;申请材料不齐全或不符合法定形式的,应当场或五日内一次性告知申请人需补正的全部内容,并出具加盖各单位行政审批专用章的补正材料通知书;申请材料齐全且符合法定要求的,应当依法受理,并出具加盖各单位行政审批专用章的受理通知单和申请材料清单。

第四章  审查

第十二条  行政审批科对受理的申请材料进行合法性审查,对不符合法定要求的申请材料及时退回申请人,出具加盖各单位行政审批专用章的不予受理决定书,并应当说明理由。

第十三条  行政审批科对经合法性审查后依法需要进行现场勘察的申请材料,应组织两名以上勘察人员对申请的资信条件、经营场所、经营设备、管理制度以及利害关系人和社会公共利益造成影响程度等情况进行勘察,并将勘察情况进行记录。当事人、利害关系人要求陈述的,应当听取陈述,并做好记录。对依法需要公示和听证的事项,向县交通运输局政策法规科提出公示和听证的建议。

第十四条  行政审批科对经合法性审查后依法需要进行论证、认定、验收的申请事项,应当与相关职能股室协商,共同组织有关专家和科技人员进行论证、认定、验收,并做好记录,参与人员须在记录上签字。

第十五条  对经合法性审查后依法需要相关行政部门联合审批的,或依法需要取得相关行政部门认定材料的申请事项,应主动与相关行政部门联系,共同实施现场勘察,做好联合勘察记录,或取得相关行政部门认定材料。

第五章  决定

第十六条  行政审批科对其当场办理的申请事项,经形式审查后,分别作出以下处理:

(一)对申请材料齐全且符合法定要求的,审查员当场制作加盖各单位行政审批专用章的《准予行政审批决定》和审批证件。

(二)对申请材料不齐全或不符合法定要求的,审查员应当场或者五日内一次性告知申请人需要补正的全部材料后再申报,并出具加盖各单位行政审批专用章的补正申请材料通知书。

第十七条  行政审批科经合法审查和现场勘察后,对由行政审批科研究决定的办理事项,分别作出以下处理:

(一)对申请材料符合法定要求的,审查员向行政审批科股室会议提出审批建议,经行政审批科会议集体讨论后作出许可或不予行政许可的行政审批决定,制作并送达加盖各单位行政审批专用章的审批决定书和审批证件。

(二)对申请材料不符合法定要求的,审查员向行政审批科股室会议提出审批建议,经行政审批科会议集体讨论后作出许可或不予行政许可的行政审批决定,制作并送达加盖各单位行政审批专用章审批决定书,作出不予行政许可决定的应当说明理由并告知申请人依法享有的权利。

(三)对依法审核后需由上级主管部门决定的许可事项,对申请材料符合法定要求的,行政审批科应在法定期限内提出审核建议,在征求相关股室意见并经局分管领导同意后,将加盖了各单位行政审批专用章的审核意见和全部申请材料报送上级行政部门。

第十八条  对需征求相关股室意见并报局分管领导审批的许可事项,由行政审批科负责组织协调,在进行了现场勘察、论证、认定、验收后报相关股室及分管领导。

第十九条  对需要局长办公会议研究决定的许可事项和其他有总量控制、上级从紧许可、直接关系他人重大利益、影响社会公共利益的申请事项,行政审批科提出行政审批和审核建议,经征求相关股室意见和报局分管领导同意后,提交局长办公会议作出行政审批和审核决定。

第二十条  对与相关行政部门联合审批事项,与相关行政部门提出行政审批建议,经征求相关股室意见和报局分管领导同意后作出行政审批决定。

第六章  办理期限

第二十一条  行政审批科应当在承诺期限内提前是否同意行政审批的建议。行政审批科认为承诺期限内不能提出建议的,应于承诺期截止3日前申请延期,经局分管领导批准后可以延长10日。审批事项需要延期的应将延长期限的决定和理由告知申请人。

第二十二条  行政审批科应在作出行政审批决定10日内,将加盖各单位行政审批专用章的《准予行政审批决定书》和审批证件送达申请人。

第二十三条  本规定中有关行政审批的期限以工作日计算,不含法定节假日。

第七章  附则

第二十四条  县公路管理局、县道路运输管理处、县地方海事局的所有行政审批事项的许可、认定、验收、初审、备案、延续等工作由县交通运输局行政审批科统一管理,具体行政审批职能按法律、法规规定由各自依法履行。

第二十五条  根据《行政许可法》规定,行政审批不得擅自收取任何费用,包括申请费、年检费、审查费、工本费、培训费、监督费、资料费等。依照法律、法规规定可以收费的,从其规定。

第二十六条  本规定由局政策法规科负责解释。

第二十七条  本规定自公布之日起施行。

交通系统行政审批制度

为遵循公开、公平、公正和便民的原则,进一步规范交通运输系统行政审批行为,提高行政效率,优化服务质量,加强对行政审批的监管,根据《行政许可法》及相关法律法规,特制订本制度。

一、整合集中审批制度

根据县委、县政府关于行政审批职能整合和两集中两到位改革工作的要求,交通系统各单位将法律、法规、规章赋予的行政许可、行政事业收费和行政许可服务类工作事项的审批(核)职能,整合集中由行政审批科统一履行。行政审批科成建制进驻县政府行政审批服务中心,严格按照《宜章县交通系统行政审批程序规定(试行)》统一办理行政审批事项和送达行政审批决定。

二、网上公示审批事项制度

行政审批科应当将法律、法规、规章规定的交通运输系统各单位行政审批事项名称、依据、条件、程序、期限、责任人,以及需要提交的全部材料的目录和申请书示范文本等,在县政府行政审批服务中心审批网站进行公示。

三、A、B岗审批制度

为遵循便民原则,提高办事效率,行政审批科的股长和审查员、核准员实行A、B岗制度,A岗履行职能,B岗协助A岗工作,当A岗人员离开时,B岗人员上岗履行A岗职能。

四、合法性审查和告知制度

审查员对申请材料进行形式审查时,应当审查申请事项是否依法需要取得行政审批,是否依法属于交通系统各单位权范围,申请材料是否符合法定形式,依法审查后提出处理意见。审查员应当将受理或者不予受理申请的决定告知申请人,并出具加盖各单位行政审批专用章的书面凭证,对不予受理的应当说明理由。

五、当场作出行政审批决定制度

经合法性审查后,审查员对申请材料齐全、符合法定形式、依法不需要经过实质性审查、能够当场作出行政审批决定的(指即办件),审查员应当当场作出行政审批决定。对作出准予行政审批决定的,应当出具加盖本单位行政审批专用章的《准予行政许可决定书》,对作出不予行政审批决定的,应当出具加盖本单位行政审批专用章的《不予行政审批决定书》,并说明理由及告知申请人依法享有的权利。

六、现场勘察制度

根据法定要求,需要对申请材料的实质内容进行勘察的,行政审批科须组织两名以上勘察人员,对申请人的资信条件、经营场所、经营设备、管理制度、对他人利益和社会公共利益的利害关系程度等进行现场勘察。勘察人员应当如实记录勘察情况,且该记录须经申请人和两名勘察人员签名。现场勘察工作中需要相关股室配合的,相关股室应当予以配合。

七、专家论证、认定和验收制度

根据法定要求,需要对申请事项进行论证、认定和验收的,行政审批科应当与相关业务股室协商,共同组织相关人员和专家进行论证、认定、验收等工作,并将论证、认定、验收情况进行记录,记录须经相关人员和专家签名。

八、听取意见制度

对申请材料进行审查时,发现申请事项直接关系他人重大利益的,行政审批科应当告知申请人、利害关系人有权进行陈述和申辩。对申请人、利害关系人要求陈述和申辩的,行政审批科应当组织两名(含两名)以上工作人员听取意见,并将陈述和申辩情况进行记录,记录须经听取人、陈述人或申辩人签名。

对需要听取相关股室意见的行政审批事项,行政审批科提出行政审批建议后,应征求相关股室意见,并报分管领导审批。

九、举行听证制度

对于法律、法规、规章规定在行政审批中应当举行听证的事项、涉及公共利益的重大行政审批事项、直接涉及申请人与他人之间重大利益关系的事项,以及申请人、利害关系人要求听证的行政审批事项,行政审批科在作出行政审批建议之前,应当向局政策法规科提出听证建议,局政策法规科收到建议后,应当在法定的期限内依照法定程序组织听证。举行听证的时间、地点、内容等事项应在听证会召开的三天前向社会公告。

十、按时办结和延长期限批准制度

对申请人提出的申请材料,行政审批科应当在承诺期限前提出行政审批建议,按规定程序要求尽可能做到提前办结。对确实需要延长期限办理的,经局分管领导批准后可以延长十日,并将延长期限的理由书面告知申请人。

十一、重大行政审批事项集体研究决定制度

对于数量限制、上级从紧审批、直接关系他人重大利益关系、涉及公共利益、依法应当组织听证等重大行政审批事项,行政审批科应当依据《行政许可法》和《宜章县直交通行政审批程序规定(试行)》等规定,在征求各方意见的基础上召开股室会议集体研究并提出行政审批建议,经局分管领导同意后,提交局务会作出行政审批决定。

十二、联合审批制度

对依法需要相关行政部门联合作出行政审批的申请事项;或者在作出行政审批决定之前,依法需要相关行政部门出具相关意见或证明等材料的申请事项,行政审批科应当主动与相关行政部门联系,共同审查申请材料或者在得到相关行政部门对申请事项意见或证明材料后,依法提出行政审批建议,经征求相关股室意见和报局分管领导同意后,依法联合办结。

十三、公开行政审批信息制度

行政审批科作出准予行政审批决定的信息,应当于5日内向局领导和相关业务股室进行通报,并在县政府行政审批服务中心网站上予以公开。公众要求查阅相关审批资料的,行政审批科应当提供查阅服务。

十四、变更与延续制度

申请人提出要求变更行政审批事项申请的,对符合法定条件的,行政审批科应当依照法定程序办理变更手续。

申请人在该行政审批有效期满三十日前,提出延续行政审批申请的,行政审批科应当根据相关股室的建议,在该行政审批有效期届满前,作出是否准予延续行政审批的决定,对作出不予延续审批的建议,应当经局分管领导同意后,提交局务会研究决定。

十五、撤销行政审批制度

对不具备申请资格或不符合法定条件的申请人作出准予行政审批决定,或者工作人员滥用职权、玩忽职守、违反法定程序、超越法定职权作出准予行政审批决定的,或者申请人以欺骗、贿赂等不正当手段取得行政审批的,行政审批科根据利害关系人请求、相关股室建议或依据职权,提出撤销行政审批的建议,经局分管领导同意后,提交局务会研究决定。如经论证,该行政审批撤销后对可能造成公共利益发生重大损害的,不予撤销。

十六、赔偿制度

因交通系统行政审批工作人员滥用职权、玩忽职守、超越法定职权、违反法定程序、对不符合法定条件等违法违规实施行政审批,给公民、法人或其他组织的合法权益造成损害的,或者由于行政审批所依据的法律、法规、规章变更,准予行政审批所依据的客观情况发生重大变化,为保障公共利益,交通系统各单位依法变更或撤回已经生效的行政审批,给公民、法人或者其他组织造成财产损失的,由交通系统各单位依法履行行政赔偿责任。赔偿的具体工作由行政审批科依照法定程序和要求办理。

十七、廉政制度

交通系统行政审批工作人员应自觉遵守廉洁从政有关规定动作,严格依照法律、法规和政策执行公务。在履行行政审批职能过程中,不得向申请人提出购买指定商品,不得接受有偿服务,不得接受申请人的宴请,不得索取或收受申请人的财物,不得谋取其他利益等,确保行政审批工作的合法、公平、公正。

十八、公布举报、投诉电话与受理制度

县交通运输局向社会公开行政审批监督举报电话:0735-222684。对公民、法人或者其他组织举报、投诉行政审批中的违法违规行为,由纪检监察室负责受理调查核实,查处结果由纪检监察室反馈举报人或投诉人。

十九、监督检查制度

相关业务股室应当认真履行行政审批后的行政监管职能,并对行政审批行为实施监督检查,及时分析反馈行政审批质量,并提出质疑、建议和要求;对发现违法违规的行政审批行为,应当及时向行政审批科反映,行政审批科和纪检监察室共同负责调查处理。

县交通运输局分管行政审批、纪检监察的领导和局行政审批科应当定期或者不定期的采取征求被审批人和相关股室意见、抽查行政审批档案、检查被许可人场所的资格条件等形式,对行政审批行为进行监督检查,及时纠正行政审批中的不正当行为。

二十、责任追究制度

对在行政审批过程中,未依法履行告知义务和说明理由的,或未依法举行听证直接作出行政许可决定的,或违反法定条件、超越法定职权、超过法定期限、违反程序规定作出行政审批决定的,或接受申请人宴请和财物等不正当利益的有关经办人和责任人,按照行政执法责任的有关规定追究责任。

二十一、本制度自公布之日起施行。

宜章县交通运输局公开办事制度

为加强我局政务公开工作,增强工作透明度,方便有关部门群众办事,制定本制度。

一、局机关应最大限度地公开除依法保密和不适于公开事项外的各种事项。

二、办事公开的主要事项有:

1、公开职责和管理权限。包括本局的机构设置、各股室的职责和办事人员的姓名、职务以及工作范围、权限。

2、公开办事对象应当履行的义务。即公开所办事项应具备的资格、条件、需要办理的手续及其他要求。

3、公开办事的依据。即所遵循的政策、法律依据。

4、公开办事程序(办事全过程的详细程序以及具体负责股室和经办人员)、办事时限(法律、法规或规章规定的办事时限和部门向社会承诺的办事时限)、办事人员的责任和办事结果。

5、公开办事监督制度(投诉途径、处理办法)。

三、根据公开的内容,采取适宜的形式进行公开。可利用报刊、广播、电视、文件、公开栏等形式予以公布。工作职责、办事依据、办理条件、办理程序、监督制度等应事前公开,审批事项结果可根据所公开事项的具体情况在事中或事后公开。

四、固定性工作应长期公开;经常性工作应定期公开;重要的临时性工作应及时公开。

五、局机关工作人员在办公桌上摆放标有本人照片、职务和工作职责的工作牌,便于外来办事人员了解情况。要积极改进工作作风,对外来办事人员热情服务,做到语言文明,行为得体,服务规范。

六、要耐心倾听群众办事要求,按照办事程序及承诺及时办理;对材料不全、不符合规定者,要讲清政策规定,让来着心服口服,满意而去,保证二次办理成功。

七、对群众来询不属于本股室的工作事项,要主动热情介绍到所属股室去办理。

本制度自公布之日起实施。

宜章县交通运输局工作规则

第一章   总 则

一、为全面实施依法行政,推进宜章县交通运输局工作法制化、规范化、制度化、科学化,提高工作效能,根据《宜章县人民政府工作规则》及《中华人民共和国公务员法》等,结合本局实际,制定本规则。

二、县交通运输局工作的指导思想是:高举中国特色社会主义伟大旗帜,以邓小平理论和“三个代表”重要思想为指导,深入贯彻落实科学发展观,认真贯彻执行党的路线、方针、政策,落实县委、县政府、省交通运输厅各项工作部署,确保政令畅通,全面履行职能,实行科学民主决策,推进依法行政,加强行政监督,接受各方监督,形成行为规范、运转协调、公正透明、廉洁高效、法治和谐的行政管理体制,做负责任的政府部门。

三、局机关和局属各单位工作人员要履行好宪法和法律赋予的职责,不断解放思想、实事求是、与时俱进,恪尽职守、顾全大局,勤奋工作、讲求实效,努力推动交通运输事业又好又快发展。

第二章  局领导组成人员和局主要工作职责

四、县交通运输局机构包括各股室及局属各事业单位。局领导由局长、党组书记、副局长(副书记)、纪检组长、工会主席、总工程师、调研员、副调研员组成。

五、县交通运输局主要工作职责是:

(一)承担涉及综合运输体系的规划协调工作,会同有关部门组织编制全县综合运输体系规划,指导交通运输枢纽规划和管理。

(二)组织拟订并监督实施全县公路、水路等行业规划。负责交通运输行政执法检查和监督。参与拟订物流业发展规划并监督实施。指导全县公路、水路行业有关体制改革工作。

(三)承担道路、水路运输县场监管责任。监督实施全县道路、水路运输执行相关政策、技术标准和运营规范。指导全县城乡客运及有关设施规划和管理工作,指导出租车行业管理工作。

(四)承担水上交通安全监管责任。负责水上交通管制、船舶及相关水上设施检验、登记和防止污染、水上消防、救助打捞、通信导航、危险品运输监督管理等工作。负责船员管理有关工作。负责水上交通安全事故的应急处置,依法组织或参与事故调查处理工作。

(五)负责提出全县公路、水路固定资产投资规模和方向、县级财政性资金安排建议,按规定权限审批、核准全县规划内和年度计划规模内固定资产投资项目。负责公路、桥梁、渡口、隧道的行业管理。

(六)承担公路、水路建设县场监管责任。监督实施全县公路、水路工程建设执行相关政策、制度和技术标准。组织实施县重点公路、水路交通工程建设,负责公路、水路交通建设工程造价控制和工程质量、安全生产的监督管理。指导交通运输基础设施管理和维护,承担有关重要设施的管理和维护。

(七)指导全县公路、水路行业安全生产和应急管理工作。按规定组织协调全县重点物资和紧急客货运输,负责全县重点干线路网运行监测和协调,承担国防交通战备工作。

(八)制定全县交通运输行业科技发展规划并监督实施。指导全县交通运输信息化建设,监测分析运行情况,开展相关统计工作,发布有关信息。指导公路、水路行业环境保护和节能减排工作。

(九)负责对全县公路路政管理工作的指导和监督管理。

(十)指导交通运输行业开展对外交流与合作工作。

(十一)承办县人民政府交办的其他事项。

六、局长主持局行政全面工作;党组书记主持局党组全面工作。局长、党组书记负责签发向县委、县政府、省交通运输厅的请示、报告;签发本局重要文件;主持本局重要会议。

七、副局长按分工负责处理分管工作。受局长或党组书记委托,签发有关请示、报告等文件,负责其他方面的工作或专项任务,并可代表本局进行外事活动。参加县委、县政府、省交通运输厅重要会议及调研活动,结束后要及时向局长或党组书记报告会议或活动情况。

八、纪检组长负责局纪检监察的全面工作。

九、调研员、副调研员按局领导分工协助局长、副局长工作。

十、机关各股室实行股长、主任负责制,领导本股室的工作。副股长、副主任协助股长、主任工作。股长、主任出差期间,委托副股长、副主任主持股室内的日常工作。股室负责人代表局参加会议及调研等活动,必须有局领导授权或委托,结束后将会议或活动情况书面或口头及时向局领导汇报。局机关和局属各单位人员不得以局名义参加相关单位有偿咨询活动,未经授权其咨询意见仅代表个人意见。

十一、局办公室主任负责局机关日常协调工作,及时送阅文件,重大事项及时向主管副局长、局主要领导报告。

十二、局政工股长负责了解督促党组决议、决定的执行情况,重大事项及时向局主管领导、局主要领导报告。

第三章   全面履行部门职能

十三、按照县委、县政府和省交通运输厅的要求,加快职能转变,全面履行工作职责,提高行业服务水平。

十四、研究制定全县交通运输行业发展战略、发展规划和产业政策,运用经济、法律手段和必要的行政手段,引导和调控交通基础设施建设和客货运输健康有序发展。

十五、加强对交通建设县场和运输县场监管,创造公平竞争的法制环境;完善行政执法、行业自律、舆论监督、群众参与相结合的县场监管体系;整顿和规范县场经济秩序,建设统一、开放、竞争、有序的现代交通建设和运输县场体系。

十六、认真履行行业管理职能,依法规范管理各项事务,妥善处理行业矛盾,维护行业和社会稳定,促进交通运输事业全面协调可持续发展。依法建立健全交通运输行业突发公共事件应急机制,完善应急预案,努力构建和谐平安交通。

十七、强化公共服务职能,健全交通运输公共服务体系,努力提供公共服务产品,抓好行业文明建设,推进优质便民服务。建立健全各项行政服务的监管和绩效评估制度,减少行政审批,简化程序,降低成本,讲求质量,提高效率,建设服务型部门。

第四章   实行科学民主决策

十八、建立健全群众参与、专家咨询和部门决策相结合的决策机制,完善重大决策的规则和程序,增加决策的透明度,实行依法决策、科学决策和民主决策。

十九、凡涉及上级重大方针、政策、决定的贯彻落实,交通运输行业发展计划和规划、重大改革方案和政策措施、重大建设项目、重要资源配置等关系全局的重大决策,以及重要的规范性文件,重大投资以及人事变动,必须经局党组会讨论决定。

二十、报请县委、县政府、省交通运输厅审定的重大决策建议,必须以基础性、战略性研究或发展规划为依据,实行调查研究、评估讨论、征求意见和专题会议讨论的程序,经过专家研究、咨询、中介机构论证评估或法律分析;涉及相关部门的,应充分协商;涉及县县区的,应事先征求意见;涉及人民群众切身利益的,一般应通过社会公示或听证等形式听取意见和建议。

二十一、局机关和局属各单位必须坚决贯彻落实局党组做出的重大决策,及时跟踪和反馈执行情况,并加强督促检查,确保政令畅通。

第五章 坚持依法行政

二十二、局机关和局属各单位要进一步增强法制观念、强化责任意识,坚持依法行政,规范行政权力,根据行业需要制定的规定,要采取座谈会、听证会、论证会等形式,广泛听取有关部门、组织和公民的意见,下发前必须经局政策法规科审核,严格行政程序。

二十三、按照行政执法与经济利益脱钩、与责任挂钩的原则,加强交通运输行政执法队伍建设。严格实行行政执法责任制和执法过错追究制,有法必依、违法必究,切实做到依法办事、严格执法、公证执法、文明执法。

第六章  推进政务公开

二十四、大力推进政务公开,健全交通运输系统政务公开制度,完善各类公开办事制度,保障公民、法人和其他组织对交通运输工作的知情权、表达权、参与权与监督权。

二十五、依照国家法律、法规和有关规定,对与社会公众利益相关的各类事项,除涉及国家机密、商业秘密、个人隐私外,都要予以公开。

二十六、公开的方式:一是利用单位公开栏、网站及公共场所的广告栏、告示牌等载体进行公开;二是通过报刊、电视、电台等媒体公开;三是利用营运工具、票证等平面媒体公开;四在基层单位的服务中心或营业窗口,将办理事项的具体程序、办理时限、工作标准及相关责任人的情况公开;五是通过咨询电话公开。

第七章  加强行政监督

二十七、接受县政府的行政监督,接受执法检查;接受县人大法律监督,接受县政协的民主监督,办理建议和提案,虚心听取意见和建议。

二十八、按照行政诉讼法有关法律规定,接受司法监督以及监察、审计等部门的专项监督,对司法监督和专项监督中发现的问题进行认真查处和整改,属于重要事项的按级上报。

二十九、加强交通运输行业内部监督,认真贯彻落实《中华人民共和国行政复议法》和《湖南省行政程序规定》,及时发现并纠正违反法律、行政法规、规章和其他规范性文件的违法行为或不当的具体行政行为,并主动征询和认真听取地方政府及其部门的意见和建议。

三十、局机关及局属各单位要实行政务公开,进一步提高工作透明度,充分利用政府网站、新闻媒体及时公布全县交通运输发展情况、重大决策、重点工作,与人民群众生活密切相关的事项,扩大群众的知情权、表达权、参与权和监督权,自觉接受舆论和群众的监督,重视新闻媒体反映的问题,对重大问题,积极主动的查处和整改,并按级上报。

三十一、 严格按照《信访条例》的规定,重视人民群众来信来访,进一步完善信访制度,确保信访渠道的畅通。对于重要的群众来信由局主要领导批示,及时研究解决信访问题。

第八章  实行问责制度

三十二、局机关及局属各单位应当推行行政问责制度和绩效管理制度,严格责任追究,提高执行力和公信力。

三十三、局机关及局属各单位凡决策失误、滥用职权、职责管理监督不力、对群体性和突发性事件处置不当、不作为或执行不力,以及有其他给国家利益、人民生命财产、公共财产造成重大损失或恶劣影响等行为,应当对领导干部实行问责。具体问责的情形按《关于实行党政领导干部问责的暂行规定》(中办发〔2009〕25号)执行。

三十四、局机关及局属各单位在贯彻落实党风廉政建设责任制方面出现问题的,按照《关于实行党风廉政建设责任制的规定》,追究领导干部的责任。

三十五、局机关及局属各单位问责的方式包括责令公开道歉、停职检查、引咎辞职、责令辞职、免职。问责的程序按照中央、省、县有关规定执行。

第九章 加强廉政建设

三十六、局机关和局属各单位必须从严治政。对职权范围内的事项应按程序和时限积极负责地办理,对不符合规定的事项应坚持原则不得办理;对因推诿、拖延等官僚作风及失职、渎职造成影响和损失的,应追究责任;对越权办事、以权谋私等违规、违纪、违法行为,应严肃查处。

三十七、局机关和局属各单位必须严格执行财经纪律,规范公务接待,不得用公款相互送礼和宴请,不得接受影响工作的送礼和宴请。应艰苦奋斗、勤俭节约,切实降低行政成本,建设节约型机关。

三十八、局领导组成人员必须廉洁从政,严格执行中央和省、县有关廉洁自律的规定,不得利用职权和职务影响为本人或特定关系人谋取不正当利益;应严格要求亲属和身边的工作人员,不得利用特殊身份拉关系、谋私利。

第十章  会议制度

三十九、实行党组会、局长办公会、局务会和机关干部职工大会制度。

四十、党组要坚持民主集中制,重大问题必须经党组会研究决定。党组会由党组书记或书记委托副书记召集和主持。原则上每月召开一次,也可根据需要由党委书记或副书记决定召开。党组成员参加,局政工股长和办公室主任列席并作记录。会议主要任务是:

(一)传达上级的决议和指示精神,并结合本单位实情,研究部署贯彻意见。

(二)讨论决定科级及科级以下干部人事任免,讨论决定局机关人员的拟调入与调出。

(三)讨论决定本局股室有关重大事宜。

(四)讨论决定干部职工晋级问题,研究决定干部职工的考核、奖惩事宜。

(五)讨论决定局经费开支预决算。

(六)听取党组成员的工作汇报。

(七)听取局纪检组对干部职工违纪情况的汇报,研究决定对违纪者的调查与处理。

(八)讨论确定局属单位和县县区交通运输局请示的重大问题。

(九)部署组织、宣传等党务方面的工作。

(十)讨论决定其它须提交局党组会研究的重大事项。

四十一、局长办公会由局长或局长委托副局长召开,根据具体情况,可吸收涉及会议内容的有关股室及局属单位的领导列席会议,一般每月召开1-2次,如遇重要紧急情况,由局长临时决定召开。会议的主要任务是:

(一)讨论决定本局重要工作部署,重大业务工作的开展与工作中重大问题的处理。

(二)讨论决定以局名义发布的重大决定、决议和通知。

(三)讨论决定机关各股室、局属单位、县县区交通运输局请示的重要事项。

(四)讨论决定重要行政、业务会议的召开,分析行业管理形势,通报工作情况。

(五)讨论决定局机关后勤服务重大事项,研究审定有关管理制度。

(六)听取各股室工作汇报。

(七)讨论决定老干、工会等工作。

(八)讨论决定局长办公会认为需要研究的其它重要事项。

四十二、局务会由局长或局长委托副局长主持,原则上每月召开一次,局领导和机关股室负责人参加,必要时也可通知局属单位领导参加。

会议议题由局长确定,通常是:

(一)传达贯彻有关会议精神和上级指示、决议。

(二)研究制定规章制度。

(三)各股室汇报当月工作的完成情况,说明未完成工作的原因以及下月工作打算。

(四)主持会议的领导讲评当月的工作,布置和协调专业会议的安排及各单位、部门的工作要点。

(五)讨论股室需提交局务会研究的问题。

(六)交流经验、互通情况、协调关系。

四十三、机关干部职工大会

(一)传达上级的有关文件和会议精神。

(二)部署机关有关工作。

(三)听取领导介绍重点工程进展及近期工作情况。

四十四、每年召开两次全县性的交通运输工作会议,总结工作,交流经验,对下一阶段交通运输行业改革发展和重点任务作出部署,提出当年或下阶段的工作计划和重点工作目标。

四十五、 会议议题的审批。党组会的议题由书记或副书记确定;局长办公会、局务会和机关干部职工大会的议题由局长或局长委托的副局长确定;局务会议的议题由局长或局长委托的副局长确定。机关各股室和局属各单位报局长办公会、局务会讨论的议题,经分管的局领导审核后报局长审定。机关干部职工大会的议题由局领导提出,局长审定。

四十六、会议的组织工作

(一)党组会、局长办公会、局务会、机关干部职工大会的组织工作由局政工科、局办公室负责;

(二)机关各股室和局属各单位在会前要充分做好准备工作,需要提交会议讨论的议题,事先做好调查研究,并提出方案。有关会议文件除业务例会和紧急事项外,需提前1天向会议的组织部门提供,以便及时掌握会议情况,切实做好协调工作。

(三)各种会议的会务工作及编写会议纪要、督查会议决定事项等由局政工科、局办公室负责,并做好会议纪要备案。

(四)凡以局名义召开的会议,会议通知公文稿必须由局办公室统一印发。

四十七、会议纪律

(一)县委、县政府及有关部门召开的会议,指定参加的人员必须按时到会,迟到、早退及缺席者按有关规定追责。

(二)本局组织的会议,与会人员必须遵守会场纪律,不准交头接耳、打瞌睡、看其它书报或干与会议无关的事情;不准迟到、早退或中途擅自离开会场。

(三)各种会议召开的时间均应预先告知局办公室,以便邀请领导出席和安排会场。

第十一章   公文办理制度

四十八、办公室负责各种文件(包括传真、电报)的收转、登记、审核、制发。

四十九、办公室处理公文应严格执行中央、省、县的有关规定。

五十、公文发送

公文(不含亲笔件)由办公室负责签收、拆封、登记和分发(送),当天收文当天分发(送),重要文电即收即送,印制的文件一般在2天内分发送出,特急件即时发送。

五十一、公文办理

(一)公文拟办、传阅。做到传递及时快速,不漏传、不延传,急件即传。

(二)公文承办。必须认真负责,不推不拖,急事急办,特事特办。需办理的公文,根据领导指示,按业务归口,由有关股室承办。

(三)公文草拟。以县交通运输局和局办公室名义制发的公文,按业务归口由机关各股室和局属各单位负责拟稿,综合性公文由局办公室负责拟稿。

(四)文稿审核。主办股室拟稿后送局办公室秘书核稿,局属各单位和县县区交通运输局拟稿先报业务归口股室初核后送局办公室拟稿。如有涉及繁杂、重大内容的,应送局办公室主任核稿。

(五)呈批签发。公文要认真填写《发文稿纸》,并经局办公室秘书、主任审核后呈批。行政文件由局长或副局长签发,党组文件由书记或副书记签发。

(六)公文校核。公文内容的审核由主办股室负责;领导签发后,由局办公室对公文格式、体例、主题词标引和文字表述规范进行一次全面校核,再编号付印。

(七)本局草拟的以两家以上联合行文的公文,主办股室按程序呈批后,经局办公室登记后送出。

(八)局属各单位和县县区交通运输局如需向县委、县政府和省交通运输厅请求报告事项,一律以本局名义发文,严禁越级行文。如遇特殊紧急情况,需报经局长或书记同意并抄送本局。

五十二、公文立卷归档

(一)对于规定必须归档和有保存价值的公文及其它资料,要定期按要求立卷归档。

(二)对无保存价值的一般性公文,年终要按有关规定销毁。

五十三、除需要保密的以外,公文应及时公布,事先由办公室领导审定,必要时报局领导审定。

五十四 、局属各单位、各县县区交通运输局报送本局的公文,凡不符合《国家行政机关公文处理办法》及有关规定的,应退回报文单位。除特殊紧急情况外,局不受理越级来文。

第十二章  纪律和作风

五十五、局领导要做学习的表率,密切关注国际国内政治、经济、社会、科技等方面发展变化的新趋势,学习经济、科技、法律和现代管理等方面的知识,积极参加省、县举办的讲座和培训班,不断充实新知识,丰富新经验。

五十六、局机关及局属各单位要加大调查研究力度,加强对交通建设发展基础性、战略性问题的研究,围绕全县交通运输发展的热点、难点问题,开展经常性的专题调研。局领导要深入基层,调查研究,了解情况,指导工作,解决实际问题。

五十七、加强信息工作,推进电子政务建设,充分运用信息化技术,逐步建立健全覆盖面广、反应灵敏、传递快捷、处置准确的信息网络体系,及时收集汇总、分析预测和跟踪反馈信息,不断提高信息服务的质量和水平,发挥好信息的指导服务作用。

五十八、建立完善政务督查工作制度,抓好工作的落实。采取分级负责、联合督查等方式,加大对交通运输重大决策、重要工作部署和领导指示事项的落实情况等进行督促检查。

五十九、坚决执行县委、县政府的决定;局机关干部职工要坚决执行局党组会讨论的决定,如有不同意见可在内部提出。在没有重新做出决定前,不得有任何与局党组决定相违背的行为;机关各股室代表局机关发表讲话和文章,事先须经局领导同意。

六十、局机关干部职工必须严格执行请示报告制度,机关各股室要及时向局领导报告重要情况、重大事件和重大活动,遇重大问题要按规定程序及时向局领导请示。

六十一、局领导个人一般不为部门和基层的会议活动等发贺信、贺电,不题词。因特殊需要发贺信、贺电和题词,一般不公开发表。

第十三章   附则

六十二  本规则自公布之日起施行。

宜章县交通运输局收文收件处理实施办法

第一条  凡各县县区及其部门发(送)给县交通运输局文件(包括函件、材料件、公文等)均由办公室机要室负责签收、拆封、登记、编号、批分。各股室因特殊情况自行收到的办文,应按受理文件程序一律交办公室机要室登记编号后再办理。

第二条  本办法受理的文件范围主要是:宜章县委、宜章县人大常委会、宜章县政府、宜章县政协常委会以及宜章县直各单位、各县县区县政府及其交通运输主管、交通各单位。凡越级行文,原则上应予退回。

涉及本局管理的行政许可事项,按《行政许可法》的规定办理。

第三条  收到文件后,机要室根据其具体内容进行审核和批分。

(一)审核。审核的重点是:是否由本局办理;是否符合呈报手续。经审核后,对不符合相关规定的文件经局办公室负责人批准后,可以退回呈报单位并说明理由。

(二)批分。对符合规定的文件,根据业务范围,以及文件具体内容与缓急程度,分别提出主办、会办股室并提出办理时限,然后批请相关股室研办、参阅。

(三)批分原则。绝密级以上以及涉及重大事项的文件经登记编号后,由局办公室负责人批分。绝密级以下文件按照来源及内容分为:1、县委领导、县政府领导交办的文件由办公室负责人批分,提出拟办意见,复印领导批示文件后,送局领导阅示。2、项目单位报送的文件登记编号后批分业务股室办理,涉及职能交叉的办件,均要事先与业务股室沟通联系,初步形成一致后,确定一个主办股室牵头办理,相关股室配合。

(四)登记

1、收文收件1式3份。

2、受理编号。

3、登记内容:来文单位、来文字号、文件标题、秘级等级、紧急程度、拟办意见(批分范围),是否限时办理等信息。

4、文件受理后,将《收文处理单》粘贴文件首页。

5、内网登记。内容同纸质登记。

对所有进入局文件流转的文件暂由办公室跟踪督办。

第四条  文件主办(承办)、会办(研办、阅办)股室签收文件时,请标注签收人姓名、签收时间。对受理文件的受理时限、等级、紧急程度、拟办意见(批分范围)等有歧义请及时反馈办公室,说明情况,予重新批分。经协调仍不能达成一致意见的,应及时上报办公室负责人裁决或批分。

第五条  对于不属于本局办理的文件,但已经批分的,经发现后予理由说明,由办公室机要室退回原文发(送)单位。

第六条  文件凡没有通过办公室文件登记编号,文件被办理的,为“体外循环”,办公室不予认可,不予公文编号发文,被送公文发文编号前,必须送办公室重新补办登记,被延误时限,责任完全由造成“体外循环”股室负责。

第七条  文件办理时限要求:视来文性质不同,一般在15日之内由办文股室办结或答复,必要时须按相关规定延期。

第八条  本办法自公布之日起实施。

宜章县交通运输局信息公开工作制度

为深入推进政务公开工作,根据《中国共产党纪律处分条例》、《中华人民共和国行政监察法》、《中华人民共和国政府信息公开条例》等有关规定,制定本制度。

一、公开原则

(一)工作运行透明高效原则,进一步营建廉洁、勤政、务实、为民的工作作风。

(二)合法及时、真实公正原则,严格遵守国家有关法律法规。

二、公开内容

(一)本局应当主动向社会公开下列信息:

除国家规定保密以及法律另有规定的以外,凡与群众相关的行政管理事项,原则上都应予以公开。

1、工作目标及完成情况;

2、机构设置、工作职能和职责范围及其调整、变动情况;

3、办事内容、办事依据、办事条件、办事程序、办理时限和办事结果;

4、办事纪律、服务承诺以及违诺违纪的投诉途径、处理办法等;

5、网上投诉的处理情况;

6、群众点题要公开的内容,但保密规定不能公开的除外。

本局对外公开的信息内容,必须经审核批准后发布。

(二)下列内部政务信息,应当实行内部公开:

1、领导干部廉洁自律情况;

2、财务收支情况,

3、干部人事管理情况;

4、干部职工收入分配、福利待遇情况;

5、局内部事务情况(普法依法治理工作和精神文明建设等工作);

6、其他应当公开的内部政务信息。

本局对内公开的信息内容,必须经局领导审核批准。

(三)下列信息不予公开:

1、个人隐私;

2、商业秘密;

3、国家秘密;

4、除需要征集公众意见以外的在审议、讨论过程中的政务信息;

5、法律、法规禁止公开的其他政务信息。

(四)信息公开规定尚未确定是否属于国家秘密范围的,可依照保密法律法规规定的期限和程序暂缓公开,待性质或密级确定后再行决定。

三、公开方式

(一)依据本制度向社会主动公开的信息,可以采取符合该信息特点的以下一种或几种方式予以公开:

1、在县政府网站、省交通运输厅网站和局电子政务网站上公开;

2、利用报刊、广播、电视等其他媒体发布政务信息;

3、设立固定的政务信息公开栏;

4、其他便于公众知晓的形式。

(二)依据本制度实行信息内部公开的,可以在本局固定的政务信息公开栏上公开或者采用其他适当方式进行。

四、监督管理

(一)对本局的信息公开情况进行定期或不定期检查;

(二)在本局内部开展评议活动,听取工作人员对信息公开工作的意见;

(三)通过行风评议、民意测评等渠道,广泛倾听社会各界的意见;

(四)设立信息公开投诉电话和信箱,及时查处违法或不当行为,并向投诉人通报处理情况。

五、其它要求

(一)本制度实施过程中与国家或本县作出的政务信息公开有关规定相抵触的,以国家或本县规定的相关内容为准。

(二)本制度具体执行中的问题,由县局负责解释。

(三)本制度自公布之日起施行。

宜章县交通运输局规范性文件审查备案制度

第一条  为了加强规范性文件管理,确保依法行政,维护社会主义法制统一和政令畅通,根据有关法律、法规和《湖南省行政程序规定》、《湖南省规范性文件管理办法》,制定本制度。

第二条  本制度所称规范性文件,是指除政府规章外,行政机关和法律、法规授权的组织制定的,涉及公民、法人或者其他组织权利义务,在一定时期内反复适用,具有普遍约束力的行政公文。

第三条  局属单位以局机关名义制发有关规范性文件的,由该机构负责起草,局办公室对材料的齐备性、规范性和制定该文件的必要性进行审查。

办公室审查后再移送政策法规科进行合法性审查,经政策法规科审查通过后提交局务会集体审议决定。审议通过的,由局长签署。未经政策法规科审查的,不得提请审议和签署。

第四条  涉及重大行政决策的规范性文件,起草机构应当在本部门网站、本级政府网站或者本地区公开发行报纸等媒体上公布征求意见稿公开征求意见。

第五条  政策法规科对规范性文件进行合法性审查时,应当就制定主体、权限、程序、内容、形式是否合法进行全面审查。政策法规科要求起草机构补充依据、说明情况的,起草机构应当予以配合。

第六条  经局务会审议决定并签署后形成正式文本的规范性文件由政策法规科交政府法制部门统一登记、统一编号、统一公布。未经三统一的规范性文件一律无效,不得作为行政管理的依据。

第七条  规范性文件的有效期为5年,标注“暂行”、“试行”的规范性文件有效期为2年。起草机构应于有效期届满前6个月内进行评估,需要继续执行的,提请制定机关按照“三统一”制度重新公布。有效期满未重新公布的一律自动失效,不得继续执行

第八条  本制度自公布之日起实施。

宜章县交通运输局贯彻落实“三重一大”

事项集体决策制度的具体规定

为进一步贯彻落实县委《关于对县处级领导班子党政正职实行三项监督管理制度的若干规定》(郴委[2009]2号,以下简称《若干规定》)精神,局党组就贯彻落实“三重一大”集体决策制度作出如下具体规定。

一、《若干规定》是构建惩治和预防腐败体系的重要内容,是加强领导班子党政正职监督管理的有效手段,是推进反腐倡廉建设、加强党内监督的重要举措。局党政领导班子成员和会议记录人员要进一步加强学习,全面理解并认真领会《若干规定》的制度要求和操作规定。

二、凡召开局党组会、局务会和局长办公会等有关会议研究决定“三重一大”事项时,必须严格执行以下制度。

1、坚持党组集体领导和行政首长负责制。严格执行民主集中制,不擅自决定重大事项,不擅自改变集体研究决定的重大事项。行政正职可对审议事项作出同意、不同意、修改、暂缓或者再次审议的决定。当行政正职的决定与会议组成人员多数人意见不一致时,应当场说明理由。

2、坚持调查论证制度。在决策关系交通全局的事项前,必须深入调查研究,广泛征求意见。政策性、专业性、技术性较强的事项,必须进行专家论证、技术咨询、政策法规评估,充分听取相关部门和专家意见;关系大多数群众利益的事项,必须实行公示、听证、民意调查等制度。

3、实行集体讨论决定制度。不以传阅会签或个别征求意见等形式代替议事和会议表决,并至少提前一天将议题通知班子成员。除紧急情况外,不临时动议。在重大经济活动中,严格按照有关法律法规规定的程序操作,不以现场办公会等形式决定有关重大事项,严禁利用职权违反规定插手和干预工程项目招投标等县场经济活动。在选拔任用干部工作中,落实实名推荐制度,推行“差额推荐、竞职陈述、差额考察”干部选用办法。

4、实行末位表态发言制度。党政正职必须在听取领导班子成员或其他参会人员的意见后再表明自己的态度。

5、实行票决制度。党组研究决定重大决策、重大项目安排和大额度资金使用实行记名投票表决,研究决定重要干部人事任免实行无记名投票表决。票决时须有三分之二以上班子成员到会,且票决事项所涉及工作的分管领导应该到会。多个事项需要表决时,应逐个投票表决。对意见分歧较大且有必要进一步研究论证的,除紧急事项外,应暂缓决定。对意见分歧较大或有重大问题不清楚的干部任免事项,应暂缓表决。

6、实行程序记录办法和会议记录签字制度。记录人员应对班子成员的表决意见和理由逐一详实记录,对不同意见应特别载明。参加会议的班子成员应在会议记录上逐个签字。

7、实行会议纪要制度。除干部人事和不宜公开的事项外,应形成会议纪要记载会议情况和议定事项,并及时通报。

8、实行决策旁听制度。应根据议题需要,邀请职能部门、监督机构人员和有关方面的代表列席旁听。

9、实行决策公开制度。除涉及安全和保密的事项外,应以适当方式及时公开决定的事项。

三、会议记录人员遇有“三重一大”议题时,要提前做好各项准备工作,认真做好会议记录,全面、真实地反映集体决策过程,更好地落实《若干规定》的要求。

宜章县交通运输局服务承诺制度

一、实行全员首问责任制。对来县交通运输局办事的同志由第一位接待的工作人员负责,跟踪做好办理工作,要求做到态度和蔼、服务热情、文明礼貌、保证工作效率。

二、严格依法行政,规范行政办事行为。

三、严格实行政务公开,接受社会监督。

四、严格实行交通行政许可错案责任追究制度。

五、加强源头防腐工作力度,对索拿卡要的人和事,严肃查处,决不姑息迁就。

六、改善机关作风,端正服务态度,推行人性化服务,提高办事效率。

七、本制度自公布之日施行。

第三部分  规范权力运行考核评价体系

宜章县交通运输局权力运行监督检查制度

第一条 为规范权力运行,防止、纠正违法或不当执法行为,保障依法行使职权,提高行政效能,根据有关规定,制定本制度。

第二条 本制度适用于宜章县交通运输局及其归口管理单位具有行政执法和其他行政管理职能的部门及工作人员。

第三条 规范权力运行监督检查工作由局纪检组牵头组织有关部门进行,各行权部门应予配合。

第四条 监督检查的内容:

(一)规范权力运行制度的制定、公开和执行情况;

(二)行政效能制度建设和落实情况;

(三)便民服务措施的制定和落实情况;

(四)权力行使的廉洁情况;

第五条 监督检查的方式:

(一)局纪检组每年组织不少于一次的规范权力运行制度执行情况全面检查。

(二)各行权股室对规范权力运行制度的执行情况进行经常性的自检自查,建立行权档案,对行权全过程记录在案,全部责任人签字;

(三)局监察室会同有关部门对举报、投诉各行权股室执行规范权力运行制度的问题进行专案调查。

(四)接受法律、社会和舆论部门的监督。

第六条 对监督检查发现的不合法、不适当的行为,应予以纠正。需追究责任的,依照有关责任追究制度办法办理。

第七条 监督检查情况实行局内通报制度。

第八条 本制度自公布之日起实施。

宜章县交通运输局三项谈话制度和领导干部述职述廉制度

为认真贯彻执行《中国共产党党内监督条例(试行)》,落实党要管党、从严治党方针,充分发挥局党组、纪检组对交通单位党政领导班子及其成员的监督作用,进一步促进领导干部廉洁从政,推动交通系统党风廉政建设,特研究制定“三项谈话制度”和“领导干部述职述廉制度”。

三项谈话制度

实行局党组或纪检组负责人同下级党政主要负责人谈话、领导干部任前廉政谈话、诫勉谈话等三项谈话制度,是为了贯彻落实《中国共产党党内监督条例(试行)》,对谈话对象进行思想帮助,对应当注意的问题给予提醒,对已经出现的问题及时指出,增强领导干部勤政廉政和落实党风廉政建设责任制意识,促进领导干部加强党性锻炼,进一步提高思想政治素质,真正做到权为民所用,情为民所系,利为民所谋。

一、局党组或纪检组负责人同下级党政主要负责人谈话

局党组或纪检组负责人同下级党政主要负责人谈话工作由局党组会作出安排,局党组或纪检组组织实施。局党组负责人同下级党政主要负责人谈话的具体工作由局政工股负责承办,局纪检组负责人同下级党政主要负责人谈话的具体工作由局监察室负责承办。

(一)谈话对象

交通各单位的主要负责人。必要时可扩大到领导班子其他成员。每个谈话对象一届任期内一般谈话1-2次。

(二)谈话内容

1、贯彻执行党的路线、方针、政策以及国家法律、法规的情况,贯彻执行县委、县政府和局党组决议、决定以及重大决策、重要工作部署的情况。

2、主要负责人及领导班子成员执行党风廉政建设责任制情况,领导党风廉政建设和反腐败工作的情况。

3、执行民主集中制,接受党内外监督的情况。

4、对开展党风廉政建设和反腐败工作的意见和建议。

5、其它需要谈话的问题。

(三)谈话要求

1、谈话人要以对组织、对同志高度负责的精神,本着实事求是的态度,与谈话对象进行同志式的、平等的交谈。

2、对涉及党风廉政建设和反腐败工作方面的有关问题,通过沟通情况,交换意见,求得共识。

3、对需要提请谈话对象注意的问题,该提醒的提醒,该打招呼的打招呼。

4、对涉及领导班子和谈话对象本人比较敏感的重要问题,不随意表态,并注意保密。

5、对谈话对象要求转达的意见和建议,要及时整理,如实反映。重要的意见,及时向县委、县纪委汇报。

二、领导干部任前廉政谈话

领导干部任前廉政谈话工作由局党组会作出安排,局党组组织实施,具体工作由局政工股负责承办。

(一)谈话的主要对象

由局党组提任的交通各单位干部。

(二)谈话内容

1、加强理论学习,增强党性修养和锻炼,树立正确的权力观,筑牢思想道德防线。

2、加强对《中国共产党党员领导干部廉洁从政若干准则(试行)》及相关法律、法规的学习。

3、落实党风廉政建设责任制,做好自己管辖范围内的党风廉政建设和反腐败工作。

4、对领导干部管好自己的配偶、子女及身边工作人员提出要求。

5、对个人重大事项报告、收入申报、函复群众反映问题和任期经济责任审计等有关事项提出要求。

6、其它需要谈话的内容。

(三)谈话要求

1、谈话人要以对组织、对同志高度负责的精神,坚持原则,实事求是,坦诚相见。

2、谈话工作可结合领导干部任前集体谈话一并进行。必要时,局党组或纪检组负责人也可以单独进行谈话。

3、谈话对象要把谈话作为党组织对自己的关心、爱护和帮助,本着对党忠诚的态度,敞开思想,诚恳表态,自觉接受党组织的教育、监督和考察。

三、诫勉谈话

诫勉谈话工作由局党组会作出安排,局纪检组组织实施,具体工作由局监察室负责承办。

(一)谈话的主要对象

交通各单位的领导班子成员。

(二)谈话内容

1、信访举报和工作中暴露出来的苗头性问题。

2、贯彻执行《中国共产党党员领导干部廉洁从政若干准则(试行)》的情况。

3、党员领导干部个人遵守和执行党的纪律的情况。

4、组织上认为需要提醒、告诫或需本人作出说明的其它问题。

5、其它需要通过谈话了解的情况及问题。

(三)谈话要求

1、根据掌握的情况和工作需要确定谈话对象。

2、谈话人不准挟嫌报复,不准假公济私,不准提出不正当要求。

3、不准向谈话对象泄露举报信访的具体内容,并注意保密。

4、对谈话对象要求转达的意见和建议,要及时整理,如实反映。重要的问题,及时向局党组汇报。

领导干部述职述廉制度

领导干部述职述廉制度是贯彻执行《中国共产党党内监督条例(试行)》,落实从严治党方针,强化对领导干部的监督,进一步促进党政领导干部廉洁从政,推动党风廉政建设和反腐败工作的教育监督制度。领导干部述职述廉工作按照县委的安排部署组织实施。

一、述职述廉的对象

交通各单位的领导班子成员。

二、述职述廉的内容

1、贯彻执行党的路线、方针、政策和履行岗位职责的情况。

2、执行党风廉政建设责任制规定,抓党风廉政建设和反腐败工作的情况。

3、加强班子勤政廉政建设,履行“一岗双责”的情况。

4、坚持密切联系群众,维护群众根本利益的情况。

5、遵守组织人事纪律,执行《领导干部选拔任用工作条例》的情况。

6、遵守《中国共产党党员领导干部廉洁从政若干准则(试行)》和领导干部廉洁自律各项规定的情况。

三、述职述廉的要求

1、党政“一把手”不仅要报告党政领导班子履行单位职能、落实党风廉政建设责任制和廉洁自律各项规定的整体情况,还要报告本人履行职责和廉洁从政情况。领导班子其他成员要结合分管工作报告本人履行职责和廉洁从政情况。

2、领导干部述职述廉工作每年一次,时间一般安排在年底或次年年初,可结合领导干部年度考核工作一并进行。届时交通各单位要召开述职述廉大会,党政领导班子成员在会上作述职述廉报告。

3、交通各单位的述职述廉大会,由本单位机关全体干部和所属基层单位的负责人参加。述职述廉时可以邀请群众代表参加会议。

4、交通各单位的党政领导班子及其成员述职述廉后进行民主测评。

5、领导干部的述职述廉报告和测评结果按照规定呈报。

四、述职述廉的结果应用

述职述廉结果将作为干部考核奖惩、选拔任用的重要依据。对述职述廉中发现的问题,由上级领导或本单位党政主要负责人向本人反馈,必要时进行诫勉谈话;对民主测评中反映出来的不构成违纪的一般性问题,向其所在党组织和本人下达口头或书面督办通知,限期整改;构成违纪的进行立案查处。

宜章县交通运输局规范行政权力运行工作

考核评比暂行办法

为建立健全行政权力运行、约束和评价机制,促进机关股室执法与服务水平的提高,确保我局开展行政权力运行工作取得实效,根据《宜章县运输交通运输局规范行政权力运行制度建设实施工作方案》的部署要求,并结合交通运输工作实际,特制定本考核评比暂行办法。

一、考核原则

行政权力运行考核评议工作坚持客观公正、民主公开、注重实效的原则。

二、考评对象

宜章县交通运输局机关股室

三、考评内容

以机关股室为单位,结合年度工作总结评先创优一并进行,实行百分制考评办法,满分基数为100分。

(一)行使职权合法(单项满分20分)

满分标准:

1、依据正确;

2、程序合法;

3、无具体行政行为因复议被变更或撤销;

4、无具体行政行为因诉讼被变更或撤销。

扣分计算(发现各项行政职权行使中,有下列情形的,酌情扣分,直至本单项分数扣完为止):

1、查到依据存在不合法问题,扣2分;

2、查到程序存在不合法问题,扣2分;

3、发生具体行政行为因复议被变更或撤销,每一件扣3分;

4、发生被行政许可诉讼变更或撤销件的,每一件扣3分。

(二)行政权力运行规范(单项满分20分)

满分标准:

1、符合制定的行政权力运行流程图及相关配套制度所规定的规范要求和确定的岗位职责;

2、按要求及时填写《宜章县交通运输局权力运行工作绩效考核表》(机关各股室每月填报一次报表)。

扣分计算:

1、不符合制定的交通行政权力运行流程图及相关配套制度所规定的规范要求和确定的岗位职责的,每一处扣1分;

2、未按要求及时填写《宜章县交通运输局权力运行工作绩效考核表》的,每一件扣1分。

(三)行政权力运行期限(单项满分15分)

满分标准:各项行政职权行使未超过公示的承诺期限。

扣分计算:查实行政职权有超过公示承诺期限的,每一件扣1分;如超过法定期限的,每一件扣3分。

(四)履行职权正确(单项满分30分)

满分标准:

1、在本局依法公开的行政职权范围内行使职权;

2、在本局公开的行政自由裁量幅度内行使裁量权;

3、权力行使公平、公正。

扣分计算(每查实一项扣3分):

1、越权行使行政权力的;

2、超越公示的标准幅度外行使自由裁量权的;

3、权力行使显失公平、公正的。

(五)工作服务态度(单项满分15分)

计分标准:

1、全年无行政效能责任等投诉问题发生、无不作为、失职行为发生的(满分10分);有投诉并经查实的或有失职行为发生的,每一件扣2分;

2、本年度中,①为民办实事,有表扬信函(锦旗)的;②股室工作创新、绩效优异、热诚服务受到本局以上授予各类先进集体表彰的,每得一项先进加1分,加满5分为止。

四、考评组织

考评具体工作由本局政工股负责牵头组织。考评小组为局年度工作考评组。

考评方法:

1、由局机关各业务股室依据评比办法进行对照填表自报;

2、考评小组对局机关各业务股室的自报材料进行对照核查和初审;

3、考评小组将初审结果及时反馈被考评股室;

4、提交本局党组会确定考评等次。

五、考评奖惩办法

考评分为三个档次,档次和总得分要求为:

1、“规范行政权力运行优秀股室”(总得分≥90分);获“优秀股室”的,作为年度评先创优的重要依据,并给予表彰;

2、“规范行政权力运行合格股室”(90分>总得分≥80分);获“合格股室”的,由本局予以通报表扬肯定;

3、“规范行政权力运行后进需整改股室”(总得分低于80分);被列为“后进需整改股室”的,相关股室本年度不能列入各类评先创优考评;股室需针对问题进行分析研究,提出书面整改措施;连续三年股室被评为“后进需整改股室”的,人员组成配置将进行必要调整, 股室主要负责人降级使用。

六、本办法从公布之日起实施。

宜章县交通运输局各股室行政权力运行

——月工作绩效考核表

序号

行政运行主要工作

行政运行工作绩效考核

情况

效果

1

2

3

4

5

6

7

8

9

注:请于每月月底前交政工股

股室名称:            分管领导签字:

年  月   日

 作者:不详
分享到: